某公司普通员工年终奖100万,居然是真的!

2017-12-22 申江服务导报 申江服务导报

点击上方申江服务导报,跟着小申吃喝玩乐逛上海



一到年底

相信大家跟八妹一样

最关心的就是

年 终 奖


日前一份某手机公司的奖金方案在网上疯传

网传该公司要提前发年终奖

普通员工分分钟有可能拿1000000奖金

网友一下就炸了

这是真的吗?

记者核实

此!事!千!真!万!确!


事情是这样的

12月18日,在华为论坛心声社区中,有荣耀员工发帖爆料了因公司2017年业绩突飞猛进而提前发布奖金的相关消息,还顺带给自己求女友,妥妥的一个潜力小哥。



一份华为荣耀奖金方案文件开始流传

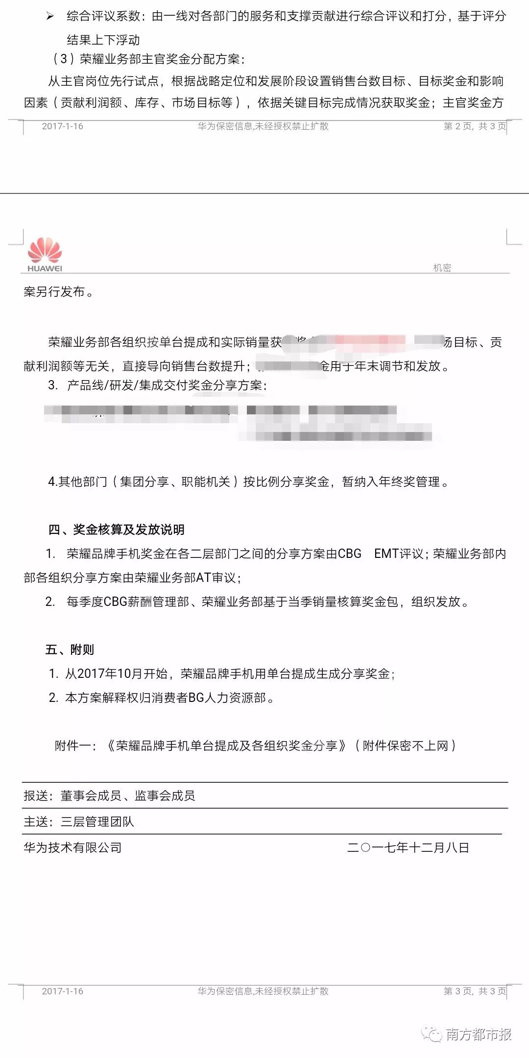
……


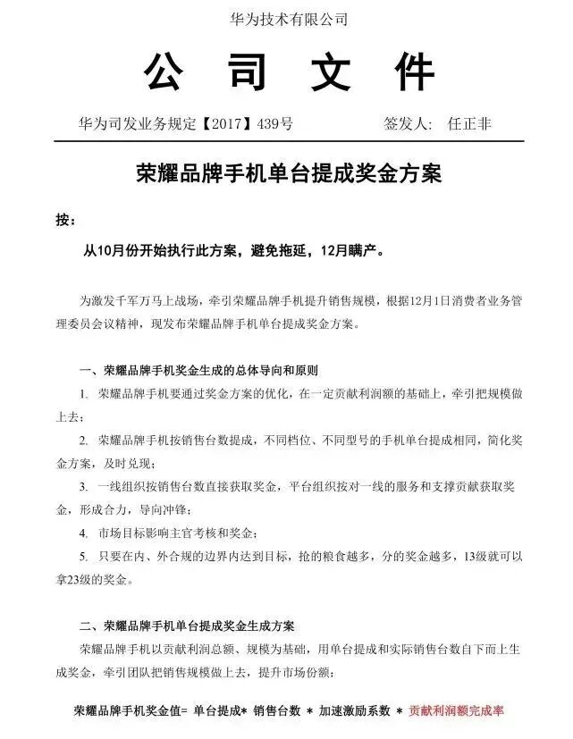
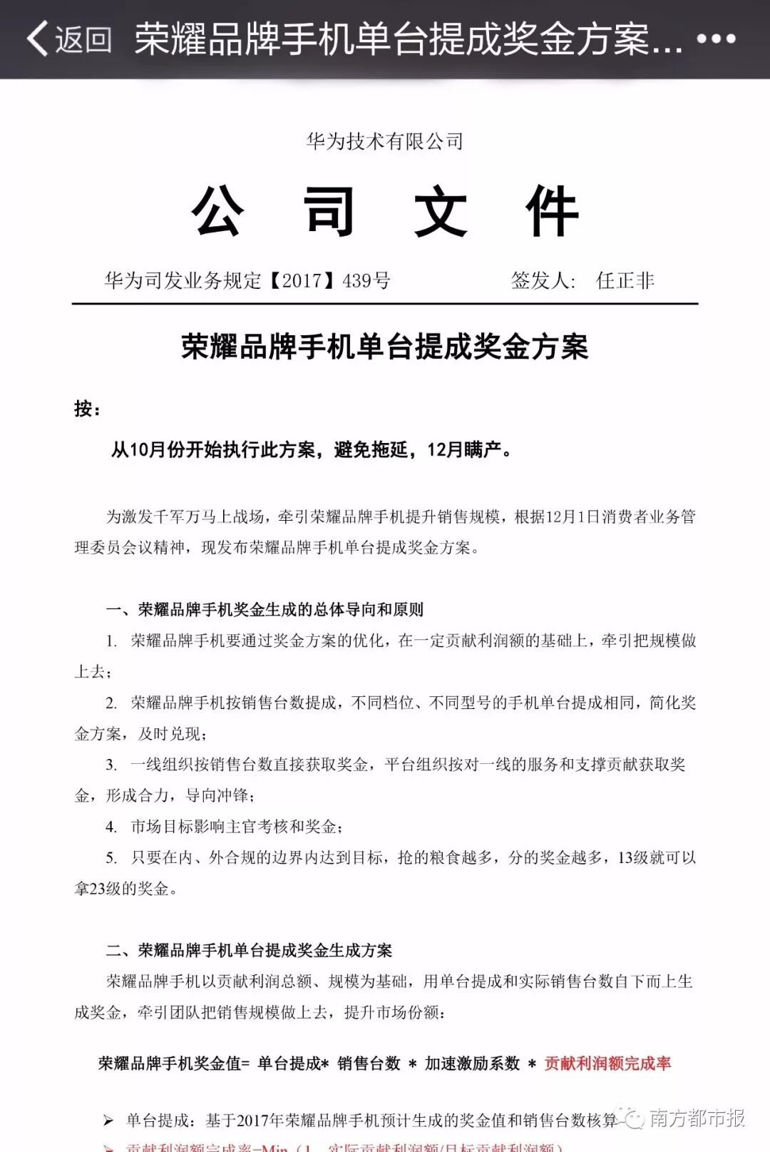
12月18日,这份流传的华为创始人任正非近日签发的公司文件《荣耀品牌手机单台提成奖金方案》显示,为了激发员工斗志,提升荣耀品牌手机的销售规模。


只要在内、外合规的边界内达到目标,抢的粮食越多,分的奖金越多,13级就可以拿23级的奖金。


23级的奖金是什么概念?

这是总裁级别的奖金


据了解,华为内部有一套严格的薪酬体系,并设定了13级到23级(公开可查到的是22级,超过22级即为总裁级,类似华为消费者业务CEO余承东这个级别),每一级设A、B、C三个层次。如应届本科硕士入职通常是13级,博士是14级,社招需要看工作年限及所需岗位的重要性,普遍在15级至19级,18级起便属于管理层。


还没有看懂?

给你划个重点


从这份流出的奖金方案来看,荣耀品牌手机将按销售台数提成,不同档位、不同型号的手机单台提成相同。


具体的,就是荣耀品牌手机员工的奖金值=单台提成*销售台数*加速激励系数*贡献利润额完成率


也就是说,不管你是哪个级别,都可以拿到巨额的奖金。员工只要在完成公司给定的利润额后,服务用户越多,得到的奖金越多,而且上不封顶


荣耀回应网传文件为真

普通员工完全有可能拿百万年终奖


20日下午,记者向荣耀方面确认,网传《荣耀品牌手机单台提成奖金方案》为真,“该政策全员发送全员学习”。


此外,记者询问荣耀内部人士具体发了多少奖金,其回复称“下个月发工资的时候才体现四季度的奖金”。


荣耀方面向记者透露,按照单台提成的算法,13级员工(普通员工)在某些国家或者区域是完全有可能实现百万级年终奖的


华为荣耀方面给记者发来的公司文件。


业内分析

奖励方案或与手机市场大环境有关


这份文件正文的第一句话就是:“从10月份开始执行此方案,避免拖延,12月瞒产。” 


在第一手机界研究院孙燕飚看来,今年荣耀手机市场表现不错,销量上扬比较快,线上线下也比较均衡。华为推出新的奖励方案和手机市场大环境相关。


一方面,今年的整个手机市场全面屏推出的时间点不对,全面屏机型很多,打乱了手机市场的节奏,对于手机厂商来说,非全面屏的手机没那么好销售,加上国庆节之后到现在是传统的手机销售淡季,华为也希望提升荣耀第四季度销量;


另一方面,部分手机厂商库存较大,一些主流厂商也在关专卖店,开始线下收缩,对于荣耀来说,这是防守反击的机会。  


该方案也显示,“荣耀品牌手机以贡献利润总额、规模为基础,用单台提成和实际销售台数自下而上生成奖金,牵引团队把销售规模做上去,提升市场份额。”




众多网友表示,这就是别人家的年终奖啊!!!

保定阿正:还缺员工不

无花果的叶子app:啥是年终奖,有谁没领过的吗

北京家圆:有一种奖金叫别人公司的奖金。。。

AA沐雪:帮我问问,这公司还招人不?清洁工,保姆也行啊

Psyark-Z:想跳槽


来看看别人家的年终奖吧!


微博网友@陆家嘴好青年 晒出一张图,某投资公司2016年年终奖励67人分1.76亿!




有网友还在朋友圈爆料,深圳某公司为优秀员工送上一套房作为年终奖,十名优秀员工人手一套!看了一下深圳的房价,什么宝马、奔驰都弱爆了好吗…



1月12日,成都某大厦外,一块硕大的红地毯上整齐的摆放了十几辆豪车。包括劳斯莱斯、宾利、兰博基尼等等的顶级车型。




本文部分图片内容来自网络

如有版权问题 请联系 申江服务导报社

转载文章 请联系后台授权


编辑、设计:杨晓凤

来源:法制晚报(ID:fzwb_52165216)


以上内容由《申江服务导报》综合编辑,转载请事先沟通联系并注明出处。