贾跃亭妻子甘薇被列入老赖名单:中泰创展追讨14亿

2018-04-16 申江服务导报 申江服务导报

点击上方申江服务导报,跟着小申吃喝玩乐逛上海



贾跃亭的妻子甘薇也被列入失信被执行人(即俗称的“老赖”)名单。


4月14日,澎湃新闻从中国执行信息公开网上看到,因与中泰创展的纠纷,案号(2017)京03执646号,贾跃亭、甘薇、乐视控股被列为了失信被执行人。


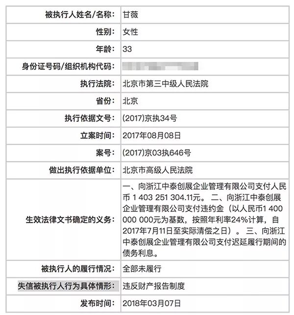
根据公告,执行法院为北京市第三中级人民法院,立案时间为2017年8月8日,生效法律文书确定的义务为:


一,向浙江中泰创展企业管理有限公司支付人民币14.03亿元;


二,向浙江中泰创展企业管理有限公司支付违约金(以人民币14亿元为基数,按照年利率24%计算,自2017年7月11日至实际清偿之日);


三,向浙江中泰创展企业管理有限公司支付迟延履行期间的债务利息。



被执行人的履行情况为全部未履行,失信被执行人行为具体情形:违反财产报告制度,发布时间为2018年3月7日。


中国执行信息公开网显示,贾跃亭已经7次被列为失信被执行人,乐视控股为6次,甘薇则是首次被列入。


此次纠纷的涉及主体为浙江中泰创展企业管理有限公司,中泰创展则与中值系关系紧密。


工商资料显示,浙江中泰创展企业管理有限公司成立于2015年,注册资本35亿元,法定代表人为邱晓健。浙江中泰创展企业管理有限公司的股东为北京中泰创展企业管理有限公司,北京中泰创展的法定代表人为周律,而周律也是中泰创展控股有限公司的法定代表人。


官网资料显示,中泰创展控股有限公司创建于2008年,是中植企业集团旗下大型新金融控股公司,致力于为优质企业量身打造定制化综合金融解决方案,提供全方位的财务支持和战略资源整合支持。截至2016年末,资产管理规模345亿元,营业收入25亿元,净利润8亿元,资本市场浮盈约15亿元。


中植企业集团创建于1995年,总部位于北京,是国内最大的民营资产管理公司之一,目前管理资产超过1万亿元人民币。中植企业集团的实际控制人是资本大佬解直锟。


中泰创展和乐视体系间外界熟知的一次交集,发生在2016年11月,牵扯到的核心公司为易到,当时乐视方面持有易到70%的股权,为控股股东。


据《证券日报》2017年12月的一则报道,2016年11月份,鉴于易到贷款困难,乐视控股以名下乐视大厦作为抵押物,以乐视汽车生态内的易到为主体取得的一笔14亿元联合贷款,这笔资金,仅有1亿元用于易到,其余13亿元都流入了乐视汽车生态之中。


值得一提的是,这14亿元贷款只有1亿元留给易到,还引发了2017年4月,易到创始人周航公开斥责贾跃亭挪用资金的事件,当时乐视方面反击称其为“农夫与蛇”。如今的易到早已被乐视用于断臂求生,新的金主为韬蕴资本和中信银行。


报道称,乐视以南京银行为通道将乐视大厦进行了抵押,这笔14亿元贷款资金来自于中泰创展控股有限公司,期限为两年,年利率为8%,总利息为2.24亿元。


这14亿元的贷款数额,恰好与上述案件所涉及的金额相符合。


另从工商资料看看到,2016年11月9日,乐视控股法定代表人吴孟将持有55万元易到股权(指北京东方车云信息技术有限公司)质押给了浙江中泰创展企业管理有限公司。


至于甘薇为何会被卷入其中,目前还不甚清晰。


不过,自贾跃亭于2017年7月出走美国后,甘薇更多在国内帮助贾跃亭处理债务问题。2017年12月31日从美国返回北京,甘薇更是正式宣布,与贾跃亭的哥哥贾跃民一同行使上市公司股东权利和履行股东责任,进行资产处置工作。


乐视系资金链危机自2016年下半年以来持续发酵。2017年6月,招商银行向法院申请财产保全冻结贾跃亭、甘薇、乐视三家公司12亿资产开始,整个乐视非上市体系陷入溃败停滞,贾跃亭也因多次被债权方申请财产保全,名下资产多处于冻结状态。


资产冻结、运营停滞从而债务无法有效偿还,贾跃亭以及乐视多家公司被列入失信被执行人名单。失信被执行人即俗称的老赖。


2016年,中共中央办公厅、国务院办公厅印发了《关于加快推进失信被执行人信用监督、警示和惩戒机制建设的意见》,加大了对失信被执行人的联合惩戒力度。《意见》指出,失信被执行人,将遭受从事特定行业或项目限制、政府支持或补贴限制、任职资格限制、准入资格限制、荣誉和授信限制、特殊市场交易限制、限制高消费及有关消费等多项限制。


其中,在限制消费方面,失信被执行人及失信被执行人的法定代表人、主要负责人、实际控制人、影响债务履行的直接责任人员将在乘坐火车、飞机、住宿宾馆饭店、高消费旅游、子女就读高收费学校等方面受到限制。


有报道据此分析,鉴于甘薇也被列入“老赖”名单,贾氏夫妇下一次团聚将因此多有不便。



本文部分图片内容来自网络

如有版权问题 请联系 申江服务导报社

转载文章 请联系后台授权


编辑:杨晓凤

来源:澎湃新闻(ID:thepapernews

以上内容由《申江服务导报》综合编辑,转载请事先沟通联系并注明出处。

《申》报经典案例回顾 


 1000000+ 

(戳图可阅读全文)