楼市再爆大消息,房子五年不准卖?

2018-01-03 新疆949交通广播 新疆949交通广播

来源:人民网

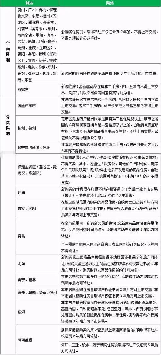
图片来源:中原地产研究中心统计数据

深圳仅个别地块纳入限售

相比之下,所谓引发轰动的深圳限售,其实只是个别地块的行为,是否在深圳扩围还得看后续官方公布更多消息。


记者从深圳市规划和国土资源委员会和交易中心了解到,这一宗地号为G13302-8024的宗地位于深圳市坪山区金牛东路与创景路交汇处,土地用途属于二类居住用地,最高限制地价为12.545万元。


该地块的出让合同书规定,“本宗地项目建成后,普通商品住宅取得套房不动产权证之日起5年内不得转让”。


简单说,如果你购买了这宗土地上建造的住宅房屋,拿到房本后的5年内将无法出售,类似我们传统理解的两限房。


同样从二手市场来看,如果当初你没买到这个地块建设的新房,再想通过存量房渠道购买这一地块上建造的住宅房屋,起码要多等5年时间!


“其实,深圳此举的影响非常小,首先并非全面限售,其次深圳每年的土地供应量有限,个别地块限售的影响基本可以忽略。”中原地产首席分析师张大伟告诉记者。


 资料图:购房者在北京亦庄某楼盘进行买房或咨询


资料图:一在建楼盘

中新网 程春雨 摄

不动产变“不能动的”资产,让炒房客却步

目前来看,限售调控还在继续升级、加码,且对特别是最近房价依然上涨的城市,调控对购房者心理影响逐渐显现。


易居研究院智库研究中心总监严跃进认为,买房后持有一定年限方可卖出,意味着持有房产的时间成本大幅提高,且短期转手套现的可能性骤降,这就相当于在一定时间范围内,冻结了房产的流动性,有利于打击炒房客的投机情绪。


“事实上,限售就是楼市的去杠杆政策,使得购房者必须要以自用为目的配置资金。否则按照3-5年的普遍交易周期,已不太可能吸引高杠杆的高成本资金进入。”张大伟说。

新A车主留心!乌鲁木齐新增多处测速点位,千万别超速!

今天把人冻零干了!未来天气还有新变化……

全疆司机注意!碰瓷又有新招,有行车记录仪都没用!

@新疆车主,这些路段有最新消息,速看!

新年新气象,降温又降雪


房是用来住的,不是用来炒的
同意请猛戳大拇指!