“史上最严垃圾分类”怎么推?有的罚款200元,有的奖励1000元

李苑 上海证券报

权威、深度、实用的财经资讯都在这里


时下什么最火?必须是垃圾分类!

 

前两天,在全国率先步入生活垃圾强制分类时代的上海,垃圾分类已经成为大家茶余饭后的热议话题,不仅每天遭遇灵魂拷问,还频频喜提微博热搜。

 

图片来源于网络

 

所谓“强制”垃圾分类,就是通过立法明确垃圾分类是居民的一项义务,如果不按照法律规定和标准规范分类,将受到相应的罚款或其他处罚措施。

 

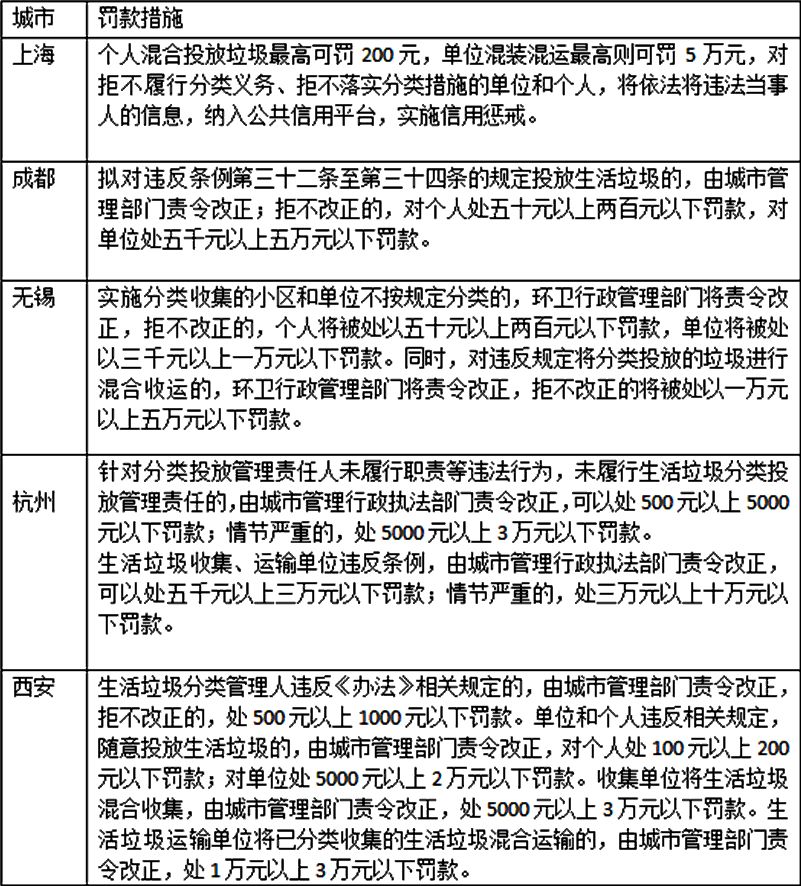
根据《上海市生活垃圾管理条例》,个人混合投放垃圾最高可罚200元,单位混装混运最高则可罚5万元,对拒不履行分类义务、拒不落实分类措施的单位和个人,依法将违法当事人的信息,纳入公共信用平台,实施信用惩戒。

 

北京垃圾分类立法工作也已提上日程。据悉,即将修订的《北京市生活垃圾管理条例》不光对单位,对个人也要明确垃圾分类的责任,且罚款不低于上海。

 

环境司南的统计显示,除上海外,今年还将有18个城市的垃圾分类地方法规陆续生效施行,进入“强制”模式。截至目前,近三年来累计已有33个城市的垃圾分类地方法规先后生效施行(含浙江省级地方立法)。

 

罚罚罚!从各地政策来看,大部分已对垃圾分类立法的城市,都在相关条例中明确了对个人违规投放的处罚。

 

 

垃圾不分类,钱包两行泪。

 

但执行得好也可能会获得奖励。

 

近日,深圳市城市管理和综合执法局网站发布关于《深圳市推进生活垃圾分类工作激励实施方案(2019-2021)》(征求意见稿)。根据征求意见稿,2019-2021年期间,深圳市每年安排生活垃圾分类激励补助资金9375万元,用于对家庭、个人和住宅区的奖励。

 

具体奖金额度分别为:“生活垃圾分类好家庭”资金补助为2000元;“生活垃圾分类积极个人”资金补助为1000元;“生活垃圾分类绿色小区”资金补助为10万元/1000户,每个小区最高补助不超过30万元。

 

这样的奖励力度真是不小。深圳为啥这么做?“有钱任性”?

 

据了解,2018年深圳辖区一般公共预算收入达9102亿元,平均每平方公里产出财税收入4.6亿元,在全国大中城市中居于首位。

 

更多的城市此前主要通过积分奖励等方式引导居民开展垃圾分类。比如天津市建立可兑换积分奖励机制,鼓励居民生活垃圾分类;重庆市通过建立居民“绿色账户”“环保档案”等方式,对正确分类投放垃圾的居民给予可兑换积分奖励。

 

放眼全球,许多国家的垃圾分类其实早就非常严格,政府也会想方设法地来推行垃圾分类,让它变成人们不可或缺的责任。弄不清垃圾分类没关系?看看各国的惩罚措施就知道厉害了!

 

美国:乱扔垃圾可能面临最长达6年的监禁


日本:扔错垃圾除了遭邻居嫌弃,还会被罚款1000万日元


德国:不好好扔垃圾会被“人肉搜索”并缴纳更高的垃圾清理费


尼日利亚:要么对垃圾认真分类,要么把垃圾带回家

  

德国对于垃圾分类非常极端。在德国,如果垃圾没有被好好分类,可能会连累一大批人。

 

比如垃圾回收公司的工作人员发现社区垃圾没有按照规定来分类投放,他们就会给这个社区的物业管理以及全体居民发送警告信。如果警告后情况没有改善,垃圾回收公司就会毫不犹豫地提高这片居民区的垃圾清理费。为了不缴纳更高的清理费,社区会自行组织会议并逐一排查,直到找出“犯罪嫌疑人”。

 

相对其他国家严苛的法律法规,尼日利亚的惩罚措施显得既轻松又可怕。

 

就在今年5月,一名居住在拉格斯的男子因为在路边倾倒垃圾,被当地垃圾管理机构勒令清理那条路上的所有垃圾,并把清理的垃圾装进车带回家,向家人和邻居解释为什么他会被如此惩罚,令人感到难受的是,这个惩罚会持续将近一周的时间。


编辑梁敏

往期回顾


你还在纠结垃圾怎么分类,概念股已连续涨停


全国各大城市大干一件“小事”!谁将分享200亿盛宴?


本期责任编辑:张晓光

版权声明

上海证券报微信保留本文的所有权利,未经书面授权,任何人不得转载、编辑、重新发布,否则将被依法追究法律责任;联系我们:021-38967805。


好看,你就点一下!

    Added to Top Stories

    Sending