各地助推企业上市,这个地方出台“破零倍增”计划

王乔琪 夏子航 上海证券报

权威、深度、实用的财经资讯都在这里


随着各地相继发布助推上市计划,中部六省也争先恐后地加入 “抢上市”的大军中。


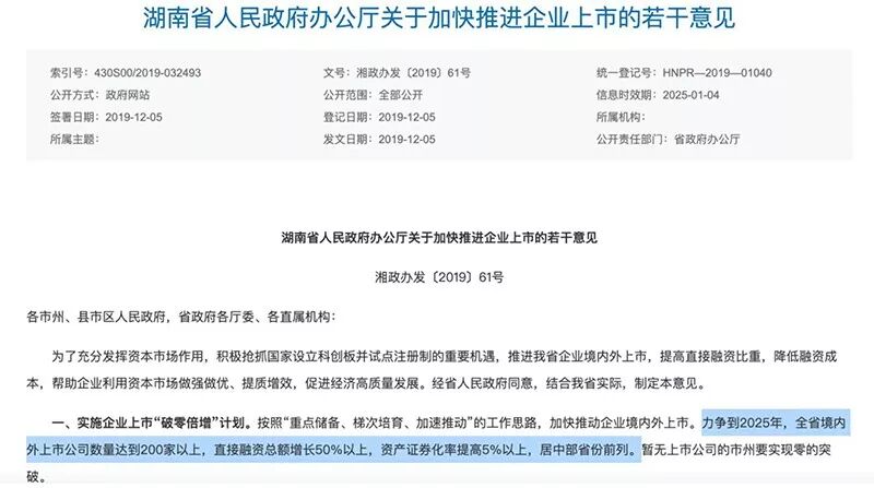
12月5日,湖南省人民政府办公厅发布《关于加快推进企业上市的若干意见》。其中,第一条就直指实施企业上市“破零倍增”计划。


根据该计划,湖南将按照“重点储备、梯次培育、加速推动”的工作思路,加快推动企业境内外上市。力争到2025年,全省境内外上市公司数量达到200家以上,直接融资总额增长50%以上,资产证券化率提高5%以上,居中部省份前列。暂无上市公司的市、州要实现零的突破。

 


湖南制定上市“破零倍增”计划


目前,湖南A股上市公司刚突破105家,还有部分港股、美股上市企业。科创板方面,威胜信息已经科创板过会。


湖南省地方金融监督管理局认为,湖南企业中,在证监会及交易所已过会、在审及待申报企业11家,在湖南证监局辅导备案企业19家,还有383家企业进入省上市后备企业资源库,上市后备力量不断发展壮大,“初步具备破零倍增的基础和条件”。


后备梯队资源尤其重要,湖南省政府看到了这一点,重点提出建立上市后备企业资源库:围绕装备制造、食品、电子信息等优势产业,重点建设20个工业新兴优势产业链。军民融合产业以及新材料、医药、节能环保、文化创意等战略性新兴产业,筛选一批主营业务突出、市场竞争力强、发展前景广阔、具有较好上市基础的企业,分别建立省、市上市后备企业资源库,拥有关键核心技术的高新技术企业优先入库。


湖南提出,要抓住沿海发达地区产业转移机遇,引进优质上市后备资源。当地地方金融监管局会同有关单位每年精选30家左右的重点上市后备企业,予以重点关注、重点扶持。


《意见》更是鼓励当地资本“外出猎壳”:省财政对已在湖南证监局辅导验收的企业,给予200万元补助资金,对科创板上市企业再奖励100万元。对收购省外在沪深交易所上市的公司控制权并将上市公司注册地址迁至湖南省的企业,省财政给予200万元的一次性补助资金。


《意见》还提出要营造良好的企业上市环境:公安、司法、人力资源社会保障、自然资源、生态环境、应急管理、市场监管、税务等部门在涉及省内拟上市企业的行政处罚和知识产权、人事等纠纷处理方面,应当在遵守法律法规的前提下,加强与企业沟通,妥善予以处置。对拟上市企业作出行政处罚的,相关部门要依企业申请对该处罚行为是否属于重大违法行为予以认定,并出具书面证明文件。


科创板优先


“科创”也成为计划中的重中之重。


湖南明确提出,鼓励科技创新型企业申报科创板,对于科创板首发上市公司比照主板、中小板、创业板上市公司给予更大支持。在当地上市后备企业资源库中专门建立科创板上市后备企业子库,发展改革、科技、工业和信息化、财政等部门在引进创新人才、建设创新平台、配置重点项目等方面针对科创板后备企业给予优先支持。


同时,在区域性股权市场设立“科技创新专板”,鼓励和支持科技创新型中小企业挂牌、融资,为“科技创新专板”企业提供培训咨询、投融资对接、上市辅导等综合孵化服务。


各地“抢上市”


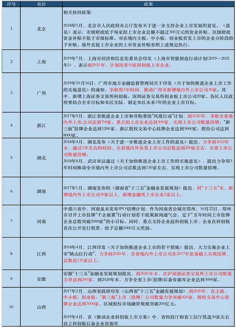
经济发达省份中,浙江的“凤凰行动”闻名遐迩。2017年10月,浙江发布推进企业上市和并购重组“凤凰行动”计划,提出到2020年,争取浙江省境内外上市公司达到700 家、重点拟上市企业达到300家,实现上市公司数量倍增。


中部地区的竞赛极为激烈。2018年4月,湖北发布《关于进一步推进企业上市工作的意见》提出,力争到2022年末,通过5年左右的时间,全省境内外各类上市公司总数达到200家左右,实现上市公司数量倍增。


11月,湖北省武汉市东湖高新区发布“上市十条”(全称“《东湖高新区关于促进企业上市的若干政策》”),规定当地企业一旦成功上市,将有来自省、市、区三级奖励,每级奖励都是以百万元计算,且可以叠加。以东湖高新区内企业上市为例,三级上市奖励合计超过1000万元。


今年10月,郑州在上市挂牌“千企展翼”行动计划若干政策新闻通气会上,定下“五年时间上市挂牌企业总数突破2000家”的小目标。同时,重点支持企业赴科创板上市,企业在科创板首次公开发行股票,给予总额1000万元奖励。


部分省市支持企业政策梳理  来源:上证报记者据公开资料整理


不过,对比上表各地的IPO倍增计划和目前上市公司数量,个别地区“理想丰满,现实骨感”。



以江西为例,目前,其A股上市公司数量不到50家,但根据江西省提出的IPO倍增计划,到2020年底,全省计划实现境内外上市公司120家以上。时间仅剩一年,江西这一上市目标要想完成,压力不小。


编辑:邱江

往期回顾


十六铺│令A股投资者哭湿枕巾的一张图:为何我总是用情太深!


基金年终排名战,江湖流传三大招:限购、砸盘和抬轿……


中国城区综合竞争力百强出炉,你的家乡榜上有名吗?


本期责任编辑:张晓光

版权声明

上海证券报微信保留本文的所有权利,未经书面授权,任何人不得转载、编辑、重新发布,否则将被依法追究法律责任;联系我们:021-38967805。


好看,你就点一下!