今天地产股大涨,让人浮想联翩……

张良 上海证券报

权威、深度、实用的财经资讯都在这里


今日,房地产股集体发力,表现活跃。


截至收盘,港股方面,福晟国际大涨16.26%,富力地产大涨6%,融创中国涨4.26%;A股市场上,新城控股涨超5%,金地集团、金科股份涨逾4%,保利地产、蓝光发展等也上涨超过3%。


房地产股突然大涨的背后动因是什么?时值岁末,房地产股的爆发是否预示着明年的房地产市场行情将回暖?

 

A股地产龙头万科A近期似乎有大资金在抢筹


地产股的暖风,起于青萍之末。


先看南粤之风:


11月29日,佛山市人力资源和社会保障局、佛山市住房和城乡建设局联合下发《关于进一步完善人才住房政策的补充通知》,在佛山市工作、具有本科及以上学历或中级工及以上职业资格的人才,首套购房不受户籍和个税、社保缴存限制。


12月2日,冻结了两年多的深汕合作区房地产市场正式启动过渡期商品房销售工作。


与此相应的是,深圳楼市最近有升温迹象。


举个例子:深汕合作区振业时代花园在这个冬天显得很温暖,甚至有点火爆。“一共是376套,有2654个人认筹。”


据悉,该楼盘12月4日-7日是诚意登记(诚意登记金额为15万元/套),总认筹量2654个;12月10日,将在深圳市深圳公证处进行“选房顺序”公证摇号,12月12日进行选房。


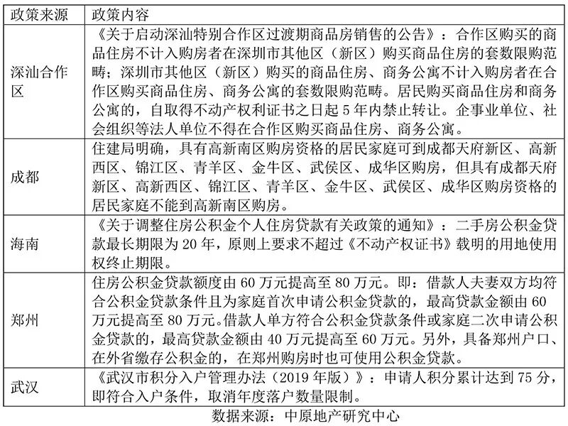
中原地产研究中心的统计数据显示,今年以来已有超过160个城市发布了各类人才政策,从购房资格、公积金提取以及社保年限方面对人才进行政策倾斜。


数据来源:中原地产研究中心


在房地产调控毫不动摇的前提下,这些人才政策的微调让房企感受到了暖意。


再看龙头之风:


进入12月份以来,港股内房股就已有所表现。


12月2日,融创中国大涨6.95%,中国恒大同日大涨6%。为何?融创中国近期斥资约153亿元收购环球世纪和时代环球51%股权,文旅巨头隐然出现。12月8日晚间,中国恒大宣布大手笔派息,派息总额达187亿元,折算成股息率达8%。分红王隐然出现。


克而瑞证券研究院分析师组长孙杨认为,房地产股大涨,有两大主因:


其一,业内普遍预期规模房企2019年销售业绩会表现不错。克而瑞监测的39家房企中25家房企11月单月销售环比提升,龙头房企中碧桂园、恒大、万科、融创均表现良好,在行业集中度提升、房企间竞争加剧的背景下,头部效应愈发凸显。



其二,按照惯例,每年的年末都是地产股的估值修复期,今年房子卖得不错就代表未来一两年的利润结算也会不错。


退一步来说,对一个万众瞩目、必须稳健的大行业来说,龙头企业只有10倍不到的市盈率,而且行业不会更坏,在这个前提下,还有龙头企业强者恒强的确定性。聪明的资金,谁能不心动?


编辑:全泽源

往期回顾


市场宠儿,说崩就崩!这个人人都看好的板块,今天全线下跌,什么原因?


注意!明起有五只新股申购,哪只中签率高?


久违的科创板涨停!001号公司+001号重组=日涨20%


本期责任编辑:邵子怡

版权声明

上海证券报微信保留本文的所有权利,未经书面授权,任何人不得转载、编辑、重新发布,否则将被依法追究法律责任;联系我们:021-38967805。


好看,你就点一下!