权威、深度、实用的财经资讯都在这里
沪深股市今日双双收绿,东方通的股价却逆势大涨5.1%,报收43.88元,背后原因是公司拟引入中国移动做战略投资者。
修订稿拟引入中移资本做战投
1月28日,东方通披露定增预案(修订稿),公司在小幅提升发行价格、大幅提高发行数量的同时,有意引入新的发行对象中移资本控股有限责任公司(以下简称“中移资本”)。
定增预案(修订稿)显示,公司拟以35.37 元/股向中移资本、公司实控人黄永军合计发行不超过2400万股,募集资金不超过8.49亿元,用于信息技术应用创新产业背景下的基础软件研发升级平台建设项目、基于人工智能技术的数据化能力平台建设项目、补充流动资金等。
其中,中移资本拟认购1413万股(锁定期18个月),认购金额5亿元;黄永军拟认购987万股,认购金额3.49亿元。
查阅此前预案,东方通披露,公司拟以35.20元/股的价格,向实控人黄永军发行994.32万股,募集资金总额不超过3.5亿元,扣除发行费用后将全部用于补充流动资金。
由此可以看出,此次修订方案,新引入的发行对象中移资本是最大的看点。
对此,东方通表示,本次发行目的之一是引入战略投资者,助力公司加快实现战略转型升级。
中移资本什么来头?根据披露,中移资本是中国移动下属的产业投资机构,为中国移动的全资子公司,负责围绕中国移动发展战略、依托中国移动产业资源开展股权战略投资,助力中国移动业务发展,持续增强中国移动在产业链上下游的影响力。
锁价引战投之路能否走得通?
在当前严格战投认定标准的背景下,东方通修订原定增方案而锁价引入战投,最终能否顺利完成尚有一定的不确定性。
2020年2月14日,证监会发布再融资新规。3月20日,证监会发布“监管问答”,明确了《上市公司非公开发行股票实施细则》中“战略投资者”认定标准:
一是能够给上市公司带来国际国内领先的核心技术资源,带动产业技术升级和提升盈利能力;
二是能够给上市公司带来国际国内领先的市场、渠道、品牌等战略性资源,推动公司实现业绩大幅提升。
中移资本是否符合上述战投认定标准,其审核权在监管部门。
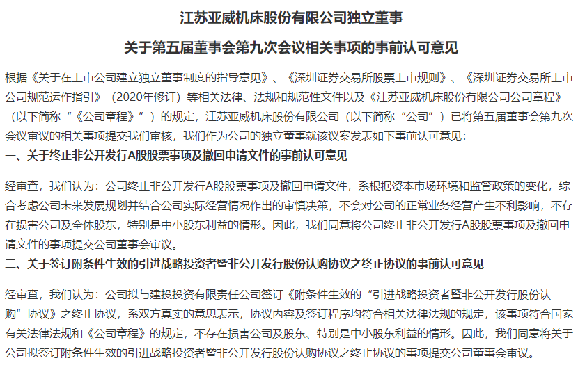
记者注意到,在2020年3月20日定增战投新标准发布后,亚威股份率先试水,于当月23日发布定增方案,拟锁价定增引入战投——建投投资。
尽管方案被业界认为详尽细致,但在历经问询后,亚威股份在2020年9月28日披露,公司决定终止非公开发行A股股票事项及撤回申请文件。
记者查阅,自定增战投新标准发布以来,A股公司尚无定增锁价引战投方案获得通过的案例。
此次东方通拟通过锁价定增引入中移资本作为战投,是否最终获得审核通过,仍待观察。
编辑:邱江
往期回顾 |
本期责任编辑:赵唯佳
▼
版权声明
上海证券报微信保留本作品的所有权利,未经书面授权,任何单位或个人不得转载、摘编、链接或以其他方式复制发表,否则将被依法追究法律责任。
微信热线:王老师 021-38967805;版权合作:范老师 021-38967792。
好看,你就点一下!
Go to "Discover" > "Top Stories" > "Wow"