权威、深度、实用的财经资讯都在这里
近日,工信部联合国家发展改革委、科技部等部门和单位印发《“十四五”机器人产业发展规划》(简称《规划》)。工信部12月28日上午召开新闻发布会,介绍“十四五”机器人产业发展规划有关情况。
《规划》提出,力争到2025年,我国成为全球机器人技术创新策源地、高端制造集聚地和集成应用新高地。一批机器人核心技术和高端产品取得突破,关键零部件性能和可靠性达到国际同类产品水平。机器人产业营业收入年均增速超过20%。制造业机器人密度实现翻番。
《规划》还鼓励骨干企业通过兼并重组、合资合作等方式,培育具有生态主导力和核心竞争力的机器人领航企业。
机器人产业迎来跨越发展窗口期
工业和信息化部装备工业一司司长王卫明介绍说,机器人被誉为“制造业皇冠顶端的明珠”,其研发、制造、应用是衡量一个国家科技创新和高端制造业水平的重要标志。当前,机器人产业正迎来升级换代、跨越发展的窗口期。
面对新形势新要求,为推动我国机器人产业迈向中高端,加快实现高质量发展,工业和信息化部会同国家发展改革委、科技部等共十五个部门联合编制了《规划》。
《规划》要求,到2025年,我国成为全球机器人技术创新策源地、高端制造集聚地和集成应用新高地。2025年的具体目标是:一批机器人核心技术和高端产品取得突破,整机综合指标达到国际先进水平,关键零部件性能和可靠性达到国际同类产品水平;机器人产业营业收入年均增速超过20%;形成一批具有国际竞争力的领军企业及一大批创新能力强、成长性好的专精特新“小巨人”企业,建成3-5个有国际影响力的产业集群;制造业机器人密度实现翻番。
到2035年,我国机器人产业综合实力达到国际领先水平,机器人成为经济发展、人民生活、社会治理的重要组成。
为推动目标落实落地,《规划》部署了提高产业创新能力、夯实产业发展基础、增加高端产品供给、拓展应用深度广度、优化产业组织结构等五项主要任务。
将实施机器人创新产品发展行动
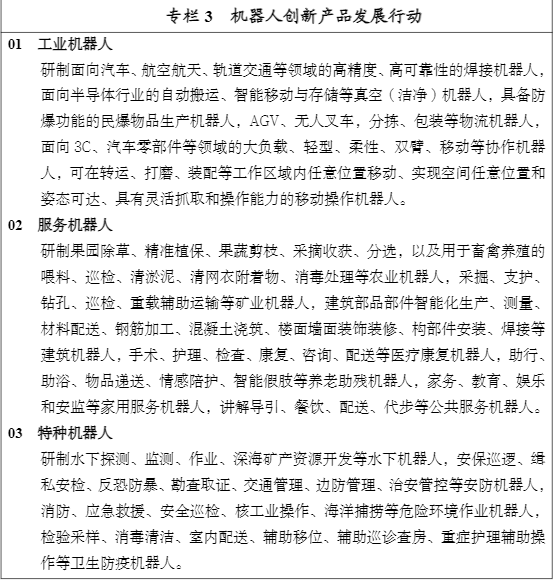
当前,人们对更智能、更便民的机器人产品充满期待。中国机器人产业联盟执行理事长兼秘书长宋晓刚在发布会上指出,“十四五”时期,将实施机器人创新产品发展行动,重点推进工业机器人、服务机器人、特种机器人重点产品的创新及应用,推动产品高端化智能化发展。
国开证券认为,工业机器人作为制造业转型升级的关键载体,在人力成本不断上升及机器人替换人工经济性逐步显现的背景下,行业中长期市场潜力较大。
申港证券认为,相比于传统工业机器人市场,服务机器人市场是一个更新、增速更高的赛道,建议关注国内优质的服务机器人供应链公司。
关键零部件进口替代空间巨大
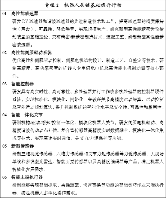
近年来,RV减速器、伺服电机、控制器等关键零部件已成为制约我国机器人产业发展的瓶颈。对此,《规划》提出了机器人基础提升行动。
关于高性能减速器,信达证券表示,目前我国RV减速器大部分市场份额仍旧被纳博特斯克、住友重机等外资企业占据。不过近年来,国产RV减速器技术的逐步突破,南通振康、双环传动、中大力德、秦川机床等国产品牌正在崛起。
关于智能控制器,天风证券认为,智能控制器功能的提升将推升下游产品价值量。下游产品价值量的提升也会推动智能控制器行业规模的持续成长。预计智能控制器市场规模高达万亿级别,龙头企业成长空间很大。
兼并重组有助于
提升骨干企业竞争力
在优化产业组织结构方面,《规划》要求,培育壮大优质企业。鼓励骨干企业通过兼并重组、合资合作等方式,培育具有生态主导力和核心竞争力的机器人领航企业。推动企业深耕细分行业,加强专业化、差异化发展,在机器人整机、零部件和系统集成等领域,打造一批专精特新“小巨人”企业和单项冠军企业。
业内人士认为,机器人行业需要一次大洗牌,让骨干企业通过兼并重组脱颖而出。
当前,我国机器人产业存在“小、散、弱”等问题。数据显示,我国目前现存机器人相关企业30.80万家。2020年我国新增机器人相关企业6.98万家,同比增长77.36%,是近10年新增机器人相关企业最多的一年。
企业数量太多通常会导致“价格战”,全行业的利润空间的明显缩减。目前已经有一些机器人领域的从业者反映“挣不到钱”。
配天机器人总经理索利洋认为,中国机器人行业每年都在增长,但增速并不是特别快,因为它与国家整体行业的自动化程度是一致的。索利洋认为,目前中国每年工业机器人的需求大约是在20万台左右,市场上有包括机器人“四大家族”(日本发那科、安川电机、瑞士ABB、德国库卡)在内的国际品牌,在市场规模不出现大幅增长的情况下,30万家企业数量还是很多的。
未来5年,细分领域的公司应该通过创新取得发展。《规划》还提出,鼓励骨干企业瞄准关键零部件、高端整机产品的薄弱环节,联合配套企业加快精密齿轮、润滑油脂、编码器、核心软件等研发、工程化验证和迭代升级。
编辑:林 坚
校对:孙洁华
图编:赵雁旎
制作:何永欣
责编:张晓光
监制:浦泓毅
签发:潘林青
往期回顾 |
“稳”字上下功夫 增强服务实体经济能力——访中国人民银行行长易纲
年终粉丝大回馈系列三│喝牛奶,读报纸,新年到,聊理财,上证报伴您左右
版权声明
上海证券报微信保留本作品的所有权利,未经书面授权,任何单位或个人不得转载、摘编、链接或以其他方式复制发表,否则将被依法追究法律责任。
微信热线:王老师 021-38967805;版权合作:范老师 021-38967792。
好看,你就点一下!
Go to "Discover" > "Top Stories" > "Wow"