权威、深度、实用的财经资讯都在这里
因净资本不达标,上海老牌期货公司再度被责令整改。
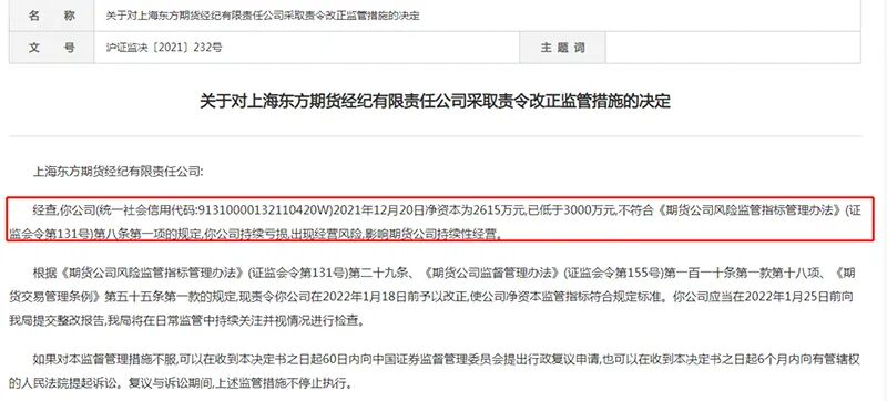
上海证监局官网最新消息显示,东方期货2021年12月20日净资本为2615万元,已低于《期货公司风险监管指标管理办法》(证监会令第131号)要求的期货公司“净资本不得低于人民币3000万元” 的风险监管指标。
监管文件指出,因公司持续亏损,出现经营风险,影响期货公司持续性经营,责令东方期货在2022年1月18日前予以改正,使公司净资本监管指标符合规定标准。
记者发现,东方期货至少三次因“差钱”而被出具监管措施。
已多次被责令整改
成立于1993年的东方期货,注册资本4500万元,是国内成立最早的期货公司之一,经营范围为商品期货经纪。
天眼查显示,中铜上海铜业有限公司(以下简称“中铜上海铜业”)和上海雅原投资管理有限公司(以下简称“上海雅原”)分别持有其75%和25%的股份。
记者注意到,在2020年4月和2021年6月,公司就曾因净资本不达标,被上海证监局要求整改。
除了经营不善外,这家老牌期货公司近两年来问题不断。
2020年5月,上海证监局对东方期货出具的监管文件显示,公司未经董事会决议,仅根据公司股东上海雅原要求于2020年4月10日解聘首席风险官,违反公司章程,法人治理混乱,可能影响期货公司持续经营。相关任免情况和理由也未向上海证监局报告,且解聘首席风险官没有正当理由。上述行为违反了《期货公司监督管理办法》(证监会令第155号)等相关规定,责令公司在2020年5月31日前予以改正。
时隔仅5个月,东方期货再度因内控“失控”行为,被出具监管措施。
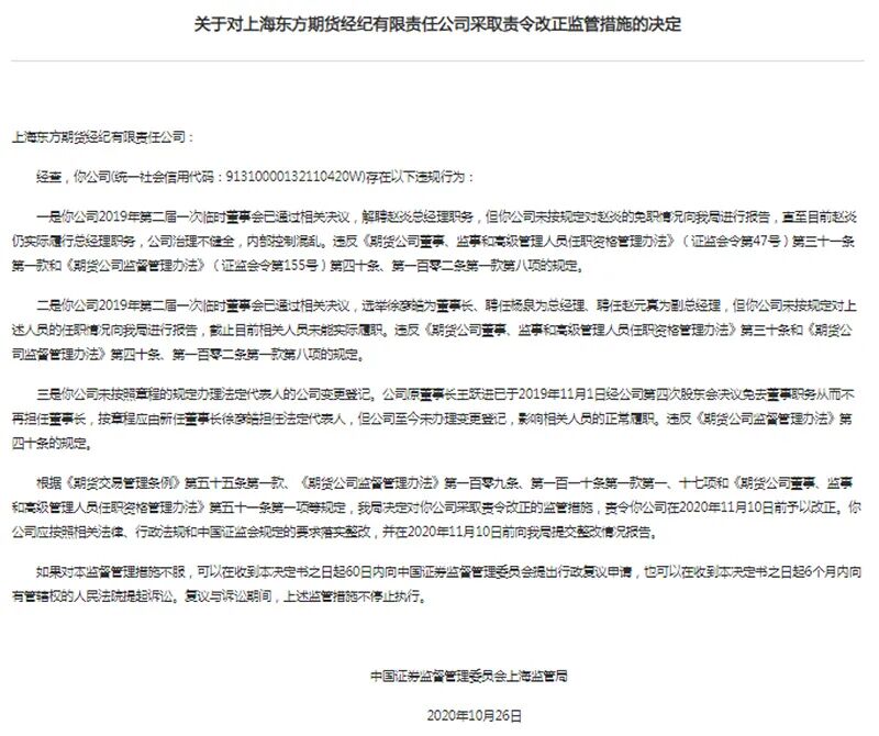
2020年10月,东方期货在2019年第二届一次临时董事会通过相关决议,解聘赵炎总经理职务,选举徐彦皓为董事长、聘任杨泉为总经理、聘任赵元真为副总经理。但公司未按规定对相关人员的任免情况向上海证监局进行报告,且直至监管部门出具监管文件时赵炎仍实际履行总经理职务,其他相关人员未能实际履职。
与此同时,公司原董事长王跃进已于2019年11月1日经公司第四次股东会决议免去董事职务从而不再担任董事长,按章程应由新任董事长徐彦皓担任法定代表人,但公司未按照章程的规定办理法定代表人的公司变更登记,影响相关人员的正常履职。
对于上述行为,上海证监局认为,东方期货治理不健全,内部控制混乱。因违反相关规定,进而对公司采取责令改正的监管措施。
除了人事任免不合规外, 2020年9月,公司还因存在未建立信息技术合规与风险管理制度和相关机制、未建立灾难备份中心、未设立内部IT审计岗位等违规情形,被责令整改。
更早前,2020年1月,因迟迟未按章程换届,上海证监局对东方期货“重拳”出击:自2020年1月16日起,暂停东方期货期货经纪新开户业务;自2020年1月16日起,暂停核准东方期货所有新业务申请。
或与股东“内斗”有关
屡屡被监管部门“点名”的背后,到底只是因为“差钱”,还是藏有其他猫腻?
据东方期货官网显示,公司成立之初,中国有色金属工业贸易集团公司和中国有色金属工业华东供销公司各持50%股权,各出资人民币500万元。
经过一系列股权变更、股东增资后,2015年11月,公司股东变更为中铝上海铜业,出资额为2250万元,持股比例为75%;上海颖誉投资管理有限公司,出资750万元,持股比例为25%。2018年8月,“上海颖誉投资管理有限公司”名称变更为“上海雅原”。而上海雅原为豫商集团全资子公司。
早在2019年,因发生公司决议撤销纠纷,股东上海雅原与东方期货对簿公堂。争论的背后,则绕不开公司最为核心的控制权之争。
事情还需从6年前说起。
据中国裁判文书网显示,2016年8月,上海雅原与中铝上海铜业签订《上海市产权交易合同》,上海雅原斥资5771.29万元,受让中铝上海铜业持有的东方期货65%股权,但证监会未批准前述股权变更事宜。故上海雅原请求中铝上海铜业返还股权转让款及相关费用,并于2019年10月向上海仲裁委员会提起仲裁。
2019年11月,东方期货召开2019年第四次临时股东会,会议审议通过了“同意中铝上海铜业转让其持有的被告65%股权,本次挂牌交易通过网络竞价的方式确定受让对象和转让价格”“授权徐彦皓作为经办人在本次股东会决议范围内负责办理与本次股权转让相关的工商变更登记手续及相关事宜的手续”等多个决议。
不满此次决议的上海雅原,以一纸诉状将东方期货送上公堂。总体来看,双方存在两大争议点:一是中铝上海铜业是否拥有其名下股权的表决权;二是股东会的会议召集程序、表决方式是否违反法律、行政法规或者公司章程,或者决议内容是否违反公司章程。
原告上海雅原认为,中铝上海铜业已收到上海雅原65%股权转让款多年,上海雅原实际应持有东方期货90%股权;据此,中铝上海铜业自2014年8月即已将东方期货的期货经营管理等全部权限移交豫商集团,后于2016年1月转交至上海雅原至今并已签署交接文件;上海雅原经营东方期货期间累计投入逾8000万元用于经营,确保东方期货的期货经营资质持续合法有效。
但被告东方期货辨称,相关决议在召开程序上不存在违反法律、行政法规和章程的情形,决议内容不存在与客观事实相悖的情况,也不存在对“临时股东会决议不得对通知中未列明的事项作出决议”的内容。
同时,东方期货认为,上海雅原已就与中铝上海铜业之间的股权转让纠纷提起仲裁,请求中铝上海铜业返还股权转让款并非确认股东资格。中铝上海铜业合法持有东方期货75%股东,拥有表决权。
就双方争议点,法院审理认为,虽然相关会议议题中包括转让股权,但内容为中铝上海铜业转让其持有的被告75%股权,而实际决议的结果为,中铝上海铜业转让其持有的被告65%股权,中铝上海铜业转让股权的比例出现变化,该部分通知内容与决议内容不符,且足以造成实质影响。
同时,决议中涉及的转让方式和价格确定方式等内容亦附属于股权转让标的,不能单独表决。故该项决议内容应全部予以撤销。
对于“授权徐彦皓作为经办人在本次股东会决议范围内负责办理与本次股权转让相关的工商变更登记手续及相关事宜的手续”的决议,法院认为,其中的授权人员与会议通知中载明的人员完全不同,该内容的变更属于实质性变更,对于股东而言应属于未通知事项。上述决议对于未通知的事项进行了表决,违反公司章程规定,应予以撤销。
基于上述理由,法院最终判决,撤销被告东方期货于2019年11月1日作出的2019年第四次临时股东会决议中“同意股东中铝上海铜业转让其所持有的本公司65%的股权。本次挂牌交易通过网络竞价的方式确定受让对象和转让价格”,以及“授权徐彦皓作为经办人在本次股东会决议范围内负责办理与本次股权转让相关的工商变更登记手续及相关事宜的手续”的决议。
记者从知情人士处获悉,东方期货之所以迟迟未能完成增资事宜,或与股东之间的“内斗”事件有关。而监管部门的介入,将有助于公司尽早解决内部治理问题。近年来,监管部门对期货行业的监管力度持续加码,且对期货公司合规性的监管也不仅是对公司治理结构的单一监管。
编辑:徐 锐
校对:冯雯君
图编:张大伟
制作:何永欣
责编:邵子怡
监制:浦泓毅
签发:潘林青
往期回顾 |
上调1000元/吨钛白粉又涨价! 奶茶、奶油也要涨价!光伏产业又迎重磅文件!近10年最大IPO有大动作
共享绿色投资红利 南方中证长江保护主题ETF 1月5日起上市交易
沪深交易所规范上市公司破产重整,重整投资人受让价低于投资协议签署当日收盘价80%的,要聘请财务顾问发表专项意见
保险系公募行至“十字路口”,找准定位伺机突破——独家专访人保资产公募基金事业部总经理蔡红标
版权声明
上海证券报微信保留本作品的所有权利,未经书面授权,任何单位或个人不得转载、摘编、链接或以其他方式复制发表,否则将被依法追究法律责任。
微信热线:王老师 021-38967805;版权合作:范老师 021-38967792。
好看,你就点一下!
Go to "Discover" > "Top Stories" > "Wow"