权威、深度、实用的财经资讯都在这里
北交所“市值二哥”连城数控董事长李春安被证监会立案调查。
而公司本月初刚刚公告披露其定增计划。
公司称,其涉嫌内幕交易标的并非本公司股票,也不涉及北交所其他公司股票。但公司暂不符合相关法规中向特定对象发行股票的条件。
公开信息显示,李春安同时还持有隆基仪表(14.46%)、隆基绿能(2.11%)、隆基电磁(17.12%)等多家公众企业的股份。
涉嫌证券市场内幕交易
8月19日,连城数控发布公告,公司董事长李春安涉嫌证券市场内幕交易被证监会立案调查。
北交所第一时间向公司发出问询函,询问该事件对公司经营的影响。
连城数控回复称,公司8月19日收到李春安通知,获悉其收到了中国证券监督管理委员会出具的《立案告知书》。公司已在获悉前述事项时严格控制内幕信息知情人范围,并于当日及时履行信息披露义务,不存在未及时履行信息披露义务及内幕信息提前泄露的情形。
经李春安确认,其涉嫌内幕交易标的并非本公司股票,也不涉及北交所其他公司股票。目前其被立案调查未影响其在公司正常履职。公司日常经营管理由公司高管团队负责,目前公司生产经营工作秩序正常,各项业务稳步推进。
公司表示,本次立案调查事项仅为对李春安先生个人的调查,目前不会影响公司日常的经营管理活动,也不会影响个人正常履职。
然而无可避免的,公司增发将受影响。
8月2日,连城数控披露了《2022年第一次临时股东大会决议公告》,审议通过向特定对象发行股票相关议案。
问询函特别询问了董事长李春安被立案调查是否影响公司股票发行事项的正常推进,以及公司拟采取的应对措施。
公司回复表示,李春安现为公司实际控制人,并任公司董事长一职,目前因其被证监会立案调查,故公司暂不符合相关法规中向特定对象发行股票的条件。
公司正在积极探讨相关方案以消除前述事项对公司股票发行影响,同时公司也将根据该事项后续的处理进展情况确定股票发行事项的相关安排。
同时,李春安也明确表示,如公司生产经营存在相关资金需求,其个人将以无息借款的方式为公司提供财务资助。
李春安持有多家公众公司股份
连城数控致力于光伏及半导体行业发展,是提供晶体材料生长、加工设备、关键辅材及核心技术等多方面支持的集成服务商。截至8月19日,公司二级市场股价为80元/股,市值为186亿元,仅次于贝特瑞,位居北交所第二。
公司董事长李春安除了持股连城数控意外,同时也是全球最大的光伏公司隆基绿能的董事、创始股东之一,与总裁李振国、董事长钟宝申被称为隆基“三剑客”。
据东方财富数据显示,李春安同时持有隆基仪表(14.46%)、隆基绿能(2.11%)、隆基电磁(17.12%)等多家企业的股份。
根据隆基仪表2021年年报,李春安持有隆基仪表14.46%股份,为第三大股东;李春安曾任公司董事,目前已离职。
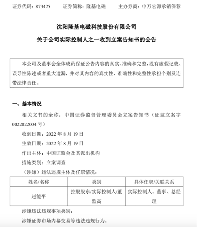
8月19日晚间,隆基电磁公告称,公司持股22.78%的实际控制人之一、董事、总经理赵能平,因涉嫌证券市场内幕交易等违法违规行为,收到中国证监会立案告知书。
北交所盯紧“关键少数”
记者了解到,北交所近期采取了一系列提高“关键少数”合规意识的举措。
北交所公司监管部门专门组织会议讲解资本市场法规和重大违法违规案例,特别是对公司实际控制人、董监高等主体开展内幕交易防控等专项培训,“以案说法”,加强警示教育。
同时,北交所还组织全体上市公司“关键少数”签署规范运作承诺书,要求严格遵守各项法律法规及规章制度,诚实守信、勤勉尽责,提高合规意识,强化自我约束,对于违反承诺的依法依规处理。
此外,公司上市当天北交所公司监管部门即会组织“监管第一课”,及时向企业“关键少数”传递监管要求、提示违规风险,并针对新上市公司分批持续开展业务培训,系统讲解上市公司监管规则。同时北交所也编写了北交所上市公司常见合规问题提醒手册,总结业务办理、信息披露、股份回购、股权激励等专项业务的易错点,发送公司及保荐机构,对市场主体进行事前提醒。
记者从北交所相关负责人处了解到,下一步,北交所还将持续强化“关键少数”监管,牢牢守住风险底线。
一是将加强“关键少数”行为监管,特别是公司对外投资、控股股东股权质押、二级市场交易等,防范资金占用、违规担保、内幕交易等情形的发生。
二是将重点关注“家族化”“一人兼多职”的公司,聚焦重大事项决策程序,防范公司内部控制失效。
三是将加强科技监管,在科技监管系统中增加“关键少数”监管画像模块,提高风险发现能力,及时应对和处置。
四是将加大对“关键少数”的严重违规行为的处罚力度,加强与行政监管的衔接,触及立案标准的及时移送立案,追究行政或者刑事责任。
责编:郭晨希 校对:孙洁华
制作:张 巘 图编:尤霏霏 总审读:孙放
统筹:张晓光 签发:潘林青
往期回顾 |
版权声明
上海证券报微信保留本作品的所有权利,未经书面授权,任何单位或个人不得转载、摘编、链接或以其他方式复制发表,否则将被依法追究法律责任。
微信热线:王老师 021-38967805;版权合作:范老师 021-38967792。
好看,你就点一下!