又一白马股中招!10亿公司债最后发了5000万,比它更惨的还有……

金嘉捷 中国证券网



 最近企业融资有点难,不少想发债的公司发不出去,便悄悄取消了发行计划。但今天有一家公司,融资紧迫到火烧眉毛,明天马上有8亿元债券到期,今天发债却只融到原本计划发行规模的二十分之一。

 

21日,上市公司东方园林发布公告,2018年第一期公司债发行结果显示——计划发行10亿元,实际发行规模仅有5000万元。而公司原本的计划是,拿出计划募集金额中的5亿元,以偿还公司明天到期的8亿元超短融债券。

 

尴尬的不止这一家,比起发行失败,还有一群小伙伴直接打退堂鼓、取消发行。最近企业“再融资”艰难的窘境可见一斑。

 

钱没融够,到期债券怎么办?

 

公告显示,今年该公司向中国证监会申请,面向合格投资者公开分期发行总计不超过15亿元的公司债券。其中,这次计划发行的2018年第一期公司债券规模不超过10亿元。

 

按原计划,该债券分2个品种发行,品种一为3年期固定利率债券,附第1年末发行人调整票面利率选择权及投资者回售选择权;品种二为3年期固定利率债券,附第2年末发行人调整票面利率选择权及投资者回售选择权。

 

实际结果是,品种一最终发行规模5000万元,票面利率7.00%;品种二无实际发行规模。

 

 

发行结果一经公告,引发市场关注。午后,东方园林股价大跌,下午一度接近跌停,最终收于17.94,下跌4.01%。

 

 

“这种情况很少见。”一位券商债务融资部人士告诉记者,在实际发行额距离原计划相差量很大的情况下,通常的操作就是取消发行。

 

虽然距离10亿元的“小目标”远了点,但毕竟还是融到钱的,发行是不能取消的。更重要的是,这一次资金募集还有紧要用途。

 

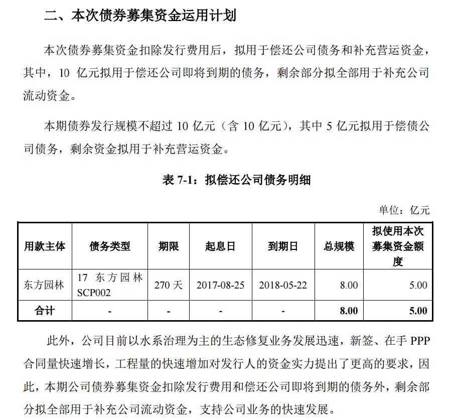
根据公告,本期计划发行的10亿元债券,其中5亿元拟用于偿还5月22日到期的超短融17东方园林SCP002,到期规模为8亿元。

 

 

这让投资者有点担心明天的债券兑付。21日下午,有投资者在深交所互动易询问,东方园林的公司债只发行了5000万元,对公司资金有没有实质影响,会不会影响后续其他债券的兑付?

 

东方园林的回应是,公司的发展有与之相匹配的资金计划,此次发行公司债不会对公司资金造成影响,也不会影响后续其他债券的兑付。公司经营一切正常。


评级AA+,票利7%,为何没人买账?

 

其实看一下这只债券,收益还有点诱人。

 

东方园林的主体信用等级为AA+,本次债券信用等级也为AA+,期限为3年,票面利率为7%。

 

对比一下行业平均水平,目前AA+评级的3年期信用债利率在5.57%。就连AA-评级的3年期信用债利率也在6.63%。可以说,东方园林开出了高出行业平均水平的票利。

 

再来看评级,公司方面表示,AA+表示本次债券受评主体偿还债务的能力很强,受不利经济环境的影响不大,违约风险很低。

 

但在本次债券存续期内,若因国家政策调整、市场环境发生变化等不可控制因素影响,本公司不能如期从预期的还款来源中获得足够资金,将可能会影响本次债券的本息按期兑付。

 

评级不低,票利又高,投资者为何不买?

 

其实今年以来,债市投资者的风险偏好已经发生明显变化。在经济去杠杆、打破刚兑的大环境下,投资者更偏好高信用评级的债券,不少机构内部的风控标准正越来越严。

 

一位投资人士告诉记者:“现在国企和民企的融资区别很大,国企信用资质会相对好一些。对民企,投资机构就比较谨慎了,AAA及以上的高评级的公司还愿意投,如果投资低评级公司,内控程序非常繁琐,前期尽调也会耗费大量时间,很多都不愿意配置。”

 

低评级信用债的利差不断走阔,AA+评级的信用债各个期限的利差都在100个基点以上,AA评级的利差则直接跳升到200个基点以上。

 

 

长江证券首席宏观固收分析师赵伟说:信用风险加速暴露下,市场风险偏好受到一定压制;就信用债而言,需求或逐渐向短久期、高评级集中,低评级信用债面临较大调整压力。

 

例如2011年城投债信用危机,信用利差明显走阔,国债收益率整体下行,2016年上半年信用债违约增多时,信用利差也一度快速走阔。


今年已有近2000亿债券想发发不出

 

比起东方园林的发行失败,还有不少小伙伴面对严峻的现状,直接打退堂鼓、取消或延迟发行。

 

5月19日,上交所公司债券项目信息平台显示,重庆龙湖企业拓展有限公司拟公开发行的80亿元2017年公司债券已经中止。


 

5月16日,济宁矿业发布公告,取消2018年度第一期5亿元的短期融资券。原因就是:“近期市场波动较大,本次短期融资券簿记期间在原协商利率区间内认购不足。”

 

 

记者通过Wind统计,年初至今,一共有314只、总计1933亿元债券取消或推迟发行。尤其到了5月份,取消发行的债券规模开始增加,融资环境有收紧趋势。其中,公司债取消或延迟发行规模为135亿元。

 

上述业内人士告诉记者,今年取消发行一般分为两种情况:一是有些高评级发行人觉得当前利率太高,想观望等待融资成本低一些的时间窗口,就暂时取消发行;二是评级低、资质差的企业,利率再高,都没人愿意买。

 

不过,今年债券发行整体已回暖。去年同期取消发行债券规模高达2899.07亿元,今年已大幅缩减。公司债发行量也较去年明显增长,截至5月10日,在交易所发行的公司债合计4313亿元,而去年同期仅为3159亿元,同比增幅37%。


“水位”回落,还有谁在“裸泳”?

 

前几年,金融环境较为宽松,市场流动性充沛。不少低资质企业通过债券、非标等各种渠道大幅融资,趁日子好过时,借新还旧、滚动发行的企业不在少数。

 

但是在融资环境收紧的情况下,负债期限结构较差企业更容易暴露出资金链断裂风险。

 

其实,东方园林也意识到了这一问题,并想借此次债务融资的机会,来调整内部债务期限结构。以3年期债务来替换原本的270天期债务,拉长负债久期,匹配相应资产。

 

评级报告显示,该公司即期债务偿付压力较大。截至2017年9月末,公司刚性债务余额为94.08亿元,其中短期刚性债务规模达到64.64亿元。

 

从2015年到今年5月中旬,东方园林已发行债券产品待偿还余额为74亿元,其中短期融资券25亿元、超短期融资券22亿元、中期票据5亿元、公司债券22亿元。

 

   

按照原资金安排计划,公司非流动负债占总负债的比例可由2017年末的10.32%增加至14.23%。长期债权融资比例的适当提高,将使公司债务结构得到优化。

 

与此同时,公司流动比率将由2017年末的1.13增加至1.18,速动比率也将自2017年末的0.54增加至0.58,流动资产对于流动负债的覆盖能力得到进一步改善与提升,有利于降低财务风险。

 

但是,眼下并不是一个合适的调整时点。对于企业而言,随着监管趋紧,融资环境已发生变化,市场“水位”回落,“裸泳者”将浮现。

 

天风证券固收研究团队说:金融环境转向去杠杆、强监管时,一方面,投资者的风险偏好明显下降,对风险的防范心理大幅提高,更加关注和思考“谁在裸泳”,债券市场融资通道明显收紧;另一方面,监管政策全面封堵各类表外和非标通道,非标转标过程中,非标债务滚续难度上升,企业需要依靠表内或者自身经营现金流对接到期债务。 


相关链接


“药效”好不好,高管最知道,但常山药业的确害了不少小股民


一天七次跌停七次涨停,这神奇的一幕在今天上演……


编辑:陈羽


严正声明 

        中国证券网微信保留本文的所有权利,未经书面授权,任何人不得转载、编辑、重新发布。否则,将被依法追究法律责任。