什么公司能让新浪微博砸出两亿元?

张琼斯 中国证券网

投资赢家都在关注 上海证券报┃中国证券网


资本相继涌入持牌消费金融公司,这次又有一家互联网巨头入局。

 

继度小满日前获批入股哈银消费金融公司之后,新浪微博成为新晋玩家。

 

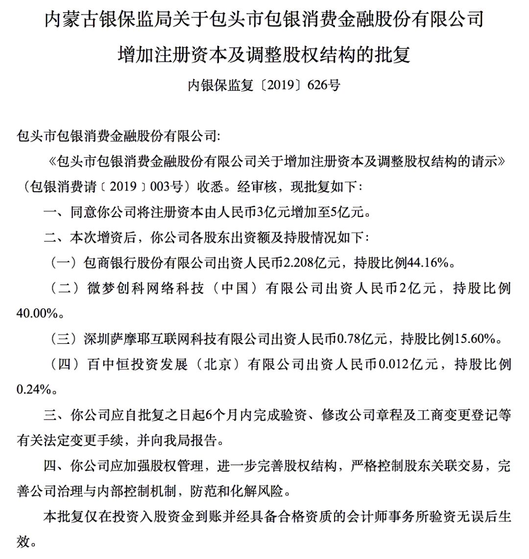
银保监会今日发布的行政许可显示,内蒙古银保监局6月18日批准包银消费金融股份有限公司(下称“包银消费金融”)增加注册资本及调整股权结构,同意公司将注册资本由人民币3亿元增加至5亿元。

 

 

据悉,这是包银消费金融自设立以来的首次增资,天眼查显示,该公司工商信息已出现变更。


本次增资的2亿元全部来自微梦创科网络科技(中国)有限公司(下称“微梦创科”),而这家公司是微博网络(香港)有限公司的全资子公司,其法定代表人是新浪董事长、CEO曹国伟。

 

增资完成后,微梦创科将成为该公司的第二大股东,持股比例40%;包商银行依然是第一大股东,持股比例44.16%;深圳萨摩耶互联网科技有限公司持股比例15.60%;百中恒投资发展(北京)有限公司持股比例0.24%。

 

如愿迎来互联网头部公司

 

包银消费金融于2016年12月29日正式开业,是内蒙古自治区首家消费金融公司。现任董事长由包商银行行长助理刘鑫担任。

 

包银消费金融官网信息显示,包银消费金融充分发挥消费金融业务审批速度快,无需抵押担保,服务方式灵活等优势,为个人消费者提供普惠消费信贷服务,以合规经营和稳健发展为基础,致力于打造辐射全国的“在线生活的消费金融服务商”。

 

据此前报道,包银消费金融总经理助理汤向臣曾表示,未来公司将进一步与互联网头部公司进行合作,交流沟通更多金融科技经验。

 

随着微梦创科的入局,上述想法变为现实。

 

这并不是新浪第一次与持牌消费金融公司合作。

 

早在2017年,中银消费金融与新浪共同宣布对外发布“有借”和“有还”消费金融产品;同时宣布将合作建设“互联网消费金融实验室”,研究大数据风控平台建设等。

 

目前,新浪已经通过子公司新浪支付拥有第三方支付牌照,通过子公司仓石基金获得基金销售牌照。新浪旗下涉金融业务有微博作为流量入口,微博钱包已上线借钱、理财、保险、基金、股票等模块。

 

多家科技公司已有布局

 

不久前,百度旗下的度小满(重庆)科技有限公司(下称“度小满”)获批4.5亿元入股哈银消费金融公司,增资完成后,度小满将一举成为第二大股东。百度成为BATJ中首家布局消费金融公司牌照的巨头。

 

根据度小满与哈银消费金融公司签署的全面合作协议,金融科技成为双方合作的重点,双方将启动“金融科技联合实验室”,未来在应用场景、风险管理、客户服务等方面,共同推进金融科技领域基础数据应用和服务创新,并建立长期、稳定的金融科技合作生态。

 

多家科技公司早已开始“尝鲜”。

 

比如,苏宁云商集团持有苏宁消费金融公司49%的股份,云南银保监局日前同意云南红塔银行参股苏宁消费金融有限公司,届时股权结构将发生变化;

 

万得信息技术股份有限公司持有湖北消费金融公司20%的股份;

 

携程旅游网络技术(上海)有限公司持有上海尚诚消费金融公司37.5%的股份。

 

据不完全统计,今年以来,已有兴业、湖南长银五八、招联、河北幸福、陕西长银、杭银、哈银消费金融公司增加注册资本获批。

 

根据银保监会披露的信息,目前持有金融许可证的消费金融公司共24家。


 

近两年,消费金融牌照收紧发放。中信消费金融公司是今年以来唯一一家获批开业的消费金融公司。而在过去一年里,仅有厦门金美信消费金融有限责任公司一家获批开业。

 

2018年,持牌消费金融公司盈利能力出现分化。捷信、招联、马上、中银、兴业消费金融公司等净利润较高,海尔、长银消费金融公司净利润增速超200%,但亦有数家消费金融公司净利润出现负增长。


往期回顾


618,垃圾处理器成为大爆款!收好这份电商成绩单,对投资有帮助!


一季度营收大增228%,拼多多能否赶超京东和淘宝?


编辑:陈羽


严正声明 

        本微信文章均转自中国证券网。中国证券网享有本文的所有权利,未经书面授权,任何人不得转载、编辑、重新发布。否则,将被依法追究法律责任。


好看,你就点一下!

    Added to Top Stories

    Sending