南开多名教师被实名举报
2022年5月7日,一位微博名为“@不被自己的阴影”的网友发文实名举报南开大学APEC研究中心李文韬副教授。当事人举报称,李文韬在有家室的前提下诱骗其发生婚外情,同时与多名女性保持不正当关系,发表侮辱女性言论。此外,李文韬还存在贪腐公款,嫖娼等问题。此前,该女子曾向南开纪委举报,但未收到答复。
当事人自述:《实名举报南开副教授2年:被卷入“死亡婚姻”,感染尖锐湿疣,我不想沉默》(发表在公众号:女孩别怕)
5月7日下午,名为“@无敌小宇宙你肿么这么萌”的网友实名举报南开教师陈泰锁。当事人举报陈泰锁存在如下问题:违反教学纪律,对本校学生敷衍教学提前结课;身份年龄与实际年龄不符;公权私用,违纪获得举报自己的实名举报信原件;道德败坏,与多名女子保持不正当关系;打击报复实名举报人等等。
此外,早在2022年2月份,一名为“@北大女硕士举报南开博导尹沧海”的网友发文举报称,南开大学博士生导师尹沧海诱骗女博士考生,婚内出轨作风糜烂。当事人称,2019年10月,她经人介绍认识尹沧海。尹沧海利用其导师身份和学生求学心理,于2020年11月22日在燕郊某小区,将其灌醉,趁其醉酒无力反抗时与其发生关系。对此,尹沧海回应称并没有和举报人发生性关系,举报人是在造谣,聊天记录也为拼接伪造。
5月10日,中国新闻周刊报道,南开大学党委教工部相关负责人回应称,学校已经关注到此事,非常重视。目前已收到对于尹沧海、陈泰锁、李文韬三位教师的实名举报。目前正在调查处理中。
5月13日,南开大学发布情况通报:经查,李文韬存在与女性有不正当关系等问题,严重违反师德师风,给予降低岗位等级处分,撤销其教师资格,给予其解聘处理;陈泰锁存在违反教学纪律、违规办理校园出入证、提供不实年龄信息的问题,给予记过处分,取消其在评奖评优、职务晋升、职称评定等方面的资格;尹沧海存在博士招生中言辞不当造成错误影响、对艺术与美学研究院管理不严格的问题,给予其诫勉谈话处理。此外,相关涉法涉诉问题正按国家法律法规规定的程序处理。
举报内容(部分)
(图源:微博@不被自己的阴影)
看见女性力量
80后女科学家王琳用丝胶为人类造福
2022年5月3日,中国妇女报报道,第26届“中国青年五四奖章”评选揭晓。80后女科学家王琳获得第26届“中国青年五四奖章”。
王琳出生于湖北武汉一个医学家庭,从小受父母熏陶,对生物医学研究产生了兴趣。2011年,正在哈佛大学从事研究工作的王琳毅然回国,在华中科技大学附属协和医院创建了再生医学研究中心。
在某次谈话中,王琳发现丝胶的用途是冷门领域,于是着手研究丝胶。通过研究,王琳发现丝胶具有良好的细胞黏附性、稳定的天然荧光特性和优越的成胶性能。这意味着,它有可能被制成能在人体内自然降解的医用材料,为人体组织再生修复效力。几年系统研究后,王琳团队提取出结构完整的纯丝胶蛋白,在国际上首次成功研发出适用于外周神经修复的丝胶神经导管、适用于中枢神经修复的生物支架、修复心肌损伤的水凝胶及多种多功能新药物载体。
王琳
(图源:中青在线)
中国科学院院士王小云破解美国顶级密码
2022年5月7日,中国妇女报报道,某自媒体把王小云教授破解美国顶级密码的历程描述为“山东一女子坐月子无聊破译顶级密码”,引发舆论关注。
MD5和SHA-1由美国标准技术局颁布,是世界上公认的两种最安全、最先进、应用最广泛的密码算法。王小云1993年从山东大学博士毕业后留校任教,自1994年开始尝试破解MD5和SHA-1,经十年沉潜,于2004年,在美国密码会议(Crypto)上宣布破解包括MD5在内的4种算法。
在破解MD5时,王小云还在家里坐月子。因为女儿还非常小,她常一边陪女儿一边推公式,经常演算到深夜一两点钟。但自媒体使用的“一女子”“坐月子”“无聊”“顶级密码”等词,故意淡化科学家的身份,将严谨的科学工作用猎奇化的叙事概括,消解女性科学家的巨大贡献。
自媒体所取标题
(图源:中国妇女报)
职场中的性别
超六成男职工担心影响工作不休陪产假
2022年4月25日,工人日报报道,北京市总工会此前开展的调研显示,超六成男职工担心影响工作不休陪产假。
自2021年8月国家出台三孩生育政策开始,各地相继启动地方人口与计划生育条例修改工作,出台鼓励生育措施,如增加或延长男性陪产假。据工人日报记者统计,各地男性陪产假天数在15~30天不等,多地为15天。
目前,陪产假这项制度在企业中已经有所覆盖。但在现实中,许多男员工并未享受到这一福利。北京市总工会此前开展的调研显示,41.78%的受访职工没有休过陪产假,39%的受访职工不知道单位是否提供陪产假。虽然有些职工知道单位有陪产假,但担心影响工作主动选择不休,其比例达到64.53%。部分员工表示,担心休产假会影响收入和考评晋升,故不敢请假。
此外,部分企业也不愿批陪产假。中国劳动关系学院法学院院长沈建峰分析,男性的陪产假工资由企业支付,企业的负担增加了,男职工请陪产假的积极性也会降低。尽管劳动法中明确了产假,但在现有的法律法规架构下,即便用人单位未批准男职工的陪产假,相应的违法成本也较低。
《2022大学生就业力调研报告》发布 男生签约率是女生两倍
2022年4月26日,智联招聘发布《2022年大学生就业力调研报告》,调研时间为3月中旬至4月中旬,报告内容围绕就业去向、就业期待、求职心态与行为、求职进展等主题。
《2022年大学生就业力调研报告》指出,从求职结果来看,女性应届毕业生收获录用通知与签约占比为41.0%、10.4%,男性则为54.4%、22.2%,比女生高出13.4、11.8个百分点,签约率为女生的两倍有余。求职行动方面,男生参加直播面试的比例为27.8%,比女生高11.2个百分点,参加视频面试的占比整体也多于女生,故而能获得更多机会。
早在今年3月,智联招聘发布了《2022中国女性职场现状调查报告》,指出职场中的性别不公仍然存在。数据显示,61.2%的女性在求职中被问婚育,远高于男性的32.3%,22.5%的女性在职场中遭遇性别歧视,还有9.5%的女性遭遇过职场性骚扰,8.9%的女性因性别遭遇过职场PUA。超过半数的女性认为生育是摆脱不掉的负担,也是造成职场性别不平等的原因。如何面对生育这一职场中的性别平等障碍,推动性别平等,仍是一个问题。
不同性别应届毕业生获得录用通知与签约情况
(图源:智联招聘)
政策动态
四部门要求不得为未满16周岁未成年人提供网络主播服务
2022年5月7日,新华社报道,为切实加强网络直播行业规范,营造未成年人健康成长的良好环境,中央文明办、文化和旅游部、国家广播电视总局、国家互联网信息办公室于5月7日发布《关于规范网络直播打赏 加强未成年人保护的意见》,提出以下7项工作举措:
一、禁止未成年人参与直播打赏。网站平台应健全完善未成年人保护机制,严格落实实名制要求,禁止为未成年人提供各类打赏服务;不得研发上线吸引未成年人打赏的功能应用,不得开发诱导未成年人参与的各类“礼物”。
二、严控未成年人从事主播。网站平台不得为未满16周岁的未成年人提供网络主播服务,为16至18周岁的未成年人提供网络主播服务的,应当征得监护人同意。加强监管利用所谓“网红儿童”直播谋利的行为,发现违规账号从严采取处置措施,并追究相关网站平台责任。
三、优化升级“青少年模式”。网站平台应在现有“青少年模式”基础上,进一步优化产品模式和内容呈现方式,持续增加适合未成年人的直播内容供给。
四、建立专门服务团队。网站平台应建立未成年人专属客服团队,优先受理、及时处置未成年人相关投诉和纠纷。
五、规范重点功能应用。网站平台应在本意见发布1个月内全部取消打赏榜单,禁止以打赏额度为唯一依据对网络主播排名、引流、推荐。加强对“礼物”名称、外观的规范设计,不得通过夸大展示、渲染特效等诱导用户。
六、加强高峰时段管理。每日20时至22时是青少年上网的高峰时段。网站平台在每日高峰时段,单个账号直播间“连麦PK”次数不得超过2次,不得设置“PK惩罚”环节,不得为“PK惩罚”提供技术实现方式。网站平台应在每日22时后,对“青少年模式”下的各项服务强制下线。
七、加强网络素养教育。鼓励学校开展未成年人网络素养教育;引导未成年人监护人主动学习网络知识;支持社会各界共同开展宣传教育,促进未成年人开阔眼界、提高素质、陶冶情操、愉悦身心。
《关于规范网络直播打赏 加强未成年人保护
的意见》部分内容
(图源:中共中央网络安全和信息化委员会办公室
中华人民共和国国家互联网信息办公室)
性别重置技术迎来新规定
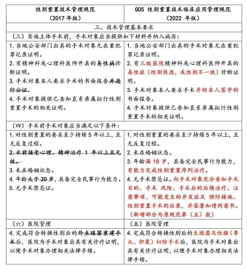
2022年4月20日,国家卫生健康委办公厅发布了《关于印发国家限制类技术目录和临床应用管理规范(2022年版的通知)》,公布了最新版本的国家限制类技术目录及临床应用管理规范,其中包括《G05 性别重置技术临床应用质量控制指标》。
性别重置技术是指通过外科手段(组织移植和器官再造)使手术对象的生理性别与其心理性别相符,即切除原有的性器官并重建新性别的体表性器官和与之相匹配的第二性征的医疗技术。
与2017年相比,本次修订降低了手术门槛年龄,取消对本人要求手术的书面报告的公证要求,仅需本人签字即可。在诊断证明方面,将“易性病”表述调整为不含疾病表述的“易性症”;增加了对“性别焦虑/性别不一致”诊断同等效力的认可,符合世界卫生组织《国际疾病分类(第十一版)》(ICD-11)等国际规范的相关要求,更加科学、进步。
2017年版与2022年版对比
(图源:圆虹伙伴)
今日互动
如何有效防止高校中的性侵害事件?
对于性别重置手术的新规,你有什么看法?
今天全国多地气温回暖,雨后初晴。在评论区,说出你的想法,并留下一个彩虹吧
资源列表
(滑动查看)
采集丨阿爬 60%
编辑丨阿爬 晨曦 达生
视觉丨量子苏打
排版丨ccc
校对丨六一
刘文利性教育工作组出品
推荐文章
(直接点击图片查看 后台回复“目录”查看更多)
Send to Author