Weixin ID ngdsb966123
About Feature 市民的需要第一!这里是南国都市报,欢迎投诉报料。报料热线966123,或直接给我们发微信。
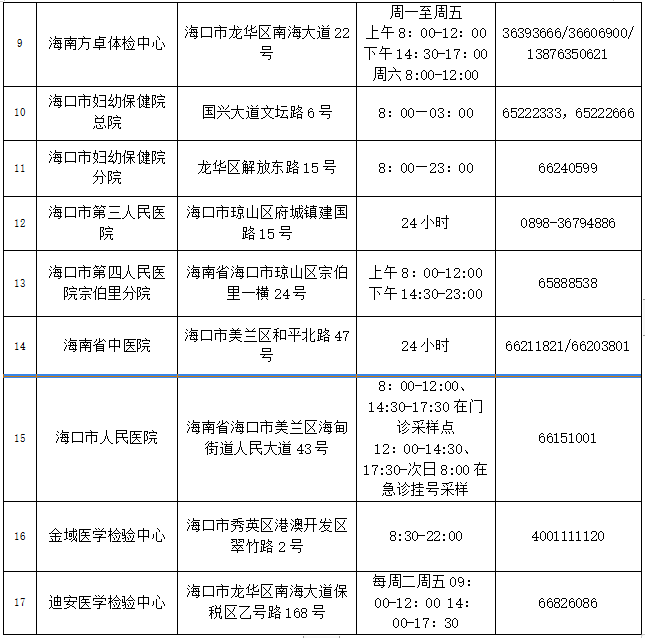
关于10月19日
暂停核酸采样服务的通告
来源:海口市新型冠状病毒肺炎疫情防控工作指挥部、海口发布
Scan to Follow