今宵是除夕,明日便新年!
在这里
先提前给大家拜个年啦!
今天,除了准备年夜饭和贴春联
也别忘了关注昆山的最新消息
春节期间
这些单位的运营时间有调整
就医、办事服务、娱乐购物…
全帮大家整理好了!
赶紧码住!春节不迷路!
昆山市游泳馆
春节期间(即日起-1月24日)
闭馆放假,不营业!
昆山市体育中心
春节期间(即日起-1月24日)
进行闭馆!
☟
为保障春节期间读者的阅读需求
昆山市图书馆
调整2023年春节期间开放时间
具体如下
日期 | 开放时间 |
1月20日(年廿九) | 9:00-16:30 |
1月21日(除夕) | 9:00-12:00 |
1月22日-1月27日 (年初一至初六) | 13:00-16:00 |
另:“书香鹿城”和“苏州·书仓”网借投递在1月21日(除夕)-1月27日(年初六)期间暂停运行,1月28日(年初七)开始正常运行。
昆山市图书馆
2023年1月16日
上下滑动查看⇊
区镇分馆春节开放时间安排
24小时自助图书馆
春节开放时间安排
24小时图书馆开放时间
昆山文化艺术中心
1月21日-26日放假
1月27日营业时间为9:00-17:00
注意!
昆山市旅游咨询服务中心
连发多条公告
事关春节期间游玩、团购、年卡的使用
……
上下滑动查看⇊
公告1
关于春节期昆山旅游年卡用户
出行的温馨提示
2023昆山旅游年卡自升级改版以来,合作景区点、商户全面扩容,使用功能全面提升。广大用户不仅可以免费游览更多景区,参与昆山旅游年卡社区团购,更能享受吃住行游购娱各要素消费优惠。对此,我们温馨提示您:1、出行前,请仔细查阅昆山旅游年卡相关合作景区、商户的优惠政策,做好出行攻略,以免错失您的合法权益;2、春节期间,上海汽车博物馆1月21-22日闭馆,部分景点也可能因为临时原因闭园,请您出行前,确认目的地景区是否正常开放;3、春节休闲旅游出行,请您注意做好个人防护,健康安全文明出游。
昆山市旅游咨询服务中心
2023年1月16日
公告2
昆山旅游免费专线车预约公告
亲爱的年卡用户:
为进一步服务好市民游客朋友们的春节假日生活,昆山旅游免费专线车安排如下:
(1)线路安排:
春节假日期间线路如下(考虑市民出行习惯,并鉴于大年夜至年初二本中心放假休息,预约1月24日首班专线车的市民游客朋友,请尽量提前预约,并请仔细查看每条线路的发车返回时间,以免耽误坐车):
1月24日(年初三)
(10:00咨询中心发车—上海汽车博物馆/15:30返回昆山,本车无人售票,准点发车,过时不候)。
1月25日(年初四)
线路一(10:00咨询中心发车—上海汽车博物馆/15:30返回昆山,本车无人售票,准点发车,过时不候)。
线路二(10:00咨询中心发车—周庄古镇,车停生命奥秘馆/16:30返回昆山,本车无人售票,准点发车,过时不候)。
1月26日(年初五)
(10:00咨询中心发车—周庄古镇,车停生命奥秘馆/16:30返回昆山,本车无人售票,准点发车,过时不候)。
1月27日(年初六)
(9:00咨询中心发车—穹隆山/15:30返回昆山,本车无人售票,准点发车,过时不候)。
(2)发车地点:昆山市旅游咨询服务中心(亭林路108号,奥灶馆斜对面公交站台。)预约人请在发车当天提前15分钟,到亭林路108号昆山旅游咨询服务中心集中候车,到点发车,过时不等。
(3)预约方式:电话或现场预约,请尽量提前1天预约(预约电话:96889666-1,每天8:30-16:30)。
(4)因座位有限,为维护良好的乘车秩序,请提前预约,因故取消需提前告知,两次之后无故不乘车的将取消预约资格。
(5)没有昆山旅游年卡的游客,进入景区点时需自行购票入园。
(6)本公告最终解释权归昆山市旅游咨询服务中心。
昆山市旅游咨询服务中心
2023年1月16日
公告3
旅游年卡社区团购配送服务春节放假公告
昆山旅游年卡(社区团购)及配送到家服务上线试运营以来,质量可靠、价格优惠的农副产品,优质周到的配送到家服务得到广大用户的欢迎和好评,2023年我们团队将一如既往地为大家提供更优质的产品与服务。春节期间,2023年1月21日至1月27日放假,共休息8天。详情请联系昆山旅游年卡社区团长13584975020(微信同号,添加微信的时候备注“旅游年卡”)。
昆山市旅游咨询服务中心
2023年1月16日
金鸡湖音乐喷泉春节期间开放时间如下:
1.春节期间,1月21日(除夕)开放时间为20:30-20:50,1月22日-26日(初一至初五)开放时间为20:00-20:20,每晚1场。
2.自2月开始,每周五、周六和法定节假日(不含假期最后一天)开放时间为19:30-19:50,每晚1场。
如遇雨雪、大风等音乐喷泉不宜开放天气,音乐喷泉将暂停开放,相关信息将在城市广场现场提前公告。音乐喷泉启动时间可能会因广场客流预警情况进行微调。
苏州工业园区综合行政执法局
2023年1月12日
春节期间
昆山万象汇商场和盒马鲜生
营业时间如下
线下门店除夕营业时间:9:00—20:00
大年初一恢复正常营业时间:9:00—22:00
1月22日(周日)19:00-19:20
新禧拜年
如遇恶劣天气
或不可抗因素影响
表演可能会取消或另行通知
春节期间
大渔湾内各餐厅、零售等
营业时间出炉
其中部分店铺暂停营业!
上下滑动查看⇊
1月21日(除夕)
8:00-17:00
1月22日-31日(正月初一至初十)
8:00-20:00
1月21日(除夕)
10:00-16:00
1月22日-24日(正月初一至初三)
10:00-20:00
1月25日-1月27日(正月初四至初六)
10:00-21:00
1月28日(正月初七)
正常营业
1月21日-25日(除夕到正月初四)
闭店
1月26日(正月初五)
正常营业
1月19日-25日(腊月廿八到正月初四)
闭店
1月26日-27日(正月初五至初六)
10:00-18:00
1月28日(正月初七)
正常营业
正常营业
1月19日-31日(腊月廿八到正月初十)
闭店
即日起至1月15日(腊月廿四)
10:00-18:00
1月16日-27日(腊月廿五至正月初六)
闭店
1月28日(正月初七)
正常营业
即日起至1月25日(正月初四)
闭店
1月26日(正月初五)
正常营业
即日起至1月28日(正月初七)
闭店
1月29日(正月初八)
正常营业
1月21日-22日(除夕至正月初一)
闭店
1月23日-26日(正月初二至五)
10:00-18:30
1月27日(正月初六)
正常营业
即日起至1月27日(正月初六)
闭店
1月28日(正月初七)
正常营业
1月21日-27日(除夕至正月初六)
10:00-19:00
1月28日(正月初七)
正常营业
1月15日-29日(腊月廿四至正月初八)
闭店
1月30日(正月初九)
正常营业
1月20日-24日(腊月廿九至正月初三)
闭店
1月25日(正月初四)
正常营业
即日起至1月31日(正月初十)
闭店
即日起至1月28日(正月初七)
闭店
1月29日(正月初八)
正常营业
1月21日-23日(除夕至正月初二)
闭店
1月24日-25日(正月初三至初四)
10:00-17:30
1月26日(正月初五)
正常营业
1月17日-20日(腊月廿六至廿九)
12:00-20:00
1月21日-22日(除夕至正月初一)
12:00-16:00
1月23日-29日(正月初二至初八)
12:00-20:00
1月30日(正月初九)
闭店
1月31日 (正月初十)
12:00-20:00
1月17日-26日(腊月廿六至正月初五)
闭店
1月27日(正月初六)
正常营业
1月20日-1月24日(腊月廿九至正月初三)
闭店
1月25日-1月27日 (正月初四至初六)
13:00-17:00
1月28日(正月初七)
正常营业
1月21日-27日(除夕至正月初六)
闭店
1月28日(正月初七)
正常营业
1月19日-1月29日(腊月廿八至正月初八)
闭店
1月30日(正月初九)
正常营业
1月20日(腊月廿九)
10:00-16:00
1月21日-22日(除夕至正月初一)
闭店
1月23日-27日(正月初二至初六)
10:00-16:00
1月28日-29日(正月初七至初八)
正常营业
1月30日(正月初九)
闭店
1月31日(正月初十)
正常营业
1月21日-29日(除夕至正月初八)
闭店
1月30日(正月初九)
正常营业
1月21日-28日(除夕至正月初七)
闭店
1月29日(正月初八)
正常营业
1月21日-28日(除夕至正月初七)
闭店
1月29日(正月初八)
正常营业
1月16日-30日(腊月廿五至正月初九)
闭店
1月31日(正月初十)
正常营业
1月21日-24日(除夕至正月初三)
10:00-16:30
1月25日(正月初四)
正常营业
1月21日-28日(除夕至正月初七)
闭店
1月29日(正月初八)
正常营业
1月16日-28日(腊月廿五至正月初七)
闭店
1月29日(正月初八)
正常营业
1月20日-22日(腊月廿九至正月初一)
闭店
1月23日-27日 (正月初二至初六)
10:00-17:00
1月28日(正月初七)
正常营业
1月18日-29日(腊月廿七至正月初八)
闭店
1月30日(正月初九)
正常营业
1月20日-29日(腊月廿九至正月初八)
闭店
1月30日(正月初九)
正常营业
1月21日-27日(除夕至正月初六)
10:00-18:00
1月28日(正月初七)
正常营业
春节期间部分店铺暂停营业,
给您带来的不便,敬请谅解!
春节营业时间调整通知
1月21日(除夕)10:30-16:30
1月22日-1月24日(初一至初三)
营业时间为10:30-18:00
1月25日(初四)
恢复正常营业时间
客服电话
0512-57992228
春节期间免费乘车
春节除夕至初六(1月21日至1月27日),昆山公交实行刷卡、扫码免费乘车,市民完成刷卡或扫码支付后将不会进行扣费。
需注意:使用现金支付的乘客不享受免费乘车福利。
2023年春节期间
公交运营调整
根据2023年春节假期安排,结合市民出行需求,春节期间除夕至初三(1月21日至1月24日),公交班次适当减班、部分线路停运,具体如下:
一、停运夜线
除夕至初六(1月21日至1月27日),暂停夜1线、夜2线、花桥休闲X1线,1月28日夜间起恢复正常运营。
二、末班提前
除夕至初三(1月21日至1月24日),所有班次末班时间提前:
1.末班19:00及之前的班次不作调整;
2.末班19:00-21:00的班次统一19:00为末班发车时间;
3.末班21:00及之后的班次统一21:00为末班发车时间。
三、班次缩减
除夕15:00后至初三(1月21日至1月24日),实行部分线路适当减班。
四、班次恢复
初四(1月25日)起恢复正常班次及末班时间。
上下滑动 查看更多⇊
2023年春节期间
公交便民服务中心
各服务网点营业时间有所调整
初七(1月28日)起恢复正常
具体如下
一、亭林路点、市民文化广场点、汽车客运南站点服务时间调整为:
(一)1月21日(除夕):
8:00~11:00、13:00~16:00
(二)1月22日至1月24日(年初一至年初三):
春节放假,暂停服务
(三)1月25日至1月27日(年初四至年初六):
8:00~11:00、13:00~16:00
二、花桥服务点服务时间调整为:
(一)1月21日至1月24日(除夕至年初三):
春节放假,暂停服务
(二)1月25日至1月27日(年初四至年初六):
9:00~12:00、13:00~16:30
三、1月28日(年初七)起公交便民服务中心各服务点恢复正常服务时间。
昆山航站楼将于2023年1月21日(除夕)至1月25日(初四)期间调整班车运营时间,具体安排如下:
延长线网运营服务时间
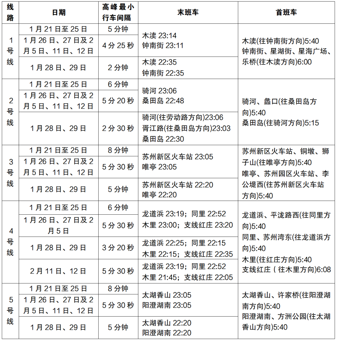
春节假期(1月21日至27日)、元宵节(2月5日)及春运最后一个周末(2月11日、12日)期间,1、2号线及4号线主线运营服务时间与常规周末一致,3、5号线双向延长45分钟,4号线支线双向延长45分钟(2月11日、12日除外)。
优化线网运力投放
春节假期前5天(1月21日至25日),1、2、4号线主线全天高、平峰运行,高峰时段1号线行车间隔为5分钟;2号线及4号线主线行车间隔为6分钟;3、5号线及4号线支线全天平峰运行,行车间隔为8分钟。
春节假期最后两天(1月26日、27日)、元宵节(2月5日)及春运最后一个周末(2月11日、12日),线网行车间隔与常规周末一致,各线路高峰最小行车间隔分别为:1号线4分25秒、2号线5分20秒,3-5号线均为5分30秒。
此外,补上班期间(1月28日、29日),各线路运营服务时间及行车间隔与常规工作日(周一至周四)一致。
各线路首末班车时间
及行车间隔具体如下
↓
2023年1月21日至1月27日
昆山住房公积金停止对外办公和受理业务
共七天
节后1月28日正常办理业务
春节期间
房产交易管理中心
安排来了!
自2023年1月20日17:00起
暂停昆山市公共资源交易平台
服务平台和电子商城等交易服务系统
九华山路营业网点:
九华山路与黄山路交叉口
正常营业无休息
营业时间:08:30-16:30
开发区营业网点:
吴淞江路与震川路交叉口
1月21日、1月25日-1月27日正常营业
1月22日-1月24日休息
营业时间:08:30-16:30
花桥便民中心营业网点:
绿地大道721号
1月21日-1月23日休息
1月24日-1月27日正常营业。
营业时间:09:00-12:00,13:00-16:30
利通燃气24小时服务热线
0512-57456111
昆山各大医院门急诊安排出炉
部分门诊停诊!
一定要看好时间和门诊就诊须知
点击图片查看大图⇊
本部院区门诊安排
友谊院区门诊安排
2023年春节期间,昆山市二院门急诊时间安排如下:
一、春节期间急诊24小时开放。
二、门诊时间安排表如下:
温馨提示
1、静疗门诊每周三、周六;淋巴水肿治疗门诊每周一;伤口造口护理专科门诊每周四正常开诊。
2、新冠中医调理门诊正常开诊。
3、中医妇科、盆底康复门诊、更年期门诊、疼痛科、男科、胸外科、健康管理科、入职体检科除夕至初六停诊。
4、排班表中“xxx/”为上午门诊,“/xxx”为下午门诊,“/”为停诊,其余为全天门诊。
门诊就诊须知
1、医院门诊实行实名制预约,分时段就诊。
2、预约挂号方式:微信预约、电话预约、昆山智慧健康预约自助机预约、诊间预约(对预约挂号确有困难的老年人推荐使用电话预约)。
电话预约
57539199(预约服务)
57993510(咨询服务)
服务时间:8:00—11:30;13:30—17:00
2023年春节期间(1月21日-1月27日)昆山市第三人民医院门急诊开诊情况如下:
普通及专科门诊
1月21日-1月24日呼吸与危重症医学科、内科、外科、骨科、妇科、儿科正常开诊。
1月21日产科、皮肤科全天开诊,1月24日上午血液肿瘤科开诊。
1月25日起血液肿瘤科、消化内科、心血管内科(老年科)、内分泌科、神经内科、产科、眼科、耳鼻咽喉科、皮肤科、口腔科等均正常开诊。
急诊
急诊内科、急诊外科、急诊妇科、急诊产科均24小时开诊
医技项目
放射科:1月22日-1月24日放射增强检查暂停(急诊除外),1月21日-1月24日磁共振暂停,其他项目正常开展。
胃肠镜室:1月21日-1月25日胃肠镜检查暂停,1月26日、1月27日开展普通胃肠镜检查,1月21日-1月22日呼气试验暂停。
功能科:心电图、动态心电图、动态血压照常开展。1月24日开展脑电图、肺功能检查,其他时间暂停。
超声科:常规检查项目照常开展。
病理科:常规检查项目照常开展。
检验科:常规检查项目照常开展。(结核感染T细胞:21日到27日停止接收标本。)
体 检
1月21日-1月27日
体检中心暂停业务
1月28日起恢复正常
医院推行非急诊病人预约诊疗制,先预约后就诊,请来院就医的市民朋友按预约提醒分时段就医。
预约方式
1、APP预约
“智慧昆山”APP、“昆山农商银行”APP
2、现场预约
老年人可至A楼门诊一楼大厅服务台预约
2023年春节期间,医院专科门诊正常开诊。
急诊24小时开诊。
专家门诊停诊科室
1月21日:上海名中医工作室、妇科、消化内科
1月22日:上海名中医工作室、产科
1月24日:中医科、疼痛科、超声科
1月25日:口腔科、医疗美容科
1月26日:口腔科、神经内科、皮肤科、生殖内分泌门诊
1月27日:呼吸与危重症医学科、心血管内科、超声科
其他停诊科室
1月21日—1月27日:体检中心
1月21日—1月25日:内镜中心
昆山市第五人民医院春节期间
住院、门诊、急诊、发热门诊正常运行
(除部分科室暂停外)
内镜中心停诊
(开诊时间请持续关注
kb君将第一时间通知)
计划生育室
1月21日-1月27日停诊
体检科
1月21日-1月27日停诊
口腔科
1月20日-1月27日停诊
疼痛科
1月16日-1月31日停诊
伤口护理门诊
1月21日-1月27日停诊
外聘专家门诊
1月21日-1月27日停诊
PICC门诊
1月23日调整到1月24日
1月21-23日停诊
皮肤科、眼科、耳鼻喉科、功能科
针灸科、中医科、中医新冠门诊
淀山湖人民医院2023年春节期间(1月21日至1月27日)门诊安排如下:
温馨提示:
1、医生出诊情况以当日挂号为准;
2、暂停招工体检及办理健康证;
3、急诊24小时开放。
胃肠镜检查
➢胃镜停诊时间
1月24日、1月27日
1月31日恢复正常
➢肠镜停诊时间
1月21日
1月28日恢复正常
新冠疫苗接种安排
1月21日至1月27日暂停接种
2023年春节期间
锦溪人民医院相关诊室停诊
普通门诊停诊安排
温馨提示:
1.其他普通门诊正常开诊;
2.急诊24小时开放;
3.如有疑问,可咨询我院一站式服务中心,咨询电话:0512-57226696(08:00-16:00)。
昆山市锦溪人民医院
2023年1月18日
一、春节假期期间,本院外聘专家门诊全部停诊。
二、本院专家专科门诊、普通门诊部分停诊,具体门诊信息详见下表(表格)
三、春节假期期间,急诊24小时开诊,其他科室出诊情况以各预约信息为准。
四、健康管理科春节期间体检时间安排:
1.过年放假时间:2023年01月21日(除夕)至 2023年01月25日(初四)。
2.体检恢复时间:2023年01月26日(初五)体检恢复。
3.因过年调休2023月01月29日(周日)正常体检。
2023年春节期间门急诊安排
心理门诊、精神鉴定等专病门诊、胃镜检查、体检中心、妇科门诊手术:春节期间停诊。
急诊、发热门诊24小时不停诊
门诊时间
专科院区:
08:30—12:00 13:00—16:30
综合院区:
08:00—11:00 13:00—16:30
具体排班以当日出诊信息为准
咨询电话
0512-50156207(专科院区)
0512-36695025(综合院区)
春节假期(即1月21日 至 1月27日 )门诊、康复治疗及特殊检查、治疗做如下安排:
门诊安排
①急诊科
24小时开诊
②普通门诊
1、正常开诊科室
心血管内科、呼吸内科、胃肠康复科(消化内科)、代谢康复科(内分泌科);儿科;骨科;普外科;妇女康复科(妇科);听视力康复科(耳鼻咽喉科);眼科;口腔科;中医针灸科;盆底康复科;儿童康复科;心肺康复科;骨与关节康复科;神经康复科;中医康复科;方便门诊;静脉治疗门诊;新冠康复门诊;
2、部分日期开诊科室
皮肤科:1月21日上午,1月24日,1月27日;
中医科:1月21日上午,1月24日,1月27日;
中医脾胃肝胆科:1月22-25日;
围产保健科:1月26-27日;
中医新冠调理门诊:1月21日上午,1月22-27日
③专家、专病门诊(含外聘专家)
春节假期停诊 ,节后恢复开诊;
④发热门诊
24小时开诊
门诊康复治疗安排
1月21-25日暂停;1月26日起恢复正常
特殊检查及治疗安排
胃肠镜检查及治疗:
1月21-25日暂停,1月26日起恢复正常
核磁共振检查:
常规MRI 以预约为准;
增强MRI 1月25日开放。
CT检查:
常规CT 正常开放;
门诊医生排班请以诊室当日现场坐诊医生为准;
如需咨询请致电一站式服务中心
联系电话 0512-55277580,57576581。
昆山开发区1月21日-2月5日
疫苗接种安排表如下
其中,昆山国际会展中心提供吸入式新冠病毒疫苗接种。
18岁以上且完成基础免疫满6个月的人群可进行接种,60周岁以上老年人,无需预约直接来现场接种。18周岁以下不接种第三针加强针。
重要提醒!转阴后,请间隔6个月以上再接种疫苗。接种新冠疫苗后48小时内不要进行核酸检测!接种时请携带本人身份证老年人接种建议家属陪同。
2023年春节放假时间为:2023年1月21日至1月27日(共7天)。节假日期间中心门诊安排时间如下:
昆山市花桥镇社区卫生服务中心
2023年1月19日
接种安排:
接种对象:接种对象为3周岁以上居民
接种地点:昆山市张浦镇社区卫生服务中心南港院区(张浦镇震阳中路320号,震阳大桥南100米西侧)
可以接种疫苗:国药中生北京公司(包含北京生物、成都生物、长春生物、兰州生物)、北京科兴公司(包含其分公司)、天津康希诺公司的腺病毒载体疫苗(注射和吸入)、深圳康泰疫苗、安徽智飞龙科马公司的重组蛋白疫苗。
周市镇新冠疫苗集中接种点定于1月25日(大年初四)、1月27日(大年初六)开诊两日,具体安排及注意事项如下:
1.工作时间:上午8:00-11:00,下午13:00-15:00;
2.接种完新冠疫苗48小时内请勿进行核酸检测;
3.前往接种点的市民必须全程规范佩戴没有呼气阀门的口罩,主动配合工作人员测量体温(陪同人员参照执行);
4.未成年人及70周岁老年人需且仅限一名家属陪同;
5.如遇突发任务等情况,请大家密切关注“周市社区卫生服务中心”发布及接种点大门处公告。
周市镇新冠疫苗集中接种点
2023年1月18日
春节期间
巴城镇决定对便民核酸采样时间进行调整
1月20日至1月31日
便民核酸采样点位服务时间
调整如下
这么多春节期间实用的消息
看完别私藏
记得放在圈子里
提醒所有人!
除夕辞旧迎新
祝大家新年快乐,钱兔无量
来源:各单位官微、各医院官微、各区镇官微等
昆山论坛综合整理
戳此立抢:低至93元抢100元手机话费!移动、联通、电信任选
客服微信:18006268000
商务合作:18012662666