经过多年探索,互联网医院在去年终于迎来政策上的确定性,进入新的发展阶段。今年,互联网医院建设进入又一轮高峰期。据《北京日报》报道,在2019北京国际远程医学高峰论坛上,国家卫健委统计信息中心主任张学高介绍,目前我国互联网+医疗健康政策体系已基本建立,到今年10月份全国已有269家互联网医院;据动脉网统计,截至11月8日,2019年又有121家企业参与到互联网医院建设中。
互联网医院发展至今,早已突破挂号预约、在线咨询的阶段,也远不只提供《互联网诊疗管理办法(试行)》中规定的部分常见病、慢性病复诊和“互联网+”家庭医生签约服务,而是以此为起点,不断做加法、做连接。结合今年互联网医院的建设和发展情况来看,动脉网认为,互联网医院产业生态正在逐步完善,外延正在逐渐扩大。
通过梳理,我们发现今年互联网医院的几个趋势:
1、逐渐完善的生态下,参与者的多元化;总共14类企业建互联网医院,药、械、险企业均参与进来,包括一家上市药企;同时,公立医院进入互联网医院集中建设期;
2、产业生态完善后,整合资源的会员制产品成常见盈利模式;
3、政策引导下,海南成为互联网医院新的活跃地,我们统计到了28家2019年新成立的海南互联网医院。
互联网医院的产业生态图
互联网医院诞生之初,是从互联网医疗的轻问诊阶段过渡而来,主要业务集中在诊前、诊中环节。随着政策的清晰和业内探索的深入,诊后的多个环节也成为互联网医院业务的组成部分。
并且,这些环节逐渐增加,连接的实体类型也越来越多,形成了特有的产业生态。为了更直观地认识这种生态,我们根据互联网医院提供的C端业务、非C端业务(包括政府、医疗机构、医生和企业),梳理出了以下示意图:
互联网医院产业生态示意图,动脉网制图
示意图中,圆圈连接的部分是互联网医院围绕C端或非C端展开的业务环节,线条连接的部分为相应环节所涉及的参与者。目前,互联网医院以医疗机构、医生为核心,通过自建或合作的业务,几乎已经连接了医疗健康领域所有类型的参与者。
互联网医院按建设主体不同,分为医院主导型、企业与医院共建型。医院主导型的互联网医院由于传统优势在线下,其业务生态也更偏向核心医疗部分;而企业和医院共建型互联网医院,由于企业有着更为灵活的经营机制,所以业务拓展范围广,不仅涉及诊疗部分,还延伸到了商保、健康管理、健康教育等。
值得一提的是,作为医疗领域重要的组成部分,药械企业也开始布局互联网医院。虽然数量不多,但我们认为这是一个重要变化。此外,支付环节未完善一直被视为阻碍互联网医院发展的重要原因,但今年不仅迎来了互联网医疗医保政策,保险企业也加入互联网医院大军,构建医药险的闭环,这也是一个重要变化。对于这些变化,我们在上述生态图中用虚线框突出展示,也将在下文进行案例解读。
互联网医院生态形成的两大主因
为何互联网医院在不断做加法,形成更加完善的产业生态?我们主要从市场需求和政策引导两个方面来寻找原因。
从市场需求来看,单纯的医疗需求是低频的,且客单价较低,很难从单一的问诊环节上盈利。而医疗加健康则涉及多个环节,需求频次也各有不同,尤其是消费级医疗、健康管理需求逐渐增加,互联网医院以在线复诊为纽带,在确保诊疗合规的基础上,做更多的连接,有利于更好地探索盈利模式。
曾以医药电商业务为主的京东健康,在继2017年底涉足互联网医院之后,今年提出了“以健康管理为核心”的新战略,将连接和打通产业全链条,融合各方医疗资源,为用户提供贯穿生命全周期、覆盖健康全场景的产品及服务。京东健康CEO辛利军接受动脉网采访时曾表示,医疗健康领域很少有孤立的产业,只要进入这个领域,基本上所有方面都会涉及到。这也说明,互联网医院很难以独立的诊疗业务存在,全方位的连接至关重要。
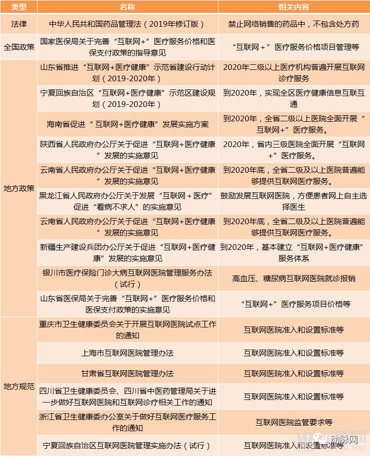
政策方面,今年新修订的《药品管理法》和新出台的《关于完善“互联网+”医疗服务价格和医保支付政策的指导意见》,成为行业发展的风向标。
2019年互联网医院相关政策,来源:政府部门公开信息,动脉网制图
新修订的《药品管理法》规定了禁止网络销售的药品,名单里没有出现处方药。这意味着网售处方药不被明文禁止,只是具体的规范办法还需等待监管部门制定。由于互联网医院针对部分常见病、慢性病复诊已经拥有处方权,因此,互联网医院将成为网售处方药的重要处方源,这就加快了互联网医院与医药电商、药店、药械企业等的融合发展。
今年8月30日,在业界的热切期待中,国家医保局《关于完善“互联网+”医疗服务价格和医保支付政策的指导意见》正式出台,为互联网医院的医保支付指出了方向。10月起,银川开始试行高血压、糖尿病在互联网医院就诊进行医保报销。医保政策出台和地方开始试点,一方面让行业备受鼓舞,因为这是对互联网医院的进一步肯定,也意味着常见病、慢病在线上复诊有了更多动力。
但另一方面,国家政策对“互联网+”医疗服务价格项目做了严格要求,强调的是核心诊疗部分。意味着企业若希望直接从医保中获得大量收益是很困难的,而应该探索更多新技术、新服务,促进医疗服务的降本增效。
关于《药品管理法》和互联网医疗医保政策,动脉网此前已在《当网售处方药合法、“假”药不假、GMP/GSP消失后,<药品管理法>带来的5大变化和14大要点》和《医保即将“上线”,互联网医疗会再次起飞?》两篇文章中做了详细解读,可点击查看。
此外,为落实《国务院办公厅关于促进“互联网+医疗健康”发展的意见》,今年各省市持续出台相关意见、行动计划,多个省市提出,到2020年二级或三级医院普遍开展互联网医疗服务,要实现目标,2019年必然成为互联网医院建设的集中期。同时,为了规范互联网医院建设和加强监管,宁夏、甘肃、上海等地在《互联网医院管理办法(试行)》、《互联网诊疗管理办法(试行)》、《远程医疗服务管理规范(试行)》的基础上,制定了当地细化的管理办法,使互联网医院建设和管理有更清晰的路径。
就在今年11月20日,山东省医保局发布《关于完善“互联网+”医疗服务价格和医保支付政策的实施意见》,制定了“互联网+”医疗服务价格项目设立条件以及不纳入的项目,明确了第一批“互联网+”医疗服务项目价格。
互联网服务的价格分成了三类,远程诊察、远程会诊和远程监测。互联网复诊的诊疗费为6元/次,副主任医师和主任医师的远程会诊价格为180元和260元,指导思路是由不同级别医务人员提供互联网复诊服务,均按普通门诊诊察类项目价格收费。
“互联网+”医疗服务与医保支付范围内的线下内容相同,且执行相应公立医疗机构价格的,经相应程序后,纳入医保支付范围并按现行规定支付。属于全新内容的“互联网+”并执行政府调节价格的基本医疗服务,试行2年期满后,省医疗保障局综合考虑临床价值、价格水平、医保支付能力等因素,确定是否纳入医保支付范围。
从趋势来看,各地关于互联网医疗服务的政策已经从鼓励行业发展,开始逐步落地。2019年的新政开始具体制定互联网医疗的服务类型、服务方式、服务价格等,甚至是考虑医保如何接入。
互联网医院参与者的多元化
前文已经提到,从建设主体来看,互联网医院主要分为医院主导型、企业与医院共建型。回顾互联网医院的发展历程,企业参与建设的互联网医院中,早期以互联网医疗企业或信息化企业为主,他们具备信息技术优势,可以迅速帮助医院实现互联网化。但今年以来,动脉网发现,参与互联网医院建设的企业进一步多元化。
参考资料来源:企查查,动脉网制图
在互联网医院生态中,要连接产业链上的多个参与方,例如医药零售、药械企业、保险企业等,过去,主要是围绕互联网医院的业务去连接他们,但他们逐渐在做反向连接了。
动脉网统计2019年注册的互联网医院公司后,梳理出了背后参与的企业类型,如上图所示,总共有14类企业。上图中,“其他”主要为个人、实业投资公司、投资机构等,这类情况较多,但不具有共性。可进行分类的企业几乎已经覆盖了医疗健康领域的所有细分领域。其中,互联网医疗、医疗信息化、医药流通三类企业仍是建设互联网医院的主流,药械领域作为医疗健康最基础最重要的细分领域,已有少数企业开始布局互联网医院,扩大销售渠道。保险企业也将触角向上游延伸,业务前移至诊疗阶段。接下来我们以这几个重要类型为例,分别看看企业有哪些做法。
互联网医疗:老牌企业做榜样
今年参与互联网医院建设的互联网医疗企业有27家,不过,建互联网医院本身只是企业业务的其中一个环节,后续如何落地是更重要的事。动脉网梳理了几家老牌互联网医疗企业今年的动态,或许可以给后来者提供不少参考。
微医广泛连接医院和医生,开放生态合作。微医在2015年创建了全国首家互联网医院:乌镇互联网医院,实现了线上线下诊疗一体化,并打通医疗、医药、医保服务闭环。微医参与建设的互联网医院目前共有24家,其中9家自建和共建,其余为帮助实体医院搭建互联网医院平台。微医互联网医院不但为患者提供服务,还实现了对合作医院的赋能。
微医为合作医院提供院前、院中、院后一站式就医流程优化服务,依托线下实体医院,通过网站、App、微信公众号、小程序等渠道,向普通用户提供预约挂号、在线复诊、远程会诊、电子处方、家庭医生签约、慢病管理等服务;面向医院,乌镇互联网医院提供专科专病先进诊疗技术,通过驻点带教、远程授课、在线指导、AI辅助、标准化诊疗方案输出等多种方式提高基层医生水平。
同时,帮助区域中心医院建设医联体,有效提升基层医疗服务、药品供应和检查检验能力。
丁香园依托互联网医院向大健康产业发力。丁香园互联网医院除了提供在线复诊、开具处方、药品配送等基础服务之外,还重点打造健康科普内容。210万医生用户是丁香园做科普内容的资源优势,其科普内容均由专业医生制作或审核,主要包含免费资讯和付费内容两大类,涉及疾病健康、孕产育儿、护肤美容、饮食运动等方面。
今年,丁香园的核心品牌正在向大健康产业迁移,通过健康科普,挖掘用户在消费医疗、健康管理方面的需求,进而使用互联网医院的服务,形成特有的产业生态。
医联跑通专科慢病管理闭环,扩大病种范围。医联从2018年初就开始布局以专科慢病管理为特色的互联网医院业务,并配置了相应的组织架构和团队。
以肝病管理为例,经过近2年的积累,截至目前,医联已聚集了数千名肝病医生,建立起肝病患者病历库,形成了较强的医患关系链;已有数十万肝病患者可在医联互联网医院获得在线咨询、复诊开方、送药和用药指导、智能健康提醒等服务。
加上与险企的合作,医联已经跑通“医、患、药、险”闭环。目前,医联的专科慢病管理已经覆盖了肝病、艾滋病、糖尿病、骨科、肿瘤等多个病种领域,未来还将有更多的专科被纳入医联互联网医院版块。
好大夫在线建医生团队,优化医疗资源配置。为了解决品牌医生病人太多、回复不及时的问题,今年,好大夫在线全面开展团队诊疗,并将平台底层结构进行了大规模修改,为团队诊疗提供技术支撑。
团队诊疗即由一个品牌医生作为团队领衔专家,可以聚集医生助理、下级大夫、护士、康复师等,组成一个线上团队,一起服务患者。截至11月8日,好大夫在线已有3477个医生团队入驻。
信息化企业:能有效连接多个医疗机构
信息化企业主要为各级医疗机构提供医疗信息化服务,随着业务量的持续积累,能直接触达的医疗机构足够多时,也具备了建立互联网医院的重要条件。目前,已有不少信息化企业参与互联网医院建设,今年共有12家,定位于基层医疗市场的明医众禾就是其中之一。
据了解,明医众禾此前以信息化平台“医德帮”为载体,向基层医疗机构提供覆盖医教、医疗信息化、医保数据服务、医药供应链、医疗合作的综合赋能解决方案,已服务了11个省、80个地市的13万家基层诊所及村卫生室。
目前,明医众禾正在筹建互联网医院,加大与优质医疗资源的合作力度,围绕基层常见的专科专病组建医生集团,开展基层落地项目试点,最终将以互联网医院为载体,联合基层医疗机构共建赋能型互联网医联体,提升基层医疗水平。
建成后,明医众禾互联网医院将聚焦于为基层诊所、卫生室赋能,为基层药店提供远程审方服务。
对信息化企业来说,最大的优势是已经形成了多个端的布局,尤其是医疗机构;互联网医院的主要作用在于将各个端有机连接起来,并形成各个端的优势互补。
医药流通企业:“医+药”模式做精细化探索
医药流通企业涉足互联网医院已经不足为奇,今年9家互联网医院公司的背后是医药流通企业;强大的药品供应链是他们建立互联网医院的优势,其目标也主要在于打造“医+药”的模式。对于此前就已布局互联网医院的医药流通企业,今年已在“医+药”的模式上做了更深入的探索。
以健客为例,健客已经获批的互联网医院有广州景泰健客互联网医院、新疆图木舒克市人民医院健客互联网医院、东莞台心健客互联网医院,可实现远程在线复诊、开具电子处方及送药到家等一系列服务。健客通过线上线下全链条的基础搭建,加快开发多个慢性病管理项目。
今年,健客的慢病管理项目已经朝着专业化、精细化来发展,例如:与国际知名药企辉凌共同组建互联网医院炎症性肠病专科中心,由中南大学湘雅二医院消化科教授、中华消化病学分会炎症性肠病专科学组副组长吴小平教授担任中心主任;成立健客互联网医院男性健康管理服务中心,由中山大学附属第一医院莫穗林教授担任高级顾问。
医药流通企业建立互联网医院最大的作用在于增加处方来源,扩大销售渠道,提升药品相关服务的合规性、安全性,也有利于将业务向专病管理、健康管理等方向进行延伸。
药械企业:上市药企建互联网医院
药械企业在医疗健康领域内,体量大、占据重要位置,原本以与互联网医院合作为主,如今也有少量企业直接布局。去年就有安翰互联网医院的先例,今年总共有5家药械企业建互联网医院,其中还有一家上市药企。
A股上市公司香雪制药今年获得了互联网医院牌照,根据香雪制药公开披露的信息,香雪互联网医院是开展互联网医药医疗信息服务的平台,通过人工智能将中医辅助诊疗平台与智能物联中药配制中心有机结合起来,让市民享受更便捷、更高质量的“智慧中医”服务。
香雪制药的智慧中医是中医药全产业链+互联网+物联网的创新模式:从上游构建 “道地、安全、有效、稳定”的中药饮片质量控制体系,到中游建立互联网中医大数据分析平台和中药物联网平台,到下游“症对、方准、药灵”由医院到社区的新型中医诊疗模式,搭建全程可追溯的精准中医药服务质量控制体系,实施中医药治疗方式由“模糊”到“数字化”再到“精准”发展的智慧中医实践。
我们由此可以看到,在药品集采政策、医保控费等对药品流通格局的影响下,药企也在开拓更多的流通渠道和服务方式;而医疗器械以互联网医院为切入点,与线下医疗机构合作,围绕产品展开相关诊疗,也可迅速推广产品。
保险企业:完善互联网医疗支付方
今年,保险企业也在介入互联网医院,众安保险就已获得互联网医院牌照。未来,众安互联网医院将成为重要桥梁,连接医疗机构、合作药店、就诊患者与众安保险。众安也将把互联网保险创新定义为新医疗的支付方,通过互联网医院枢纽,以保险直赔支付给医疗机构与合作药店,省去了就诊患者先垫钱后走保险的漫长等待。
目前众安已经能够为保险用户提供线上问诊服务,随着众安互联网医院布局的逐步拉开,未来还可在此基础上提供非重疾线上问诊、送药到家等服务。
我们还发现,除了上述医疗健康领域的企业建设互联网医院之外,科技企业也在持续布局,他们纵然已经在医疗健康领域做了大量投资或自建业务,但似乎对互联网医院本身也很感兴趣。
今年,腾讯、搜狗就分别在海南申办了海南腾讯互联网医院、海南搜狗智慧互联网医院,使得各项相关业务能更好地连接。
由此看来,2019年,互联网医院这个圈子越来越热闹。
公立医院参与多,多地有推进时间表
除了多元化的企业参与到互联网医院建设中来之外,公立医院也在更多地主导互联网医院建设。
2019年参与互联网医院建设的部分公立医院,动脉网根据公开资料整理
公立医院建设互联网医院可以将线下医疗资源往线上迁移,在常见病、慢病复诊方面提升效率;在疑难重症方面,通过远程会诊、医联体协作等方式可以促进优质医疗资源下沉,扩大服务半径,从而推动分级诊疗的实施,或者避免患者跨区域求医,缓解医疗资源分布不均的问题。
近期,作为三甲公立医院的黑龙江省医院也上线了互联网医院,不仅覆盖手机端、电脑端,还开创了电视医院服务;电视医院主要针对难以使用电脑或手机上网的老年人,打开电视,进入APP选择页面,打开家庭诊所,就可以进行电视预约挂号、缴费、报告查询、名医科普等等一系列操作。
建设互联网医院较早的公立医院今年有何进展?作为全国首个公立三甲医院线上院区——“浙一互联网医院”,于2016年2月16日开始上线运营。经过三年多的发展,目前,浙一互联网医院共有分级诊疗平台、慢病管理中心、老年病管理中心等七大平台,并开设15个专科及专家门诊。截止今年4月,浙一互联网医院就诊患者达55000人次以上,并与已与省内外206家市县级医院、322个社区服务中心、64家药店等进行远程协作,助力分级诊疗。
据浙一互联网医院办公室负责人吴俊介绍,为了兼顾医疗安全和服务增量,浙一互联网医院仅针对复诊患者,医生不仅可以在线问诊,还可以通过统一预约平台,为患者提供一键式检验、检查、住院预约服务,医生开出的处方经过药师在线审核后可直接配送到家;除了视频问诊外,患者还可以通过图文问诊与医生进行一对一沟通,医生可以利用业余时间回复,患者也不用在固定时间等待,但开药还得在线下门诊进行。两种方式可满足患者的不同需求。
在前文的政策部分我们已经提到,多地政策对互联网医疗的开展进度做了规划,明确了时间表,要求2020年以前辖区内二级或三级以上医院开展互联网诊疗。公立医院作为目前国内医疗服务的主要提供者,也必然成为了政策落地的实施主体,迎来集中建设的高峰期。
公立医院主导建设互联网医院时,通常需要信息化企业提供技术服务。卓健科技可为大中型医院及医疗生态链各环节提供互联网化解决方案,截至2018年底,已为400多家三甲医院提供服务。
今年,“卓健智慧互联网医院平台3.0”发布,以“1个引擎+5个中心,规则引擎+知识库双轮驱动”为基点,打造线上线下全流程健康管理,通过规则引擎+医学知识库双轮驱动,提供涵盖互联网医院服务、掌上医院服务、协同诊疗服务、一体化预约以及医患宣教服务等服务板块,满足医院智慧服务分级评估中4-5级业务指标,为患者提供更全面的就医体验。
整合资源的会员制服务成常见盈利模式
互联网医院在构建了产业生态后,可纳入的资源大大增加,将这些资源融合起来,可根据用户需求打包出售。因此,会员制服务成为常见盈利模式。
2019年主要的会员产品类型,来源:各大互联网医院公开资料,动脉网制图
我们梳理除了今年各大互联网医院的主要会员产品类型,这些产品结合了核心诊疗部分以及延伸的健康管理部分,将不同频次、某一类人群的需求结合起来,为医疗提供附加值,提升资源和需求的匹配程度。会员购买产品后,可享受一定程度的折扣,甚至是部分免费服务。
平安好医生今年推出的“私家医生”也是典型的会员制服务,产品通过自建的名医专家团,加上外部医疗机构、检验检测机构、药店等一系列支撑体系,为用户提供7x24在线问诊咨询、名医二次诊疗意见、线下医院门诊就医安排、健康管理、慢病管理等医疗健康服务。
“私家医生”采用了2B2C、2B以及2C结合的销售模式,既有企业客户,也有个人客户。2B2C模式方面,“私家医生”产品销售给大型企业,企业再给员工或客户使用。今年8月13日,在“私家医生”的战略发布会上,平安好医生与29家企业达成合作,签约总金额高达3亿元,合作企业覆盖了汽车、母婴、金融、通讯、保险、药品零售等行业。这样的模式能在销售额上取得快速突破,也能获得更精准的用户;同时,还在第三方商业保险公司和金融机构之外,拓展了多元化的业务渠道。
海南成为互联网医院新的活跃地
今年以来,多地加快推进省级互联网医疗服务监管平台的建设,这是审批互联网医院的前置条件。今年4月初,国家卫健委发布的消息称,已有山东省、浙江省、广东省、四川省、云南省、宁夏建成了省级互联网医疗服务监管平台。此后,据公开报道,海南、上海、辽宁、黑龙江、江苏、福建等省份也发放了互联网医院牌照,意味着这些省市的监管平台也已建成。
宁夏、浙江、广东等地在以往是企业参与建设互联网医院较为活跃的区域。今年,活跃区域又增加了海南。
2019年在海南参与互联网医院建设的企业,资料来源:企查查,动脉网制图
医疗健康行业受政策影响大,以往企业参与建设互联网医院活跃的区域,往往有相应的地方配套政策。今年,海南省政府出台了《海南省促进“互联网+医疗健康”发展实施方案》,提出到2020年,海南省“互联网+医疗健康”发展政策体系基本建立,医疗健康信息在政府、医疗卫生机构和城乡居民之间基本实现互联互通、共享应用,为人民群众提供更加优化可及、更加智慧精准的医疗健康服务。
我们还发现,在海南申办的互联网医院,注册地大多位于海南生态软件园。据海南生态软件园官网信息,园区于2009年10月正式开工建设,截至2019年2月,已吸引了腾讯、华为、百度等3698家企业落户;海南生态软件园是海南发展互联网产业的重要载体和平台,也是中国互联网产业新的集聚地;“十三五”期间新增投资300亿元,一次性建成500万平米产业新城,2020年园区预计实现收入500亿元,累计税收过100亿元,为海南经济结构调整,助力1000亿互联网产业目标实现作出更大贡献。海南生态软件园内还建立了“企业服务超市”,多个行政审批部门入驻,为企业提供一站式审批业务。
政策引导和产业扶持,使得大量企业涌入海南申办互联网医院。不过,这些互联网医院大规模的业务落地还需时日,最终会怎么做?与当初批量进驻银川的互联网医院有何不同?我们也将持续关注。
趋势展望
综上,互联网医院产业生态形成后,将连接的资源做进一步融合,又可以为自身寻找更精准的定位。我们预计未来可能出现这些趋势:
专科互联网医院类型更广。按照政策规定,互联网医院可对常见病、慢性病进行复诊并开具处方,而常见病、慢性病却没有严格的界定。目前,已经有不少互联网医院从专科入手,例如,今年出现了国内首家医美互联网医院:美信互联网医院;中医在线互联网医院这样的中医诊疗也更多涉足互联网医疗。今年,京东健康也宣布,将对心脑血管、糖尿病以及精神疾病等病种开展专病管理。
无论从政策引导还是市场需求来看,专科、慢病都是互联网医院较好的选择,有利于更好地整合资源,并集约化利用。
互联网医院成为药品流通重要渠道。患者需要疗效更好、负担得起的药物,尤其是优秀的新药;药企需要更精准、效率更高的渠道。互联网医院在疾病筛查、药品零售配送、保险支付等方面做好连接后,就能更好地成为药企与患者之间的桥梁。
明年,进入落地阶段的互联网医院将越来越多,今后是否还会有新的模式出现,更让人意外的企业进入,值得期待。
“生命的新增量”:2019未来医疗100强大会
12月20日-22日,由动脉网、蛋壳研究院主办的2019未来医疗100强大会将在北京·九华山庄盛大启幕。
本次大会主题为:“生命的新增量”,将围绕政策环境、技术环境和需求空间等因素,全面展示中国医疗健康领域的创新生态。
本次大会包含:未来医疗主论坛、未来医疗百强峰会、未来医疗领袖峰会、未来医疗跨界峰会、健康医疗基金合伙人峰会、中日健康产业发展论坛、健康城市发展论坛、创新健康险论坛、数字病理与精准诊断论坛、健康管理论坛、消费医疗论坛、互联网医院论坛、智慧医院建设论坛、药企数字化营销论坛、生物技术论坛、医学人工智能论坛、医疗器械论坛等,更有10余份报告、未来医疗100强榜单发布。
*封面图片由动脉网记者拍摄。
文 | 张晓旭
微信 | zxx317
添加时请注明:姓名-公司-职位
网站、公众号等转载请联系授权
投稿请联系微信:q19930797
前往“发现”-“看一看”浏览“朋友在看”