过去5年,动脉网不断探索与论证,一直在试图寻找医疗产业变革的规律,“未来医疗100强”论坛成为了这场变革下的规律承载。
2016年的“风暴眼”,当野蛮生长的力量开始逐渐回归理性,当技术突破与创新在悄然重构医疗生态,重新构想未来中国医疗的全景,跨界、融合、突围成为一种新常态。急剧变化的风暴慢慢归于一种平衡状态;
2017年迎来“物种大爆炸时代”,医疗各个细分领域焕发新的活力,医疗服务体系变革、医疗技术深度进化、医疗流量入口新势力和药械产业新生态格局迸发出雨后春笋般的勃勃生机,开启了一场医疗领域的精彩进化历程;
2018年,我们提出与医疗变革的浪潮同向。政策是潮,资金是潮,技术革新也是潮,他们相互作用、影响、叠加,共同推动着医疗向着未来的方向前进。“潮向ING”成为了这一年最重要的指引;
2019年,浪潮过后,寻觅增量。
在技术浪潮下,三大技术集群在快速兴起。以互联网、大数据、人工智能为主的数字医疗技术集群已经成为提升医疗质量、效率与可及性不可或缺的增量;智能制造极大优化了医疗解决方案,为手术和康复带来了更大的增量;而生命技术的兴盛,不仅有基因和创新药,还有菌群与合成生物学,这些新的增量,都在重新诠释生命。
我们的探索不止于此,医院成本中心的外移与组织的重构,企业解决方案的介入与价值链重组,人类对于美好生活的向往,人与组织、人与人之间的关系重新定义,整个医疗产业系统都在寻找新增量。
多层次金融服务体系的构建,成为医疗产业的核心驱动力,资本的增量所带来的影响甚大。与之匹配的则是政策,成立一年多的卫健委和医保局正在快速深化改革,数据与支付的二元性或将成为医疗体系的核心运行机制。当控费、DRGs、支付创新等课题摆在我们面前时,政策的增量呼之欲出。
那么,影响未来10年生命健康领域发展的系统性变量是什么?我们认为是数字化。
数字化带来了全新想象图景,成为了开启增量的钥匙,我们称之为生命的新增量。
万物皆有灵,“生命的新增量”即将拉开帷幕。
2019年12月20日-22日(星期五-星期天),以“生命的新增量”为主题的2019未来医疗100强大会将在北京·九华山庄举行,作为医疗健康产业趋势研讨的年度盛会,本届大会将围绕政策环境、技术环境和需求空间等多重因素,全面解读未来医疗健康产业发展趋势,推动创新健康医疗产业变革。
197位嘉宾就位,共论产业发展新趋势
在这个最好的时代,你会看到,一些有趣的人如何严肃认真地思考健康产业新增量。2019未来医疗100强大会,在这里遇见这群人,成为这群人。
以下为197位嘉宾按议程时间排序,鉴于内容丰富、阵容庞大,完整阅读须10分钟,建议收藏。快速报名请点击以下图片。
(扫描二维码,报名立减100元)
15场论坛,聚焦2019最受关注11大领域
1、国内第一个针对非上市企业的创新医疗领域榜单。2016年至2018年三届上榜企业估值总额超万亿,仅2018年上榜企业估值总额就超4千亿元。3年以来,累计超130家上榜企业陆续获得融资,2018年榜单中的100家企业,有超过50家获得新一轮的融资;
2、历届百强榜中优质企业、拟上市企业高管出席演讲分享;
3、微医、丁香园、好大夫、微脉、妙健康等百强企业创始人深度解构企业是如何从小到大,如何成长为医健领域独角兽,在每一步关键节点上,都有什么样的因素助推企业的发展?
4、现场发布2019未来医疗100强榜单。
动脉网携手毕马威中国共同打造,10余位该领域企业高管出席分享;聚焦产品、技术创新,模式创新,服务创新增量。
1、为GP提供与全球LP面对面深入交流的机会, 在资本寒冬中寻求打破重围的契机;
2、国开行、Affix Family Office、Vesalius Biocapital、星界资本、上海科创母基金、盛世投资、罗莱家纺、中再集团、重庆科风投、坤元资产、双湖资本等十余家LP将出席峰会;
3、温馨提示,该峰会为闭门峰会,需单独报名并审核。如有疑问,可添加微信:fqx929。
1、峰会将邀请30余位政府、学者、投资人、企业家,围绕六大模块,探寻中国大健康产业增长的新增量;
2、国家卫生健康委员会规划发展与信息化司司长毛群安确认出席演讲;
3、中国药品监督管理研究会副秘书长王宝亭确认出席演讲;
4、动脉网现场发布并解读《未来医疗产业树报告》,该报告将对国内创新医疗健康产业生态做全景式解读;
5、3大科学家共同探讨数字、生命、智能制造和新材料三类底层技术的新应用场景;
6、5大院长共同探讨中国公立医院变革新趋势、医生新意识;
7、更有上市企业、创新企业、投资大咖们讨论未来5年医疗健康产业发展趋势、投资热点。
1、国家癌症中心副主任、中国医学科学院肿瘤医院副院长石远凯教授出席演讲;
2、动脉网携手艾美达共同策划该论坛,论坛将围绕新药研发政策与趋势,新药研发实例,大数据、AI、区块链、云计算等创新技术在新药研发中的应用三大模块展开深度讨论。
1、动脉网携手BV百度风投共同打造创新健康险论坛,邀请该领域独角兽企业围绕商业保险、支付、医保和跨领域合作等话题分享各自的创新成果,探讨创新支付所面临的重大挑战和机遇;
2、现场发布并解读《2019商业健康险报告》。
1、动脉网携手为来资本,共同打造健康管理论坛,论坛将主要围绕新技术、新商业模式、新理念如何为健康管理产业助力等问题展开;
2、健康管理领域专家武留信教授出席分享。
1、动脉网携手普华资本共同打造数字病理与精准诊断论坛,邀请国内病理界大咖——四川大学华西医院病理研究室主任步宏教授出席演讲;
2、聚焦病理数字化、智能化,以及精准化的趋势,围绕病理诊断整合式解决方案、免疫组化技术、二代测序、数字PCR等热点话题,探讨病理诊断在数字化、智能化、精准化的未来趋势和实践探索。
1、动脉网携手清华大学(社科学院)野村综研中国研究中心共同举办。邀请日方大健康产业中有代表性的企业,如富士胶片、日立医疗等企业高管出席分析,解析名声在外的日本健康产业,有怎样的产业发展经验?产品服务有何不同?如何做到口碑远扬?
2、同时邀请中国大健康产业中的明星企业代表就推进中日健康产业互利发展、加强健康投资合作等议题展开讨论。
1、20余家上市企业高管出席,分享企业发展关键节点中的转型、升级思考,以及分享新的一年在健康领域的重要战略布局;
2、特别打造首席圆桌,邀请海通证券、天风证券、广发证券、西南证券、中信证券等首席分析师共同探讨医疗创新企业IPO新机遇;
3、邀请赛诺菲、诺华制药、勃林格殷格翰、飞利浦等知名跨国企业,探讨国际医疗企业的中国式创新。
1、动脉网携手中国研究型医院学会互联网医院分会共同举办;将围绕互联网医院模式新思考、互联网医疗进入垂直模式、空中医疗的落地、互联网医疗的无限外延四大模块,展开深入讨论。
2、蛋壳研究院连续4年发布的第5份互联网医院报告,将结合典型案例,分析企业的技术创新、商业模式创 新和管理运营创新等,以及这些创新对医疗服务效率和质量的具体影响,系统、全面、科学地呈现中国互联网医院产业的发展现状和未来趋势。
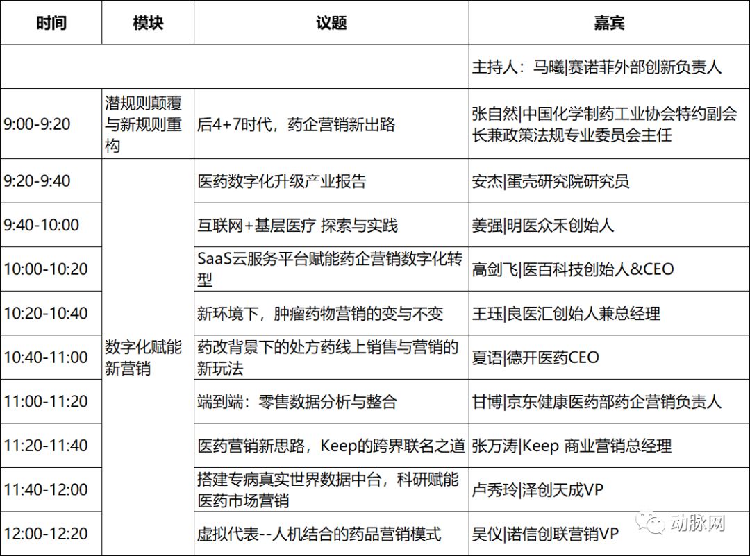
1、随着“4+7带量采购”等政策逐步落实,医药行业面临巨变,产业格局重构就在眼前。动脉网携手长岭资本共同举办药企数字化营销论坛,将邀请近10位嘉宾共同讨论:后4+7时代医药产业重构,以及数字化如何赋能新营销;
2、现场发布并解读《医药数字化升级产业报告》。
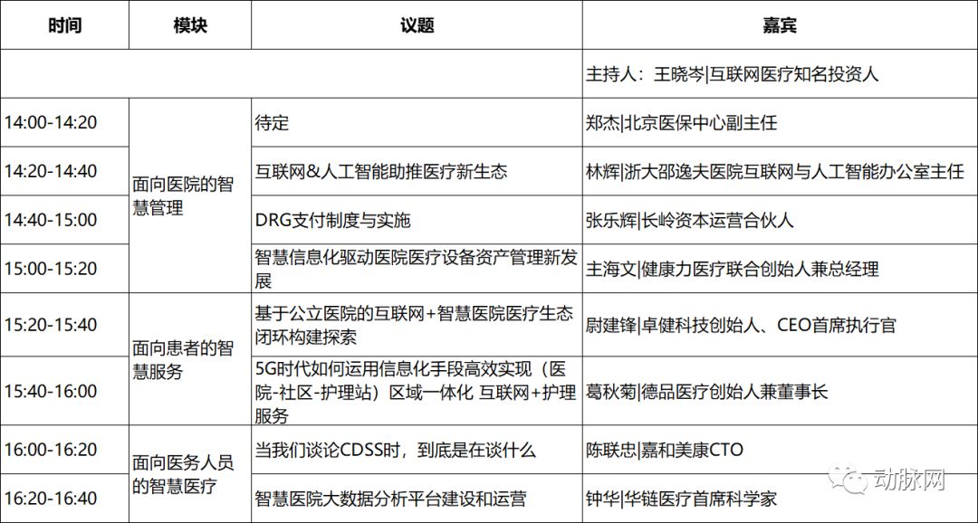
1、会议将围绕智慧医院发展趋势解析、智慧医院建设标准规范解读、智慧医院创新方案及产品发布、智慧医院信息化建设实践分享等进行交流。
2、北京市医保中心副主任郑杰出席论坛并分享。
动脉网联合君联资本共同举办该论坛。邀请仁东医学、和瑞基因、斯微生物、未知君等企业嘉宾,聚焦前沿生物技术引领药物研发,围绕基因检测、细胞治疗、微生物等主题,共同探讨生物医药研发领域的新技术、新进展和未来发展趋势。
1、动脉网携手元璟资本共同举办医学人工智能论坛;本论坛将围绕辅助诊断、影像重建、政策监管、商业化、NLP等话题展开深入探讨;
2、飞利浦创新中心现场发布并解读《人工智能医疗报告》。
(扫描二维码报名,立减100元)
文 | 动脉网
网站、公众号等转载请联系授权
投稿请联系微信:q19930797
★ 长链二元酸主导全球市场,科创板或将迎来最强硬核科技公司!
★ 昭衍生物完成华盖资本领投6000万美元A轮融资,强势进军生物药CDMO
★ 3家上市,医美头部资产稀缺,企业寻求实在的业务增长和利润曲线
★ 健康险新规出台,数10亿资金投入,红杉、腾讯等巨头进场,万亿蓝海成共识
★ 产业迎来上市热潮,7款国产重磅药品接连获批,创新药回归常态发展
前往“发现”-“看一看”浏览“朋友在看”