应急审批7个病毒检测试剂产品、未注册进口器械可应急使用、诊疗方案更新至第四版、确诊和疑似病例治疗均有医保保障……自新型冠状病毒感染的肺炎疫情发生以来,尤其是1月20日纳入乙类传染病并按甲类传染病管理之后,医疗卫生领域密集出台相关政策,以快速应对疫情防控。
据不完全统计,截至2月2日,国家卫健委、国家药监局、国家医保局总共已发布各类通知公告、工作方案与指南等30余条。
新型冠状病毒在被初步确认之前,其造成的病情被表述为“不明原因的病毒性肺炎”,即使是被初步确认后,科学界对它的认识、医护人员对疫情的认识,也是不断变化的,每一步都存在不确定性。
面对未知,国家政策除了遵循既有的应急流程之外,也在根据疫情变化做相应的突破。
药监局应急审批、助力进口
1月7日,专家初步判定武汉“不明原因的病毒性肺炎”病原体为新型冠状病毒,是对病毒认知的阶段性进展,使得后续诊断和治疗更有针对性。但随着疫情蔓延,病毒检测能力、急需器械的供应成为挑战。
检测试剂应急审批,打通诊疗瓶颈
以武汉为例,武汉卫健委官网显示,疫情前期对疑似病例的样本检测流程如下:首诊医院通过规范的预检分诊、结合临床检查、实验室检查和胸部影像检查,经专家组会诊后确认疑似病例并采样,由辖区疾控中心将样本转运到市疾控中心,市疾控中心转运到省疾控中心进行核酸检测,每天可检测样本200多份;从采样开始到结果返回,约需2天左右。
而在1月16日之前,湖北省没有试剂盒,还需要送到国家指定的检测机构进行病毒分离和核酸检测,结果返回约需3-5天。
病毒检测、病例确诊,是控制疫情关键的基础步骤。若疑似病例不能及时确诊,就无法及时对症治疗,延误治疗时机。
与此同时,国内体外诊断企业已迅速投入试剂研发,并取得阶段性成果。国家药监局同步行动,启动应急审批程序。
按照《医疗器械应急审批程序》规定,存在突发公共卫生事件威胁时,药品监管部门可对应急处理所需医疗器械实施应急审批。国家药监局根据突发公共卫生事件的情形和发展情况,决定启动及终止该程序的时间。
《体外诊断试剂注册管理办法》分类中,新型冠状病毒检测试剂属于与致病性病原体抗原、抗体以及核酸等检测相关的试剂,为第三类体外诊断产品。
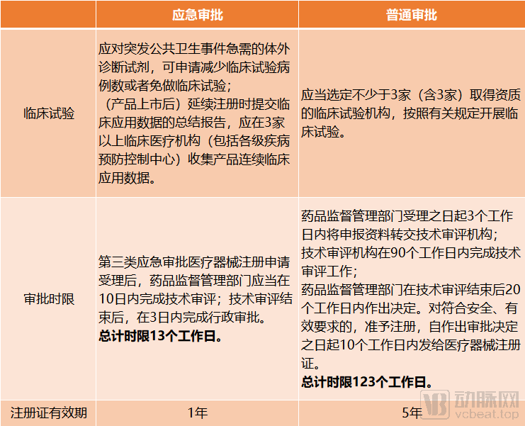
根据上述《办法》和《程序》,我们梳理出了第三类体外诊断产品应急审批和普通审批的主要差异:
应急审批程序和普通审批程序对比
资料来源:国家药监局,动脉网制图
通过上图可知,应急审批降低了临床试验要求,注册环节的审评审批时限大大缩短,但注册证有效期仅1年,并要求企业在产品上市后补充资料,提交临床应用数据。这些差异,体现出应急使用和保证安全兼顾的原则。
根据应急审批程序,1月26日、28日、31日,国家药监局分别审批4个产品、2个产品、1个产品。
国家药监局应急审批的试剂产品
来源:国家药监局器械审评中心,动脉网制图
试剂盒上市后陆续进入各级疾控中心、医疗机构,使得各地检测能力大幅提升。以武汉为例,从1月22日到27日,全市病毒检测能力从每天200份增至每天2000份,10家机构可开展检测。1月28日起,武汉市指定的检测机构再增加8家,进一步提升检测效率。
1月27日,全国新增确诊病例为1771人,较26日增加1002人,增幅达130%。1月27日起,新增确诊病例由此前的每日数百人变为每日1000多人、2000多人。
工信部党组成员、总工程师田玉龙介绍,到2月1日,试剂日产量已经达到了77.3万人份,相当于疑似患病者的40倍。
据多地疫情通报内容及专家解读,新增病例大幅增长除了潜伏期病人陆续出现症状之外,还有一个重要原因,就是检测能力大大提升。
确诊病例变化走势与检测试剂产品获批节点
数据来源:国家卫健委、国家药监局官网,动脉网制图
如上图所示,确诊人数的增长节点与试剂产品的获批节点呈同步状态。
既然疫情已经发生,当务之急是防控,而非对数据的恐慌,试剂盒陆续快速获批和投用,无疑是打通了诊疗环节的瓶颈。
未注册进口器械可应急使用,物资快速通关
除了在国内医疗器械的供给端做突破之外,国家药监局还对进口器械“开绿灯”,发布《关于紧急进口未在中国注册医疗器械的意见》。
为满足疫情需要,从国外紧急进口符合美国、欧盟和日本相关标准的医疗器械,企业能够提供境外医疗器械上市证明文件和检验报告,并作出产品质量安全承诺的,可以应急使用。
《意见》下发后,重庆、云南、吉林等省市陆续发布相关公告,推动执行。作为疫情最严重的省份,湖北为了缓解市场医用口罩紧缺局面,满足居民急切需求,省市场监督管理局、药品监督管理局联合发文,允许未在境内上市的进口和出口转内销口罩在省内市场销售。
此外,海关总署已发公告,全力保障进口药品、消毒物品、防护用品、救治器械等防控物资快速通关,通关现场设立进口捐赠物资快速通关专门受理窗口和绿色通道,实施快速验放。用于防控疫情的、涉及国家进口药品管理准许证的医用物资,海关可凭医药主管部门的证明先予放行,后补办相关手续。
这一系列措施的推行,将进一步缓解疫情急需器械或物资紧缺的情况。
卫健委聚焦四大环节
疫情防控整体进度关系着社会大众、医护人员、医疗机构等,千头万绪。国家卫健委在其中起到牵头作用。
1月20日,国家卫健委发布2020年1号公告,将新型冠状病毒感染的肺炎纳入乙类传染病,并采取甲类传染病的预防、控制措施。此前,法定的乙类传染病有传染性非典型肺炎、艾滋病、病毒性肝炎等26种,甲类传染病有鼠疫和霍乱两种。
新型冠状病毒感染的肺炎纳入乙类、按甲类管理,意味着各地、各部门和各级各类医疗卫生机构可以依法采取发热病人筛查、确诊和疑似病例的隔离治疗、密切接触者隔离医学观察,以及其他更加严格的防控措施,控制疫情扩散蔓延。
同时,国家卫健委牵头成立应对新型冠状病毒感染的肺炎疫情联防联控工作机制(以下简称“联防联控机制”),成员单位共32个部门。联防联控工作机制下设疫情防控、医疗救治、科研攻关、宣传、外事、后勤保障、前方工作等工作组,分工协作,形成有效合力。
此后,国家卫健委参与制定了各类规范性文件、工作方案、工作指南,聚焦于公共卫生与公众防护、社区防控和基层筛查、医疗救治和科研攻关、医护保障和激励四个环节,并层层推动。
国家卫健委政策涉及的主要环节
资料来源:国家卫健委官网,动脉网制图
维护公众身心健康,打下防控基础
截至目前,国家卫健委已发布了公共场所、公共交通工具、居家观察等多方面的公众预防指南,针对老年人、儿童、孕产妇等特殊人群,制定了相应的防控工作要求。
2月2日,联防联控机制还印发《关于应对疫情心理援助热线的通知》,要求各地在原有心理援助热线的基础上设立应对疫情心理援助热线。
事实上,自疫情陆续蔓延到全国以来,公众响应疫情防控的号召,大多数人做到了不聚会、不出门。但在传统节日里,家庭聚会、线下社交的缺失,网络上各类疫情信息带来的冲击,确实可能造成大众的心理困扰。为了防止心理压力带来的极端事件发生,及时的心理干预确有必要。
通过以上措施,促进大众的日常防护、身心健康,才能为疫情防控打好基础。
动员基层,筛查关口持续前移
对传染病防控来说,“早发现、早报告、早隔离、早诊断、早治疗”是最基本、最常见也是最重要的办法。要将防控与筛查的面铺得足够广,发挥社区管理作用首当其冲。
对此,联防联控工作机制制定了《新型冠状病毒感染的肺炎疫情社区防控工作方案(试行)》,针对街道办事处、城市社区和村,就社区疫情划分、社区传播疫情、密切接触者等概念进行明确,从社区未发现病例、社区出现病例或暴发疫情、社区传播疫情三个层面分别提出疫情的防控策略和具体措施,进行网格化、地毯式管理。
为了使社区防控更好开展,国家卫健委发布《加强基层医疗卫生机构新型冠状病毒感染的肺炎疫情防控工作的通知》,要求基层医疗机构参加线上培训,及时掌握新型冠状病毒感染的肺炎疫情防控基本知识,做好发热患者的发现、登记、相关信息报告,加强对发热患者的筛查,进行预检分诊和门诊登记、转诊。
社区防控、基层筛查,既可将筛查关口前移,缓解大医院人满为患的局面,还可将筛查面扩到最大。动脉网此前已经以武汉为例,在《网格化筛查应对疫情,分级诊疗正在武汉发挥重要作用》一文中做了分析。
不过,社区工作人员、基层医疗机构医护人员毕竟是有限的,对社区人员的管理不可能24小时不间断。如何进一步加大对发热病人的筛查力度?
1月29日,重庆开始实施零售药店疫情防控时期发热、咳嗽病人购买相关药品登记报告制度。随后,浙江也从2月1日起实施类似登记制度,加大对发热、咳嗽病人的筛查。零售药店的统计信息每日报送至区县级疫情防控工作相关部门,便于掌握发热、咳嗽人员的相关信息。
浙江购买发热、咳嗽药品需登记的信息
来源:浙江省医保局
此举无需投入更多人力,只需在原有人力基础上增加统计工作即可,能充分发挥零售药店网络覆盖优势,对社区防控和基层筛查形成互补,相当于筛查关口的进一步前移,值得借鉴。
规范诊治,诊疗方案快速更新
对确诊病例,国家卫健委按照“集中患者、集中专家、集中资源、集中救治”的原则,将重症病例集中到综合力量强的定点医疗机构进行救治;整合优势资源、集中优秀专家,中西医结合,尽最大努力减少重症和死亡病例。
在全国各省市相继公布辖区内定点医院的基础上,1月27日,国家卫健委公布了全国363个城市的1512家定点医院、11594家发热门诊,并根据防控变化情况,随时通过小程序更新。
随着疾病认识的深入和诊疗经验的积累,截止目前,国家卫健委已组织专家制定了重症、危重症病例诊疗方案和四个版本的整体诊疗方案,便于全国医疗机构进行规范诊治,提升救治能力。
此外,国家卫健委还发布了病例监测方案、病例流行病学调查方案、实验室检测技术指南、实验室生物安全指南等多个类型的方案与操作指南,对各类医疗机构、实验机构形成指导。
加强医护人员经济保障、精神激励
疫情防控形势严峻,一线医护人员、防控人员理应受到最大限度的保障和激励。对此,人力资源社会保障部、财政部和国家卫健委联合发文,保障防治人员的权益。
在新型冠状病毒肺炎预防和救治工作中,医护及相关工作人员因履行工作职责,感染新型冠状病毒肺炎或因感染新型冠状病毒肺炎死亡的,应认定为工伤,依法享受工伤保险待遇。
医护人员有了基本保障后,财政部、国家卫健委还联合发布《关于新型冠状病毒感染肺炎疫情防控经费有关保障政策的通知》,对参加防治工作的医务人员和防疫工作者发放临时性工作补助,中央财政安排经费。
针对医护人员的心理健康,国家卫健委发布心理干预指导原则,将疫情防控一线医护人员、疾控人员列为重点干预人群,提出干预措施。同时,制定突出个人和集体即时性表彰、医务工作者感人事迹宣传等的办法,形成精神激励。
医保局提供费用保障
国家药监局、国家卫健委分别就诊断、治疗环节制定政策解决问题,国家医保局在支付环节也有措施:符合卫健委诊疗方案的药品和医疗服务项目,可临时性纳入医保基金支付范围。
针对确诊患者,国家医保局、财政部联合印发《关于做好新型冠状病毒感染的肺炎疫情医疗保障的通知》,其医疗费用在基本医保、大病保险、医疗救助等按规定支付后,个人负担部分由财政给予补助;
针对疑似患者,按照卫健委诊疗方案确定的疑似患者医疗费用,在基本医保、大病保险、医疗救助等按规定支付后,个人负担部分由就医地制定财政补助政策并安排资金,实施综合保障,中央财政视情给予适当补助。
上述措施解决了两个重点群体的治疗费用,打消了患者的就医顾虑。
当然,为了保证医疗机构的正常运转,政策还明确,对收治患者较多的医疗机构,可预付部分资金,减轻其垫付压力;同时,调整医疗机构的总额预算指标,对新型冠状病毒感染的肺炎患者医疗费用单列预算。
截至2月2日,全国已有确诊病例17205人、疑似病例21558人,即使疫情进入拐点,后续也还有病例数的增加。虽然人均就医费用、医保支付费用暂无数据,但整体计算肯定是一笔不小的数目。
疫情持续期间保证患者的及时救治必然是最重要的事,但在疫情结束后,为了维护医保基金的良好运行,国家医保局或将在药品耗材集采、医保目录谈判等方面有更频繁的动作,节省医保开支。
综上,医疗卫生领域在应对疫情时,已做了多方面的政策突破,并根据疫情变化不断调整。目前对疾病可能的变化仍不够清楚,因此,政策持续的适时调整、自上而下精准落实,是战胜疫情举足轻重的一环。
*封面图片由动脉网编辑制作。
文 | 张晓旭
微信 | zxx317
添加时请注明:姓名-公司-职位
网站、公众号等转载请联系授权
投稿请联系微信:q19930797
Go to "Discover" > "Top Stories" > "Wow"