The following article is from ncwu华水桨声 Author 华水学工
华北水利水电大学学生工作官方信息发布平台,最快捷的奖助学金、评优消息,最方便的学生事务沟通渠道。致力培育华水英才,讲好华水故事,传递华水正能量!
开学安排
2
返校条件
3
返校学生类别
4
学生返校审批流程
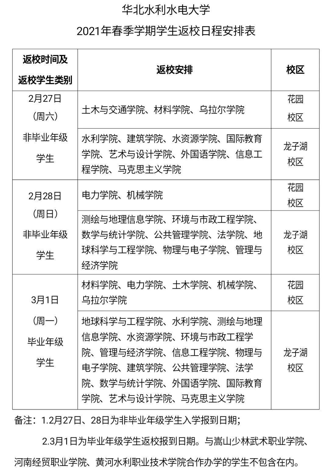
学生返校安排
6
相关要求
1.提高政治站位。要从增强“四个意识”,坚定“四个自信”,做到“两个维护”的高度,切实把广大学生的生命安全和身体健康放在第一位,把疫情防控当做当前最重要的政治任务,把疫情防控工作抓细抓实抓好,坚定不移地把党中央国务院、省委省政府、省教育厅、郑州市和学校党委对疫情防控的各项决策部署落到实处。
2.压实各方责任。2021年春季学期学生返校工作在学校新型冠状病毒感染的肺炎疫情防控工作领导小组的领导下,由各学院具体负责落实,各学院党政一把手是第一责任人,学院党委副书记是直接负责人。各学院党政一把手要坚持靠前指挥、问题导向,对防控漏洞再排查、防控重点再加固、防控要求再落实,抓紧做好春季学期各项工作。
要压实个人和家庭自我管理责任。教育引导学生和家长树立大局观念,提高风险意识,加强个人防护,规范谨慎出行,做好自身健康的第一责任人。
3.深入宣传教育。开学前后,各学院要线上、线下等多种方式,对全体学生开展思想动员,进一步明确学校疫情防控措施和管理要求,开展公共安全知识宣传教育,向学生宣传疫情防控政策和个人防护常识,掌握正确佩戴口罩、清洁消毒、日常防护等知识,提高学生防护意识,养成“勤洗手、戴口罩、常通风、不聚集”的良好日常卫生习惯。
特别要教育学生做好返校途中防护。返校途中要随身携带足量口罩、速干手消毒剂等防护用品,全程佩戴口罩。在公共交通工具上尽量减少与其他人员交流,避免聚集,与同乘者尽量保持距离。如途中身体出现发热、干咳、鼻塞、流涕、咽痛等症状应当及时就近就医,主动配合进行健康监测、防疫管理,并及时向学校报告。
4.加强日常管理。各学院要加强对学生的教育和引导,要求学生认真、如实上报有关信息,严格要求学生按照返校安排的批次时间有序返校,如果已经批准返校的学生,因各种原因不能按时返校,应及时向学院汇报,并提交延缓返校申请。
学生返校后须严格遵守学生管理的有关规定,严格遵守疫情防控期间学生晨午晚检制度、因病缺勤登记及病因追踪制度、校园出入管理制度等校规校纪。学生如有违反校规校纪的,将按《华北水利水电大学学生违纪处理管理规定》进行严肃处理。
5.认真落实常态化防控措施。一是保持疫情防控机构不变、职能不变、人员不变,从组织领导机制、联防联控机制等方面提升疫情防控能力,做好常态防控长期准备。二是认真落实国家卫生健康委员会、教育部印发的《高等学校秋冬季新冠肺炎疫情防控技术方案(更新版)》等文件精神,严格落实郑州市校园管控“五个一律”要求。三是继续强化校园网格化管理,落实重点场所疫情防控及安全管理责任,确保防控工作不留死角,不留盲点。四是严格控制聚集性活动,要求学生错时错峰就餐、分散就餐。
提示:点击阅读原文获取相关附件,网盘提取码mara
- 华北水利水电大学融媒体中心出品 -
监制 韩玉洁
责编 刘 冉
编辑 董寒雪(艺设)
校对 张程嘉(电力)
审核 张文瑄(艺设)
- 投稿邮箱:NCWUhuazai@163.com -