近期,市场监管总局组织食品安全监督抽检,抽取粮食加工品、食用农产品、食糖、乳制品、酒类、糕点、炒货食品及坚果制品、饼干、薯类和膨化食品、蛋制品、豆制品、蜂产品、罐头、蔬菜制品、水果制品、水产制品、冷冻饮品、糖果制品、婴幼儿配方食品、保健食品、特殊膳食食品和食用油、油脂及其制品等22大类食品607批次样品。
检出其中食糖、乳制品、糕点、炒货食品及坚果制品、蜂产品、罐头和水果制品等7大类食品10批次样品不合格。
发现的主要问题是微生物污染、食品添加剂超范围超限量使用、质量指标不达标等。
对监督抽检发现的不合格食品,市场监管总局已责成河北、吉林、上海、江苏、浙江、安徽、广东、海南、重庆、四川、贵州等省级市场监管部门立即组织开展核查处置,查清产品流向,督促企业采取下架召回不合格产品等措施控制风险;对违法违规行为,依法从严处理;及时将企业采取的风险防控措施和核查处置情况向社会公开,并向总局报告。
一、微生物污染问题
天猫西溪糕团旗舰店(经营者为浙江省杭州智友食品科技有限公司)在天猫商城(网店)销售的、标称浙江省杭州市西湖风景名胜区河渚街食品店经销的、浙江省杭州杭酥糕坊食品有限公司生产的桔红糕-原味,其中菌落总数不符合食品安全国家标准规定。
二、食品添加剂超范围超限量使用问题
(一)拼多多福东海官方旗舰店(经营者为广东省湛江愿你美食品有限公司)在拼多多(手机APP)销售的、标称广东福东海药业有限公司出品的、广东省潮州市老佰头食品有限公司生产的八仙果,其中亮蓝、胭脂红、日落黄检测值不符合食品安全国家标准规定。
(二)天猫桃食慧旗舰店(经营者为安徽省宿州市砀山县淘冠商贸有限公司)在天猫商城(网店)销售的、标称安徽省宿州市砀山县淘冠商贸有限公司委托安徽省宿州市砀山县海利罐头食品有限公司生产的糖水染色草莓罐头,其中苋菜红、胭脂红检测值不符合食品安全国家标准规定。
(三)拼多多林森的店(经营者为四川省成都市金牛区罗杰罗伊食品经营部)在拼多多(手机APP)销售的、标称广东省汕头市澄海区奕苑食品厂生产的橘红八仙果(话化类蜜饯),其中山梨酸及其钾盐(以山梨酸计)检测值不符合食品安全国家标准规定。
三、质量指标不达标等问题
(一)重庆市江津区柯勤食品经营部销售的、标称重庆瑞龙食品有限公司生产的瑞龙牌重庆怪味胡豆,其中酸价(以脂肪计)检测值不符合产品执行标准要求。
(二)淘宝网阜宁天意食品(经营者为江苏省盐城市阜宁县现代服务园区于翼商店)在淘宝网(网店)销售的、标称江苏省盐城市阜宁县西郊食品厂生产的京果(油炸类糕点),其中过氧化值(以脂肪计)检测值不符合食品安全国家标准规定。
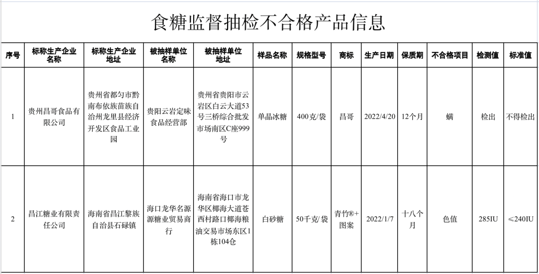
(三)海南省海口龙华名源源糖业贸易商行销售的、标称海南省昌江糖业有限责任公司生产的白砂糖,其中色值检测值不符合食品安全国家标准规定。
(四)拼多多丽轩商贸城(经营者为吉林省长春市经济技术开发区晓维食品店)在拼多多(手机APP)销售的,标称俄罗斯哈巴罗夫斯克东方有限公司授权经销的俄罗斯老式奶粉(原产国:俄罗斯),其中蛋白质含量不符合食品安全国家标准规定。
(五)拼多多济园斋食品官方旗舰店(经营者为河北省保定市定州市华北蜂业有限公司)在拼多多(网店)销售的、标称河北省保定市定州市华北蜂业有限公司生产的土蜂蜜,其中果糖和葡萄糖含量不符合食品安全国家标准规定。
(六)贵州省贵阳云岩定味食品经营部销售的、标称贵州昌哥食品有限公司生产的单晶冰糖,在样品中检出螨,不符合食品安全国家标准规定。
附件1.部分不合格检验项目小知识
一、菌落总数
菌落总数是指示性微生物指标,不是致病菌指标,反映食品在生产过程中的卫生状况。如果食品的菌落总数严重超标,将会破坏食品的营养成分,使食品失去食用价值;还会加速食品腐败变质,可能危害人体健康。《食品安全国家标准 糕点、面包》(GB 7099—2015)中规定,糕点食品同一批次产品5个样品的菌落总数检测结果均不得超过105CFU/g,且最多允许2个样品的检测结果超过104CFU/g。糕点中菌落总数超标的原因,可能是企业未按要求严格控制生产加工过程的卫生条件,也可能与产品包装密封不严或储运条件不当等有关。
二、螨
螨是食糖的生物指标,也是反映食糖生产或储运卫生环境的一种指标,人体大量食入螨有可能引起消化系统疾病。《食品安全国家标准 食糖》(GB 13104—2014)中规定,食糖中不得检出螨。食糖中检出螨的原因,可能是在生产、运输或存放的过程中受到了螨的污染。
三、亮蓝
亮蓝又名食用蓝色2号,水溶性非偶氮类化合物,是常见的人工合成着色剂,在食品生产中应用广泛。如果长期摄入亮蓝超标的食品,可能危害人体健康。《食品安全国家标准 食品添加剂使用标准》(GB 2760—2014)中规定,话化类蜜饯中不得使用亮蓝。话化类蜜饯中检出亮蓝的原因,可能是生产企业为改善产品色泽、提高市场价值而超范围使用,也可能是企业为掺假造假违规使用色素。
四、苋菜红
苋菜红又名蓝光酸性红,偶氮类化合物,是常见的人工合成着色剂,在食品生产中应用广泛。如果长期摄入苋菜红超标的食品,可能危害人体健康。《食品安全国家标准 食品添加剂使用标准》(GB 2760—2014)中规定,水果罐头中不得使用苋菜红。水果罐头中检出苋菜红的原因,可能是生产企业为改善产品色泽、提高市场价值而超范围使用,也可能是生产企业未按规定使用食品添加剂。
五、胭脂红
胭脂红又名大红、亮猩红,偶氮类化合物,是常见的人工合成着色剂,在食品生产中应用广泛。胭脂红在动物试验无中毒现象,但是如果长期摄入胭脂红超标的食品,存在健康风险。《食品安全国家标准 食品添加剂使用标准》(GB 2760—2014)中规定,蜜饯凉果中胭脂红的最大使用量为0.05g/kg,水果罐头中胭脂红的最大使用量为0.1g/kg。蜜饯凉果、水果罐头中胭脂红检测值超标的原因,可能是生产过程中计量不准导致终产品胭脂红超标,也可能是生产企业为改善产品色泽、提高市场价值而过量使用,还可能是企业掺假造假滥用色素。
六、日落黄
日落黄又名食用黄色3号,水溶性偶氮类化合物,是常见的人工合成着色剂,在食品生产中应用广泛。如果长期摄入日落黄超标的食品,可能危害人体健康。《食品安全国家标准 食品添加剂使用标准》(GB 2760—2014)中规定,蜜饯凉果中日落黄的最大使用量为0.1g/kg。蜜饯凉果中日落黄检测值超标的原因,可能是生产过程中计量不准导致终产品日落黄超标,也可能是生产企业为改善产品色泽、提高市场价值而过量使用,还可能是企业掺假造假滥用色素。
七、山梨酸及其钾盐(以山梨酸计)
山梨酸及其钾盐抗菌性强,防腐效果好,是目前应用非常广泛的食品防腐剂。长期食用山梨酸及其钾盐超标的食品,可能对肝脏、肾脏、骨骼生长造成危害。《食品安全国家标准 食品添加剂使用标准》(GB 2760—2014)中规定,蜜饯凉果中山梨酸及其钾盐(以山梨酸计)的最大使用量为0.5g/kg。蜜饯凉果中山梨酸及其钾盐(以山梨酸计)检测值超标的原因,可能是企业为延长产品保质期或者弥补产品生产过程中卫生条件不佳而超限量使用,也可能是在使用过程中未准确计量。
八、酸价(以脂肪计)
酸价,又称酸值,主要反映食品中油脂的酸败程度。酸价超标会导致食品有哈喇等异味,严重超标时会产生醛酮类化合物,长期摄入酸价超标的食品会对健康有一定影响。《食品安全地方标准 怪味胡豆》(DBS 50/026—2018)中规定,怪味胡豆中酸价的最大限量值为3mg/g。怪味胡豆中酸价(以脂肪计)检测值超标的原因,可能是企业原料采购把关不严,也可能是生产工艺不达标,还可能与产品储藏条件不当有关。
九、过氧化值(以脂肪计)
过氧化值是油脂酸败的早期指标,主要反映油脂被氧化的程度。食用过氧化值超标的食品一般不会对人体健康造成损害,但长期食用过氧化值严重超标的食品可能导致肠胃不适、腹泻等。《食品安全国家标准 糕点、面包》(GB 7099—2015)中规定,糕点中过氧化值(以脂肪计)的最大限量值为0.25g/100g。糕点中过氧化值(以脂肪计)检测值超标的原因,可能是原料中的脂肪已经被氧化,也可能与产品在储运过程中环境条件控制不当等有关。
十、色值
色值是食糖的品质指标之一,是白砂糖、绵白糖、冰糖等质量等级划分的主要依据之一,它主要影响糖品的外观,是杂质多寡的一种反映,也是生产工艺水平的一种体现。《白砂糖》(GB/T 317—2018)中规定,二级白砂糖的色值最大值不得超过240IU。二级白砂糖中色值超标的原因,可能是生产企业关键工艺控制不当,也可能是食糖运输和储存条件不佳而导致色值升高。
十一、蛋白质
蛋白质是由氨基酸以肽键连接在一起,并形成一定空间结构的高分子有机化合物。蛋白质是构成机体组织、器官的重要成分,是构成机体多种重要生理活性物质的成分,还能供给能量。《食品安全国家标准 乳粉》(GB 19644—2010)中规定,乳粉的蛋白质含量应≥非脂乳固体的34%。乳粉中蛋白质含量不达标的原因,可能是生产企业以次充好,也可能是企业未进行严格的出厂检验保证产品质量。
十二、果糖和葡萄糖
果糖和葡萄糖是蜂蜜的主要成分,也是评价蜂蜜质量的重要指标。果糖和葡萄糖含量不达标会影响蜂蜜品质。《食品安全国家标准 蜂蜜》(GB 14963—2011)中规定,蜂蜜中果糖和葡萄糖含量不低于60g/100g。蜂蜜中果糖和葡萄糖含量不达标的原因,可能是生产企业对原料蜜质量把控不严,也可能与加工过程中掺假有关。
附件2
附件3
附件4
附件5
附件6
附件7
附件8
更多新闻链接
来源:食品安全抽检监测司
责编:刘贞 编审:刘波涛 监制:李曙光