毕竟入户深圳的好处还是很多的
除了在深圳参加车牌摇号、缴纳一档社保
申请深圳公租房、购买住宅楼 等方面更加便利之外
更重要的是孩子有了深圳户口
孩子就读公办学校更加方便了
小编给大家总结了八大项
从社保到孩子教育到买房摇号....
无论是申请公租房还是申请安居房,都必须要有深圳户口。公租房的租金和安居房的价格都比商品房优惠太多,而且还能通过安居房和公租房来申请学位哦。安居房符合要求的还可以直接低价买入,价格比周边房价低不少呢。为了孩子学位有保障,上个好学校,父母们会想办法入深户,虽然老家也可以上学,但教育水平还是有差别的,深圳硬件条件不必说,教师条件还是比较优秀,对孩子眼界拓展这方面有很多帮助。
而且有了深户,孩子就读公办学校就可以省下一大笔钱。
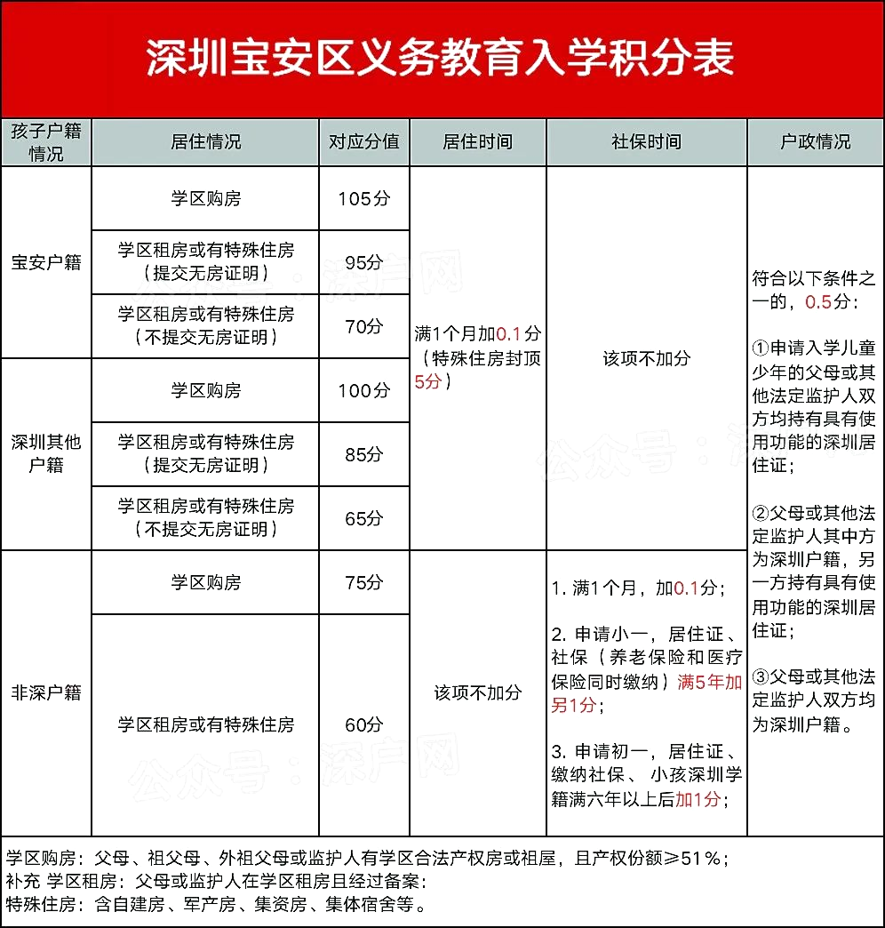
另外在入学积分上,深户小孩也有更高积分,比如同样是学区购房,深户最高105分,非深户75分,同样是学区租房,深户最高是95分,没深户是60分。
▲来源:宝安区教育局
➤购房:深圳户籍落户3年+连续缴纳3年及以上个人所得税或社会保险证明即可购买商品住房;
而非深圳户籍人员则要求连续缴纳5年(60个月)及以上个人所得税或社会保险证明。
➤车牌摇号:深户参加车牌摇号和竞价,不要求居住证和医保;
非深户持有有效的居住证且最近连续两年以上,在深圳市缴纳(不含补缴)医保才可以参与车牌摇号、竞价。注意,补缴或缺缴都没资格哦。
如果你有深圳户口,配偶、子女、父母满足相应条件,可以直接随迁过来。有深圳户籍,新生儿出生可以随迁入户,然后可以在深圳购买少儿医保,宝宝从出生之日起就可以参保,可以根据规定报销宝宝出生住在儿科的费用哦~➤社保优势:有了深圳户籍,公司可以购买一档社保,不仅到账的钱变多了,去医院就医,报销比例达到90-95%,而非深户报销比例只有60-70%。另外深户是可以个人在深圳缴纳社保的,而非深户在深圳缴纳社保就只能通过单位缴纳,若想要个人缴纳社保的话,需要回户籍地缴纳。➤养老优势:享受优厚的养老福利,退休后可能领取几倍于其他城市的退休金。对部分需要深户的知名外企、涉外机构及国有单位的重要职位(如财务、公务员),将不再失去机会。广东户籍的大专毕业生可以无限次参加广东的专插本(专升本考试),也许给自己多一到两次机会,读本科的愿望就实现了。
4.具有普通高等教育本科以上学历,且年龄在45周岁以下的人员;具有普通高等教育专科以上学历,且年龄在35周岁以下的人员。需要注意的是,35周岁以内的全日制大专生;35周岁以上45周岁以下的全日制本科生,想要入深户的话,现在要赶紧去申请入户。不然等新规出来之后想要申请,就没这么容易咯.![]()
中级软考是目前落户深圳较快的方法,满足中专学历以上+1个月社保+45岁以下,就可以直接核准入户了。而且即使实行新政,低学历也可以通过中级职称走积分入户哦!那么建议你考一个中级软考,中级软考是目前落户深圳较快的方法,其中,考中级软考入户选择比较多的,是系统集成项目管理工程师,属于中级软考职称,是由国家人力资源和社会保障部、工业和信息化部领导进行的国家级考试。系统集成项目管理工程师题型简单,90%以上题目都是选择题,关键下半年报名8月17日正式开启,报名截止时间为8月25日,现在报名,11月份就能参加考试。1-2月出电子证书,3-4月出纸质证书。而11月参加考试通过的学员,可以在1-2月份出电子证书以后,就可以办理入户了,不需要等纸质证书。相当于你快其他人2个月时间入户。时间有多宝贵就不需要多说了吧!很多公司习惯通过职称来决定薪资级别的,有了这个中级职称,升职加薪不是问题。而且取得证书后,还能填报专项附加扣除,抵扣个税,最高可抵扣3600元,让你的收入更高。注:满足入户条件的,配偶及未成年子女可以免费一起办理随迁入户!