The following article is from 钟正生经济分析 Author 平安首经团队
经济形势扑朔迷离,资产配置博大精深,让我们一起且行且思,且学且用
作者:钟正生/张德礼/张璐(钟正生为平安证券首席经济学家、中国首席经济学家论坛理事)
碳达峰碳中和“30.60”目标,看起来很明确,就是2030年前中国二氧化碳的排放量达到峰值不再增长、2060年二氧化碳净排放为零。但实际开展减碳工作时需要更明确的“中间目标”,因为碳达峰、碳中和都是一种状态,这两种状态下可以排放的二氧化碳规模有多少并不清楚。2020年9月,中国提出碳达峰碳中和“30.60”目标后,部分地区和部分行业“运动式”减碳,对工业品通胀起到了推波助澜的作用,也给经济增长和宏观调控带来了挑战。
2021年四季度政策开始调整,12月召开的中央经济工作会议明确指出,“要正确认识和把握碳达峰碳中和”、“实现双碳目标不可能毕其功于一役”,这给今年以来如火如荼的减碳工作降温。但实现碳达峰碳中和又是推动高质量发展的内在要求,是需要坚定不移地推进的大方向。未来如何更好平衡经济增长和绿色转型?我们认为,可从碳达峰碳中和的顶层设计文件中寻找答案。
2021年10月,中共中央、国务院联合印发《关于完整准确全面贯彻新发展理念做好碳达峰碳中和工作的意见》(后文简称为《工作意见》),标志着“1+N”文件体系中的“1”正式发布。随后国务院印发《2030年前碳达峰行动方案》(后文简称为《行动方案》),作为“N”文件体系中最重要的一份,对如何确保能在2030年前实现碳达峰做了具体部署。这两份顶层设计文件,为中国碳减排工作指明了方向,对宏观政策、企业生产和居民生活都有深远影响。
《工作意见》和《行动方案》中,都明确了为实现2030年前碳达峰,在2025年和2030年这两个关键时间节点时的量化“中间目标”。对比来看,这些目标基本与中国十四五规划、林业草原“十四五”规划纲要、2020年底中国在气候雄心峰会上的承诺一致,森林蓄积量考核相比于前期文件还有所放松。总的来说,中国完成2025年和2030年的碳减排考核难度不大,这为政策更好平衡经济增长和绿色转型提供了空间。
一是,单位GDP能耗考核,2025年比2020年下降13.5%,但未明确2030年的量化考核目标。2025年目标和中国十四五规划里提出的一致。十一五(2006年-2010年)、十二五(2011年-2015年)和十三五(2016年-2020年)时期,中国单位GDP能耗分别下降了19.1%、18.3%和13.7%。十三五时期单位GDP能耗降幅,明显低于十一五和十二五时期的,主要是因为2020年在新冠疫情冲击下,单位GDP能耗仅下降0.1%,大幅低于2016年-2019年的复合平均降幅3.6%。假定没有新冠疫情冲击、2020年的单位GDP能耗降幅和前四年的复合增速一致,可估算得十三五时期单位GDP能耗或下降16.8%。对比来看,要求十四五时期单位GDP能耗下降13.5%并非难事。值得注意的是,两份顶层设计文件都没有明确提出2030年的GDP能耗强度考核目标,仅要求“单位GDP能耗大幅下降”。
2021年中央经济工作会议上适度放松了能耗考核要求。会议指出,“要科学考核,新增可再生能源和原料用能不纳入能源消费总量控制”。2020年我国新增可再生能源占能源消费总量的0.92%,若十四五时期均按这一比例估算(实际上由于风电和太阳能发电的推广,这一比例将逐步提高),则仅“新增可再生能源不纳入能源消费总量控制”这一点,就可使2021年-2025年每年单位GDP能耗考核所需的平均复合降幅,从政策调整前的2.86%下降到1.94%,完成单位GDP能耗考核的难度下降。
从能耗强度考核来看,我们认为碳达峰碳中和“30.60”目标,对工业生产短期冲击最大的时候可能已经过去。
二是,单位GDP二氧化碳排放量,2025年要比2020年下降18%,2030年要比2005年下降65%以上。其中,2025年目标与十四五规划中的一致,2030年目标和中国在气候雄心峰会上的承诺一致。十一五、十二五和十三五时期,中国单位GDP二氧化碳排放量分别下降了20.6%、20.0%和18.8%。考虑到2020年中国单位GDP二氧化碳排放量是全球平均水平的1.73倍,未来中国的GDP碳排放强度仍有较大下降空间,十四五时期单位GDP二氧化碳排放量下降18%并非难事。若2025年目标完成,为实现2030年的目标,十五五时期(2026-2030年)中国单位GDP能耗需较2025年下降17.3%。考虑到当前中国的单位GDP能耗明显高于全球平均水平,我们认为实现2025年和2030年的碳减排目标难度并非很大。
2021年中央经济工作会议指出,“创造条件尽早实现能耗‘双控’向碳排放总量和强度‘双控’转变”。与能耗“双控”相比,碳排放“双控”具有更鲜明的控碳、降碳导向,且不会直接约束经济增长对能源的需求,这也是新增可再生能源消费可不纳入能源消费总量考核的原因。但这也意味着,碳排放“双控”对节能降耗的约束弱化,在满足碳排放“双控”的前提下,可不受限制地通过发展非化石能源扩大总的能源消费规模,这不利于能源高效利用。因此,能耗“双控”和碳排放“双控”的有机衔接需要满足一定条件,比如全社会已经树立了用能“节约优先”的风气等。《行动方案》中提出的碳达峰十大行动,其中就包括“绿色低碳全民行动”,要在全社会倡导节约用能,大力发展绿色消费。由于两份顶层设计文件都没有明确2030年的单位GDP能耗考核目标,我们认为能耗“双控”向碳排放“双控”转变,有可能在十五五时期。
三是非化石能源消费比重,2025年达到20%左右,2030年达到25%以上。其中2025年的目标和十四五规划中的一致,2030年目标和中国在气候雄心峰会上的承诺一致。中国非化石能源消费占比2012年开始快速提高,2020年为15.9%。十三五时期提高了3.9个百分点,对比来看十四五和十五五时期分别要提高4.1%、5.0%以上。我们认为,随着能源转型的推进,完成这两个关键时间节点考核的难度不大。
值得注意的是,《工作意见》中提出到2060年碳中和时,非化石能源消费比重达到80%以上。这是该文件里对2060年实现碳中和时提出的唯一量化考核目标,客观来说实现难度较大。2021年11月16日,中美两国元首视频会晤时,中方指出“中国将用历史上最短的时间完成全球最高的碳排放强度降幅,需要付出十分艰苦的努力”。我们在报告《投资视角下的碳中和》里也得出了相同结论。不过,困难主要在从碳达峰到碳中和的阶段,从而碳中和“60”目标对短期政策的影响较小。
四是,森林覆盖率和森林蓄积量,2025年中国森林覆盖率达到24.1%,森林蓄积量达到180亿立方米;2030年森林覆盖率达到25%左右,森林蓄积量达到190亿立方米。和《工作意见》发布前已有的目标相比,森林蓄积量目标是在放松的。
森林覆盖率方面,2025年目标和十四五规划中提出的目标一致,2030年目标是新提出来的。2020年中国森林覆盖率为23.0%,“十三五”时期提高了1.3个百分点。《工作意见》要求十四五、十五五期间分别提高1.1%和0.9%,低于十三五时期的增幅,且随着“碳汇能力巩固提升行动”的推进,完成森林覆盖率的考核较为容易。
森林蓄积量方面,2021年8月印发的《“十四五”林业草原保护发展规划纲要》中提出,2025年中国森林蓄积量要达到190亿立方米,对比可见《工作意见》将2025年的森林蓄积量考核目标降低了10亿立方米。在2020年年底召开的气候雄心峰会上,中国提出到2030年时森林蓄积量将比2005年增加60亿立方米。2005年中国森林蓄积量为124.6亿立方米,因此中国在气候雄心峰会上的承诺是2030年达到184.6亿立方米。对比来看,《工作意见》的目标较气候雄心峰会略有提高,但与《“十四五”林业草原保护发展规划纲要》相比,森林蓄积量达到190亿立方米的时间推迟了5年。因此,总的来说,《工作意见》放松了对森林蓄积量的考核。
2020年中国森林蓄积量为175.6亿立方米,十三五时期增加了24.2亿立方米。因此,2021-2025年、2026-2030年森林蓄积量分别增加4.4亿立方米(从175.6亿立方米到180亿立方米)和10亿立方米(从180亿立方米到190亿立方米)并不困难。
五是,风电、太阳能发电总装机量,2030年达到12亿千瓦以上。2020年全国风电和太阳能的装机量为5.3亿千瓦,未来十年复合增速只需达到8.4%就能实现目标。作为对比,十二五和十三五时期的装机量年均增速分别为42.1%、25.4%。因此,新能源转型也并非中国碳达峰的硬约束。
综合上述分析,可知中国实现《工作意见》、《行动方案》中要求的2025年和2030年这两个关键时间节点的量化目标考核难度不算太大,这使得中国经济绿色转型无需“操之过急”,可以有序推进。《工作意见》把“内外畅通”、“防范风险”列为碳达峰碳中和的两大工作原则:立足国情实际,统筹做好应对气候变化对外斗争与合作,不断增强国际影响力和话语权,坚决维护我国发展权益;处理好减污降碳和能源安全、产业链供应链安全、粮食安全、群众正常生活的关系,有效应对绿色低碳转型可能伴随的经济、金融、社会风险,防止过度反应,确保安全降碳。中国作为世界上最大的发展中国家,发展仍是解决各类问题的基础,经济绿色转型不应以牺牲经济增长为代价,这正是2021年底中央经济工作会议上重提“以经济建设为中心”的蕴含所在。
尽管已明确了实现双碳转型的量化考核目标且实现难度不算太大,但仍然需要警惕“运动式”减碳再现的风险。《工作意见》五大原则的第一条是“全国统筹”,指出“根据各地实际分类实施,鼓励主动作为、率先达峰”。第三十七条“严格监督考核”突出激励相容原则,各地区要将碳达峰、碳中和相关指标纳入经济社会发展综合评价体系,增加考核权重,加强指标约束。强化碳达峰、碳中和目标任务落实情况考核,对工作突出的地区、单位和个人按规定给予表彰奖励,对未完成目标任务的地区、部门依规依法实行通报批评和约谈问责,有关落实情况纳入中央生态环境保护督查。我们认为,根据考核结果奖惩有可能让部分地区激进减碳,过度冲击工业生产和居民生活。2021年中央经济工作会议指出“加快形成减污降碳的激励约束机制,防止简单层层分解”,未来有可能出台相关政策引导地方政府合理减碳,平衡好经济增长和绿色转型。
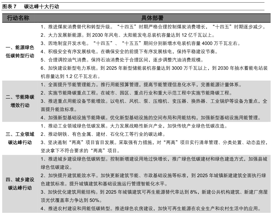
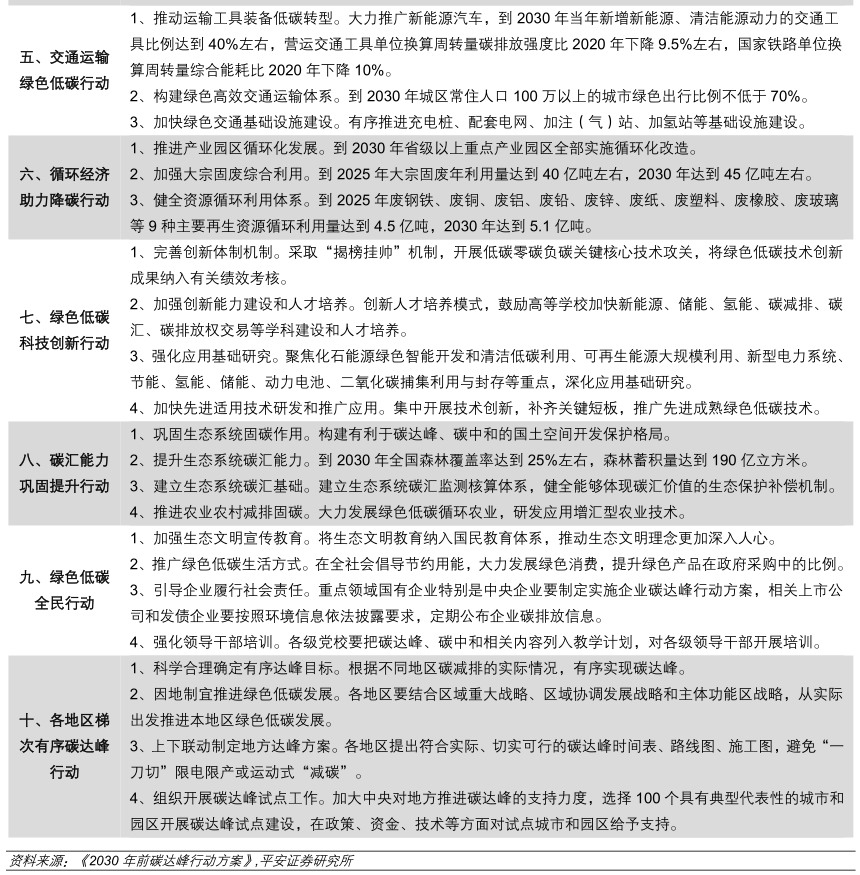
明确碳达峰的量化考核目标后,下一步就是怎么做了。《2030年前碳达峰行动方案》作为“N”文件体系中最重要的一份,明确提出了“碳达峰十大行动”。
如期实现碳达峰需要有组织地对碳排放做“减法”和“加法”。上述十大行动,可以归结为三类:第一,行动一到六,主要是关于如何减少碳排放的;第二,行动七和八是关于如何加强碳吸收的;第三,行动九和十是关于如何有组织地推进碳减排工作的。
根据国际能源信息署(IEA)的统计,2019年中国碳排放来源于电力和热力、工业和建筑业、以及交通的比例合计为90.3%。因此,《行动方案》对上述几个重点领域都做了具体部署。
根据IEA的统计,2019年中国二氧化碳排放来源于电力和热力部门的比例达53.1%,远超当年的全球平均水平41.8%。因此,能源低碳转型是中国双碳目标能否实现的关键。大方向是降低化石能源尤其是煤炭消费的同时,发展清洁能源和增加储能设备。我们认为,未来需要警惕传统能源“破”、但清洁能源“立”的量不够,导致能源转型过程中电力供应青黄不接、短缺或是常态的风险。
《行动方案》中明确要求“十四五时期严格合理控制煤炭消费增长,十五五时期逐步减少”,这意味着十四五末期中国煤炭的消费量就要达到峰值。2020年中国煤炭消费46.0亿吨,低于2013年的47.3亿吨,火电占电力的比重从2013年的80.4%下降到2020年的71.2%,这一时期国内并未发生大规模且长时间持续的电荒。因此,十五五时期中国煤炭消费达峰似乎不是难事。
但有两个因素使得中国在能源转型过程中,电力供应短缺的风险难以消除,甚至可能需要长期面对。一是,电气化比例提升。能源转型除了在供应端降低对化石能源的使用外,还需要在消费端提高电气化比例,比如从燃油车转向电动车。根据国网能源研究院2019年发布的《国家电网2050:“两个50%”的深度解析》,中国终端能源消耗整体电气化率将从2019年的26%,提高至2025年的34%,2050年有望进一步到52%。这意味着即使能源消费总量不变,2050年的电力需求也将比2019年提高1倍。未来电力需求增速>整体能源消费增速,而目前火电占电力的比例超过7成,限制煤炭消费意味着在没有持续的燃煤清洁发电技术进步的情况下,未来某一时期火电供应或将达到上限。考虑到火电在电力中的高占比,这意味着有可能出现电力需求持续增长但供给相对刚性的局面。
二是,清洁能源供应不稳定的问题,有待储能技术的突破来解决。随着技术进步和大规模商业化应用,中国的风电和太阳能发电成本均在下降。根据国际可再生能源署(IRENA)的统计,中国太阳能发电和风电的平均成本分别从2010年的0.30美元/千瓦时和0.07美元/千瓦时,均下降到2019年的0.05美元/千瓦时,其中太阳能发电的单位成本降幅达到82.0%。中国的风电和太阳能发电规模从2016年的2507亿千瓦时提高到2020年的5567亿千瓦时,同期占发电量的比例从4.2%提高到7.5%。风电和太阳能发电是政策要大力推动的方向,《工作意见》和《行动方案》中都明确指出2030年两者的总装机量要达到12亿千瓦以上,预计风电和太阳能发电的占比将持续提升。但风电和太阳能发电面临的突出问题是,受风速和光照强度的影响较大,电力并非线性输出。
水电是中国最主要的清洁能源,2020年占发电量的比例为16.4%。水电面临的问题是受降雨和水电站来水的影响大。2021年三季度中国电力供应吃紧,除了能耗双控和动力煤涨价抑制火电外,也和西南地区干旱有关。2021年5-10月我国水电产量同比持续负增长,其中10月同比降幅达11.9%,拖累总体发电量同比下降达到2.5个百分点。
鉴于供应最平稳且可控的煤电供应受限于十四五时期煤炭消费达峰,增加储能设备将是中国突破电力供应的主要抓手。能源绿色低碳转型行动要求到2030年,中国抽水蓄能电站装机容量要达到1.2亿千瓦。2020年中国电力装机容量为22.0亿千瓦。根据落基山研究所和能源转型委员会发布的《电力增长零碳化(2020-2030):中国实现碳中和的必经之路》,在碳达峰碳中和“30.60”目标的约束下,2030年中国的发电装机量将达到57.9亿千瓦。可见,1.2亿千瓦的抽水蓄能电站装机容量,仅占总装机容量的2%,或难以满足波峰时期的用电需求。因此可能需要新的技术突破,来低成本地推广储能设备,否则用电需求在波峰和波谷之间难以平滑。
在电力供应可能周期性短缺的情况下,推动电力市场化改革、增强电价弹性,是推动电力需求更好匹配供给的必要举措。《行动方案》中指出,要完善绿色电价政策,健全居民阶梯电价制度和分时电价政策,探索建立分时电价动态调整机制。其中的分时电价和动态调整机制,或是平滑电力需求的主要抓手。
预计未来中国电价的中枢可能进一步上移。根据Global Petrol Prices的统计,2021年3月中国家庭和企业的电价分别为0.086美元/千瓦时和0.099美元/千瓦时,均低于两者的全球平均水平0.135美元/千瓦时和0.124美元/千瓦时,在主要国家和地区中也排名相对靠后。此外,值得注意的是,中国也是为数不多的家庭电价低于企业电价的国家,发达国家家庭电价都高于企业电价。在能源转型过程中,电力供应短缺或是常态,因此中国家庭和企业的电价都有上涨压力。
2021年中央经济工作会议指出,“传统能源逐步退出要建立在新能源安全可靠的替代基础上”、“要立足以煤为主的基本国情,抓好煤炭清洁高效利用,增加新能源消纳能力,推动煤炭和新能源优化组合”。我们认为,未来如果煤炭清洁利用、新能源和储能等技术进展不够迅速和充分,进而出现电力持续供不应求局面的情形时,那么存在动态调整“十四五时期严格合理控制煤炭消费增长,十五五时期逐步减少”考核目标和节奏的可能。
根据《中国统计年鉴(2021)》,2020年中国能源消费总量为48.74亿吨标准煤,其中工业能源消费总量为32.25亿吨标准煤,占比66.2%(能源消费总量包括终端能源消费量、能源加工转换损失量和能源损失量三部分,其中终端能源消费量指一定时期内用于消费而非用于加工转换产出其他能源的各种能源之和。根据这种划分,煤电企业使用动力煤发电供其它部门使用,这种能源消费算作其它部门的,与前文IEA的二氧化碳排放来源统计划分有所不同)。三大工业门类中,采矿业、制造业和公用事业(即电力、热力、燃气及水生产和供应业)2020年的能源消费总量分别为1.92亿吨、26.84亿吨和3.48亿吨标准煤。可见,制造业是中国能源消费的主体。其中,黑色金属冶炼和延压加工业、化学原料和化学制品制造业、非金属矿物制品业、石油煤炭及其他燃料加工业、有色金属冶炼和压延加工业这五个制造业子行业,2020年能源消费总量为20.9亿吨标准煤,占制造业能源消费总量的77.9%。
工业领域碳达峰行动,对关键行业减碳做了具体部署:一是,推动钢铁行业碳达峰。严格执行产能置换,严禁新增产能,推进存量优化,淘汰落后产能;二是,推动有色金属行业碳达峰。巩固化解电解铝过剩产能效果,严格执行产能置换,严控新增产能。加快推广应用先进适用绿色低碳技术,提升有色金属生产过程余热回收水平,推动单位产品能耗持续下降;三是,推动建材行业碳达峰。加强产能置换监管,加快低效产能退出,严禁新增水泥熟料、平板玻璃产能,引导建材行业向轻型化、集约化、制品化转型;四是,推动石化化工行业碳达峰。加大落后产能淘汰力度,有效化解结构性过剩矛盾。严控新增炼油和传统煤化工生产能力,鼓励以电力、天然气等替代煤炭,到2025年国内原油一次加工能力控制在10亿吨以内;五是,坚决遏制“两高项目”盲目发展。采取强有力措施,对“两高”项目实行清单管理、分类处置、动态检测。
从中长期看,工业领域碳达峰行动有助于推动制造业企业设备更新和技术改造。但在2022年,其对制造业投资的影响可能偏负面。对比2019年同期,2021年1-11月对制造业投资增量贡献较大的除了受益于出口的子行业外,多为高耗能行业。
因此,一个短期可能出现的局面是,绿色投资新增的量,难以对冲高耗能行业被压制下传统投资需求的收缩。中国制造业企业以民企为主,加快绿色转型和增加绿色投资,要么靠盈利预期改善后的内生性投资意愿,要么靠外生性政策的引导和驱动。一方面,绿色转型会增加企业的短期成本,在经济下行压力和不确定性犹存的2022年,制造业企业主动加快绿色转型的动力可能不足。另一方面,前文分析过中国完成2025年和2030年这两个关键时间节点碳达峰量化指标考核的难度不大。从2021年中央经济工作会议明确指出“碳达峰碳中和不可能毕其功于一役”中可看出,2022年政策大概率会更好地平衡经济增长和绿色转型,产业政策也会适度调整,推动制造业企业绿色转型的力度可能不如2021年。制造业投资绿色转型,更有可能的情形是,地方政府和国有企业扩大绿色投资,撬动民企“跟投”。不过,考虑到制造业企业中非民企占比不到两成,它们自身增加的、以及撬动民企“跟投”的绿色投资,短期有可能不足以对冲高耗能行业受制于政策约束而被压制的投资需求,绿色转型对2022年制造业投资总的影响或偏负面。
建筑业上下游产业链条长,其上游原材料领域涉及到钢铁、水泥、玻璃等高耗能行业。根据中国建筑节能协会能耗统计专业委员会发布的《中国建筑能耗研究报告(2020)》,包含建筑材料生产和运输、建筑施工、建筑运行和建筑拆除在内的建筑全过程能耗,长期占全国总能耗的45%左右。从2018年的数据看,能耗主要集中在建材生产和建筑运行这两个阶段。全过程碳排放占比近年来虽有下滑,但2018年仍占54%。
《行动方案》对城乡建设碳达峰行动具体部署如下:
一是,推进城乡建筑绿色低碳转型。推广绿色低碳建材和绿色建造方式,加快推进新型建筑工业化,大力发展装配式建筑,推广钢结构住宅,推动建材循环利用。2020年7月住建部等七部委发布《关于印发绿色建筑创建行动方案的通知》,要求2022年当年城镇新建建筑中绿色建筑占比要达到70%。装配式建筑是最常用的绿色建筑,和现场浇筑建筑相比能源消耗可减少25%-30%。
二是,加快提升建筑能效水平。加快更新建筑节能、市政基础设施等标准,提高节能降碳要求。加快推广供热计量收费和合同能源管理,逐步开展公共建筑能耗限额管理。根据《中国建筑能耗研究报告(2020)》,2018年全国公共建筑面积、能耗和碳排放,分别占全国建筑的19%、38%和37%,公共建筑单位面积的能耗和碳排放明显高于整体。2021年三季度电力供应紧缺时期,部分地方政府要求机关办公场所低楼层停用电梯、限定空调最低温度和使用时长。未来若开展公共建筑耗能限额管理,低楼层电梯停用、限制空调使用等措施可能会常态化。
三是,加快优化建筑用能结构。提高建筑终端电气化水平,建设集光伏发电、储能、直流配电、柔性用电于一体的“光储直柔”建筑。中国建筑部门的电气化水平相对较高,根据国网能源研究院的预测,中国建筑部门电气化率将从2019年的37%提高到2035年的54%,2050年进一步提高到65%。
四是,推进农村建设和用能低碳转型。推进绿色农房建设,加快农房节能改造。加快生物质能、太阳能等可再生能源在农业生产和农民生活中的应用。根据《中国建筑能耗研究报告(2020)》,2018年我国农村居住建筑的能耗和碳排放,分别占全国建筑能耗和碳排放的24%和21%。我们预计,未来农村建设和用能低碳转型可能与乡村振兴结合推进。
全球范围看,中国是交通运输领域二氧化碳排放增长最快的国家之一。根据IEA的统计,2008年到2018年,中国来自交通运输的二氧化碳排放量年均增长7.3%,在公布数据的46个国家和地区中排第三,仅次于印度(8.8%)和印度尼西亚(7.3%),而同期瑞典、希腊、乌克兰、西班牙和意大利都已经负增长。因此,推动交通运输绿色低碳转型,也是实现碳达峰碳中和“30.60”目标的重要一环。这涉及到大规模的固定资产投资,目前多数研究包括清华大学气候变化与可持续发展研究院发布的《中国长期低碳发展战略与转型路径研究》,以及根据中国投资协会发布的《零碳中国-绿色投资蓝皮书》来推算,未来中国需要在绿色交通上的投资规模预计在20万亿元左右。
根据《行动方案》,交通运输绿色低碳转型的方向有三:一是,推动运输工具装备低碳转型。根据国网能源研究院的统计和预测,2019年中国交通运输部门的电气化比例只有3%,大幅低于当年中国非电部门整体的电气化率26%,因此交通运输工具装备低碳转型的重点是电气化。其具体措施包括大力推广新能源汽车、推动城市公共服务车辆电动化替代、提升铁路系统电气化水平、推进船舶靠港使用岸电、提升机场运行电动化智能化水平等。文件要求到2030年当年新增新能源、清洁能源动力的交通工具比例达到40%以上。中汽协数据显示,2021年1-11月中国新能源乘用车销量为283.7万辆,占同期乘用车销量的14.9%,较去年大幅提高。但对比2030年40%以上的目标来看,未来中国新能源汽车渗透率仍有大幅提升的空间。
二是,构建绿色高效交通运输体系。具体措施包括降低空载率、推动铁路专线建设、多种交通运输方式有机结合提高运输效率等,“十四五”期间我国集装箱铁水联运量年均增长15%以上。此外,积极引导公众选择绿色低碳交通方式,到2030年城区常住人口100万以上的城市绿色出行比例不低于70%。
三是,加快绿色交通基础设施建设。要将绿色低碳理念贯穿于交通基础设施规划、建设、运营和维护全过程,降低全生命周期能耗和碳排放。有序推进充电桩、配套电网、加注(气)站、加氢站等基础设施建设,提升城市公共交通基础设施水平。中国充电桩保有量从2015年的4.95万个快速提高到2020年的80.73万个,年平均增速达74.8%。随着中国新能源汽车渗透率的进一步提升,预计充电桩保有量将继续维持高增长。
任何经济体在碳中和时都会继续排放二氧化碳,对中国这样的高人口密度国家而言更是如此。《行动方案》中部署的碳汇能力巩固提升行动,从巩固生态系统固碳作用、提升生态系统碳汇能力、加强生态系统碳汇基础支撑、推进农业农村减排固碳四个方面做了具体安排。
除了生态固碳外,中国还需要大力发展低碳零碳负碳技术。根据《中国长期低碳发展战略与转型路径研究》中的预测,在2℃和1.5℃的情景下,2050年中国需要通过技术固碳来吸收的二氧化碳量分别为5.1亿吨至8.8亿吨。由于中国碳中和“60”目标的实现有可能是该报告中设定的2℃情景逐步向1.5℃情景的过渡,因此2050年中国实际需要的技术固碳量预计在5.1亿吨到8.8亿吨之间。而根据《中国二氧化碳捕集、利用与封存(CCUS)报告(2019)》,截至2019年底,不包括传统化工利用,中国所有CCUS项目的累计二氧化碳封存量约为200万吨,当年封存量仅占年排放量的万分之一。可见,在中国走向碳中和的过程中,以CCUS为代表的技术固碳还有巨大的推广、应用空间。
尽管如此,我们认为在碳达峰之前,技术固碳可能都难以得到大规模商业化应用。从《行动方案》看,短期可能聚焦于二氧化碳捕集利用与封存的基础研究、核心技术攻关和应用研究,以及建设全流程、集约化、规模化二氧化碳捕集利用与封存示范项目。即短期重点在研发和示范,而不是大规模应用。可能原因在于,当前中国CCUS技术的成本高且差异大。《中国二氧化碳捕集、利用与封存(CCUS)报告(2019)》显示,当前中国CCUS全流程成本在120元/吨到800元/吨不等。考虑到中国完成碳达峰在2025年和2030年这两个关键时间节点考核难度不大,短期不去推广、使用高成本的CCUS技术,而聚焦在研发和示范,以期在未来能够更好地完善技术、控制成本,或是更好的选择。
经济绿色转型会增加各参与主体的成本,因此有必要完善相关政策机制,加强支持和引导。
现有研究普遍认为,中国碳达峰碳中和“30.60”目标将滋生出百万亿级别的固定资产投资需求,这需要绿色金融的支持。以2016年8月七部委联合印发的《关于构建绿色金融体系的指导意见》为起点,中国绿色金融政策体系较快成型,也是全球绿色金融政策体系相对完善的国家之一。在政策鼓励下,中国的多层次绿色融资市场也已基本成型。
尽管如此,中国绿色金融体系的资金供给与经济绿色转型所需的支持,还存在较大的缺口。这体现在两点:一是,从资金规模的角度看。根据国家发改委价格监测中心刘满平的《我国实现“碳中和”目标的意义、基础、挑战与政策着力点》一文,“2030年中国实现碳达峰每年资金需求约为3.1万亿-3.6万亿,每年缺口超过2.5万亿元”;二是,从资金结构的角度看。根据气候债券倡议组织的统计,2020年末中国已成为全球第二大绿色债券市场,但绿色债券在绿色融资中的比例仍偏低。中诚信数据显示,2018年-2020年中国新增绿色融资中,绿色信贷占比90%,绿色债券和绿色股权融资的占比分别为7%和3%。作为对比,2018-2020年剔除政府债券口径的新增社融中,信贷、企业债券、非金融企业境内股票融资和其他融资分别占比80.7%、16.0%、2.5%、0.8%。以绿色信贷为绝对主体的绿色金融体系,既不利于更充分地降低绿色转型成本,也不利于满足绿色创新活动的多元化融资需求。
《工作意见》中明确指出要“扩大绿色债券”规模。我们认为,未来可能的发力方向有三:一是,在尽快统一国内绿色金融标准的同时,提高和国际标准的兼容性。通过完善标准减少实操层面的困扰,同时提高外资参与中国绿色金融项目的积极性;二是,强化信息披露,包括上市公司和绿色债券发行企业等相关融资主体以及金融机构,应通过覆盖广、可量化的指标披露绿色融资和投资的情况;三是,引导长期资金参与到绿色融资中来,提高绿色金融资产的流动性。
绿色信贷方面比较值得关注的有两点:一是,有序推进绿色低碳金融产品和服务开发,设立碳减排货币政策工具,引导银行等金融机构为绿色低碳项目提供长期限、低成本资金。从已出台的政策看,后续将新、旧并重,防范绿色转型过程中能源供应断档的风险。
2021年11月,央行推出碳减排支持工具,通过“先贷后借”直达机制,引导金融机构支持清洁能源、节能环保、碳减排技术等重点领域的发展。央行按贷款本金的60%对银行提供资金支持,利率为1.75%,低于主要政策利率和再贷款利率。由于有“小而精”的要求,加之2022年碳减排支持工具带有试点性,实际投放规模可能不会太大,预计在5000亿-8000亿。
在前期碳减排支持工具的基础上,2021年11月17日召开的国务院常务会议,提出再设立2000亿元支持煤炭清洁高效利用专项再贷款。根据《2020年四季度货币政策执行报告》,再贷款撬动的贷款比例基本为1:1,因此预计2022年煤炭清洁高效利用专项再贷款将撬动2000亿元贷款投向煤炭清洁高效利用领域。
二是,将绿色信贷纳入宏观审慎评估框架。根据2018年7月央行发布的《银行业存款类金融机构绿色信贷业绩评价方案(试行)》,2018年为试行期,绿色信贷业绩评价定量指标包括绿色贷款余额占比、绿色贷款余额份额占比、绿色贷款增量占比、绿色贷款余额同比增速以及绿色贷款不良率5项,评价结果纳入银行业存款类金融机构宏观审慎(MPA)考核。此后,绿色信贷余额维持了较高增速,2021年3季度末金融机构本外币绿色信贷余额同比增长28.0%,明显高于同期金融机构本外币贷款余额的同比11.4%。
参考国际经验,未来绿色金融纳入宏观审慎评估可能会进一步完善:一是,借鉴巴西央行2011年的经验,要求商业银行在内部资本充足率评估程序中,考虑环境问题可能带来的风险;二是,对高碳行业和低碳行业,实施差别化的逆周期资本缓冲和风险权重,高碳行业的两个指标都高于低碳行业,由此引导信贷资金向低碳行业倾斜;三是,针对气候风险做情景分析和压力测试,比如英格兰央行要求金融机构评估不同气候情景下它们所面临的风险。欧洲央行以及央行绿色金融网络(NGFS)都不断强调气候风险压力测试的重要性,并不断开展相关工作:四是,强化信息披露。国际上绿色金融信息披露框架较多,包括气候相关财务信息披露工作组(TCFD)、气候披露标准委员会(CDSB)、碳信息披露项目(CDP)、全球报告倡议组织(GRI)、负责任银行原则(PRI)等。中英金融机构气候与环境信息披露试点所参考的标准是TCFD标准。
财税政策支持碳达峰碳中和的重点工作方向,预计有三:
首先,各级财政加大对绿色低碳产业发展、技术研发等的支持力度。绿色低碳技术具有正的外部性,且前期成本高,企业投入的积极性可能不高,需要政府发挥引导作用。以低碳能源为例,根据IEA的统计,2019年中国投向低碳能源的公共研发资金为41.7亿美元,较美国和欧盟的83.0亿美元、85.3亿美元都有较大差距。
其次,完善政府绿色采购标准,加大绿色低碳产品采购力度。通过政府采购向低碳产品的倾斜,引导经济绿色转型。
最后,研究推进碳减排相关税收政策。根据《2019年IMF财政监测报告》中的测算,如果中国征收碳税将取得不错的效果。在不同碳税标准下,中国征收碳税给财政收入带来的贡献都将居于主要经济体前列。但与此同时,和美国、加拿大和印度相比,中国征收50美元/吨碳税给企业和家庭部门带来的成本明显更高,对社会公平的影响也更大。因此,未来碳减排相关税收可能需要充分研究后再审慎推出。
——————
合作、版权请联系华老师:13641705556