文:恒大研究院 任泽平 马家进 范城恺
1、面对疫情大面积扩散和金融市场崩溃,这一次美联储再次祭出了应对2008年国际金融危机的政策组合“零利率+QE”,这完全是饮鸩止渴。
全球金融市场雪崩,疫情只是导火索,根源是长期货币超发下的经济、金融、社会脆弱性。2008年国际金融危机至今,12年过去了,美国欧洲主要靠量化宽松和超低利率,导致资产价格泡沫、债务杠杆上升、居民财富差距拉大、社会撕裂、政治观点极端化、贸易保护主义盛行。
美国面临股市泡沫、企业债务杠杆、金融机构风险、社会撕裂四大危机。欧洲、亚洲等也面临同样的问题。
从金融周期的角度,这是一次总清算,该来的迟早会来。(参见《我们正站在全球金融危机的边缘》)
2、正确的应对方式是尽快控制疫情,以短期代价换取长期胜利,然后以财政政策为主、货币政策为辅来稳增长。
根据中国和新加坡的成功经验,面对疫情大面积爆发扩散,首先要控制疫情和恢复生产生活,提供短期流动性和减税,然后再逐步刺激经济增长和就业。
美联储直接货币大放水,步骤错误,从原来的自大不重视到现在慌不择路。
果然,市场并不买账,3月16日美股第三次熔断。鲍威尔终于可以对川普说:这次看你的了!
3、我感觉,美国这么搞,贸易保护,货币大放水,政治被民粹主义绑架,货币被政治绑架,是在走火入魔,自废武功。
本来市场经济、民主社会、美国梦、普世价值就像明灯一样在过去一百年指引着人类文明前进的方向,现在美国仍然很牛,但开始黯淡了。
二、疫情全球大流行,美联储all in,各国掀起降息潮
继3月3日紧急降息0.5个百分点之后,3月15日美联储再次宣布将联邦基金目标利率下调1个百分点至0-0.25%的区间,并启动7000亿美元的量化宽松计划。此外,美联储宣布将贴现窗口利率下调1.5个百分点至0.25%,提供日内信贷支持,鼓励银行使用资本和流动性缓冲,将法定存款准备金率降至0。
美联储声明称,新冠疫情将在短期内对经济活动造成压力,并对经济前景构成风险。鉴于事态进展,将联邦基金利率的目标区间降至0-0.25%,预计将维持这一目标区间,直到确信美国经济经受住了近期事件的考验,并有望实现最大就业和物价稳定的目标。
欧美政府应对不力,疫情全球大流行,国际金融海啸,各国掀起降息潮。中国疫情得到初步控制,海外疫情却快速蔓延甚至失控,类似中国的1月下旬,还在扩散和恐慌的阶段,而且由于国情不同,欧美政府难以采取类似中国的举国体制抗疫。
为应对疫情和经济衰退风险,美联储3月两次紧急降息至零利率,日本银行将ETF购入目标翻番至12万亿日元,英格兰银行紧急降息50个基点至0.25%,欧洲中央银行加大资产购买规模并启动新的长期再融资操作,加拿大、新西兰等国亦纷纷跟进。
各国央行的宽松政策并未提振市场信心,全球金融市场巨幅动荡。
美国面临金融危机风险,美联储加大对金融机构的流动性支持。除了降息和QE,美联储将贴现窗口利率下调1.5个百分点至0.25%、提供日内信贷支持、鼓励银行使用资本和流动性缓冲、将法定存款准备金率降至0等政策举措值得关注。美联储动用这些流动性支持工具,履行央行“最后贷款人”职责,表明部分金融机构和企业出现了流动性紧张。
同时,美联储与加拿大银行、英格兰银行、日本银行、欧洲中央银行和瑞士国家银行进行长期的美元流动性互换安排,以应对可能的国际金融市场美元流动性紧张。
三、我们正站在全球金融危机的边缘:这次不一样?都是货币超发惹的祸
全球金融市场雪崩,疫情只是导火索,根源是长期货币超发下的经济、金融、社会脆弱性。
2008年金融危机之后,各国政府和央行主要以超低利率和量化宽松应对,而实质性改革和创新进展迟缓。这带来了一系列风险和脆弱性,比如美国面临股市泡沫、债务杠杆、金融机构风险、社会撕裂四大危机。欧洲、亚洲等也面临同样的问题。
历史不会简单重复,但总是压着相似的韵脚。
我们判断,这一次全球金融危机,疫情是导火索,企业债务危机和股市泡沫是引爆点,资产负债表衰退和债务-通缩循环是经济危机的传导机制,即金融周期中的“去杠杆”阶段。
由于新冠疫情传染性强,对经济冲击大,消费、投资、出口,一二三产业,均受到严重冲击。
以中国为例,2020年1-2月,中国社会消费品零售总额和固定资产投资完成额累计同比分别从2019年12月的8.0%和5.4%下滑至-20.5%和-24.5%,工业增加值累计同比从5.7%下滑至-13.5%,2月制造业PMI从1月的50.0下滑至35.7,均创数据公布以来的最低值,远超2003年SARS和2008年国际金融危机。一季度GDP大概率负增长。
2、潜在风险引爆点:股市泡沫和企业债务
杠杆是风险之源,哪里杠杆高哪里就藏着脆弱性和风险点,长期低利率催生的股市泡沫和企业高债务将是这一轮金融危机的潜在引爆点,也是当前受疫情冲击最大的。
美国股市已延续了近11年的史上最长牛市,受疫情冲击,三次触发熔断,现已跌入技术性熊市。货币超发、投资者同质化交易行为、上市公司发债进行股票回购是美股长牛的重要原因,在市场下跌时泡沫被刺破蕴藏着巨大风险。
市场的同质化交易行为不断增加。长期低利率压低了养老基金、保险公司等机构投资者的资产收益率,促使其将资金投向股市。量化交易、指数基金等被动投资逐渐盛行,增大了市场交易的同质性。苹果、微软、亚马逊等龙头蓝筹科技股市值占比持续上升,对指数影响显著。处于牛市时,同质化的交易行为快速推升股价,转入熊市时,则会造成大规模抛售,市场流动性枯竭,陷入下跌螺旋。
由于长期低利率,大量上市公司通过发债加大杠杆进行股票回购和分红,推升股价和估值。股票回购和分红是美股持续走牛的重要原因,除了拥有大量现金的公司外,部分公司出于市值管理或投机套利的目的,通过发债的方式筹集资金回购股票,做大每股收益,推高股价。但是,一旦股价下跌,发债的企业将面临巨大亏损和流动性短缺,企业财务状况恶化,债务违约风险上升,进一步压低股价。股市大跌将通过居民部门的财富效应、企业部门的托宾Q效应、信贷市场的资产负债表和抵押品等渠道冲击实体经济。
2)企业债务杠杆率快速上升,偿债能力持续下降,高风险企业债占比扩大,债务违约风险上升
美国正处于金融周期的高位,企业部门面临巨大的债务风险:杠杆率快速上升、偿债能力持续下降、高风险债券占比上升、信用利差扩大。企业部门债务有可能成为金融危机的策源地。
2008年金融危机后,美国居民部门修复破损的资产负债表,杠杆率(债务/GDP)持续下降;政府部门加强宏观逆周期调节、承接私人部门杠杆转移,杠杆率快速攀升,但2014年后基本平稳;非金融企业部门受危机冲击去杠杆,但杠杆率快速反弹,超过危机前水平,目前更是超过居民部门。
美国企业债务和杠杆率快速上升,但偿债能力却持续下降。美国非金融企业部门的偿债比率(当期应付本息/当期收入)远高于居民部门和整体非金融私人部门,且持续上升,位于历史相对高位。
美国高风险企业债占比持续扩大。美国非金融企业债券余额从2008年的2.2万亿美元上升至2018年的5.7万亿美元,其中风险较高的BBB级企业债增加了近2万亿美元,占比从2008年的36.4%上升至2018年的47.4%。同时,杠杆贷款以及BB和B级企业债也大幅增长,加剧美国债市风险。2020年1月标普下调676家美国企业债发行人的评级,上调352家,上调与下调发债企业之比为0.52,创2009年以来新低,被下调评级的企业中86%都与发行高收益债有关。
美国高风险企业债信用利差扩大,违约风险上升。BBB及以下评级企业债信用利差快速上升,表明市场风险偏好下降。利差扩大增加了企业再融资的成本与难度,一旦无法顺利再融资,债券大规模违约,风险将传染至整个金融体系。
美国的页岩油企业也是一个重要的潜在风险点。疫情冲击全球经济与石油需求,2月IEA将其2020年石油需求增长预测下调36.5万桶至82.5万桶/日,为2011年以来最低的石油需求增长,并提醒称,全球石油需求在10多年来将首次出现季度萎缩。叠加沙特增产,油价大跌至30多美元。
油价下跌或使原本负债较高的页岩油企业面临严重打击。2018年底,根据穆迪数据,截至2023年北美油气行业将面临2400亿美元的债务到期,其中B级债券于2020年将占比15%以上。根据标普评级报告,2019年美国有20家页岩油企业债务违约,2020年北美油企将有400亿美元债务到期。根据IHS Markit数据,美国的页岩油平均收支平衡价格在40美元/桶以上,当前油价已低于其生产成本。假如未来油价持续低迷,原本偿债压力巨大的美国页岩油产业很可能继续出现破产和债务违约现象,继而危及债券市场。
四、从金融危机到经济危机的传导机制:资产负债表衰退和债务-通缩循环,去杠杆
股市、债市等资本市场如果持续动荡,可能引发商业银行等金融机构资产质量恶化,导致金融体系流动性危机,明斯基时刻降临,最终传导并放大至实体经济,经济陷入严重的资产负债表衰退和债务-通缩循环。
2008年金融危机肇始于美国房价下跌、次级贷款违约、衍生品价格暴跌、金融机构巨额亏损、雷曼兄弟破产倒闭、全球金融市场恐慌。当金融机构持有的资产质量快速恶化,金融机构被迫抛售资产以减轻损失,当整个市场都在追求流动性时,挤兑发生,流动性枯竭。为了获取流动性,不仅风险资产被抛售,流动性更强的安全资产也被快速抛售变现,导致资产价格全面下跌。
资产价格暴跌导致金融机构资产负债表快速恶化,资不抵债,破产倒闭。2008年金融危机时,美国第四大投行雷曼兄弟破产,第三的美林和第五的贝尔斯登被收购,房地美和房利美受政府托管,还有大量商业银行倒闭或接受救助。
金融体系的巨大冲击将传导并放大至实体经济,经过资产负债表衰退和债务-通缩循环等机制,金融危机最终演变为经济危机。2008年金融危机导致美国陷入1929年“大萧条”以来最严重的经济衰退。美国实际GDP直到2010年底才重新回到危机之前的水平,且直到2018年初才回到潜在GDP的水平。
美国居民部门和金融部门高杠杆引发了2008年金融危机,之后持续去杠杆;而这次极有可能是企业部门高杠杆和股市高估值泡沫引发金融危机,而企业部门去杠杆的危害更甚于居民部门去杠杆。企业是组织经济生产的关键主体,一旦企业部门运转不畅,居民和政府部门都将严重受损,日本“失去的二十年”的一个重要原因就是企业部门陷入了资产负债表衰退。
五、货币大放水vs新基建:国运来了
1、美联储货币大放水,慌不择路
面对疫情大面积扩散和金融市场崩溃,这一次美联储再次祭出了应对2008年国际金融危机的政策组合:“零利率+QE”,短期看是延缓金融危机,长期看是饮鸩止渴。
货币政策作用有限,短期当务之急是防控疫情和恢复生产生活。疫情蔓延引发社会恐慌,对总需求和总供给均造成严重破坏。若疫情无法得到有效防控,再宽松的货币政策,甚至是“直升机撒钱”,也仅仅是避免流动性危机,而无法解决根本问题,有效提振信心和经济。
正确的应对方式是尽快控制疫情,以短期代价换取长期胜利,然后以财政政策为主、货币政策为辅来稳增长。根据中国和新加坡的成功经验,面对疫情大面积爆发扩散,首先要控制疫情和恢复生产生活,提供短期流动性和减税,然后再逐步刺激经济增长和就业。
近年来美国大搞贸易保护、货币大放水,政治被民粹主义绑架,货币被政治绑架,是在走火入魔、自废武功。本来市场经济、民主社会、美国梦、普世价值就像明灯一样在过去一百年指引着人类文明前进的方向,现在美国仍是灯塔,但开始黯淡了。
当前全球经济金融社会脆弱性的根源是过去长期的货币超发和低利率,因此这一次应对要避免饮鸩止渴,以货币政策为辅、财政政策为主。
如果中国能推动以新基建和减税为主的财政政策,扩大开放,建设多层次资本市场,再加上改善收入分配和社会治理,国运来了。
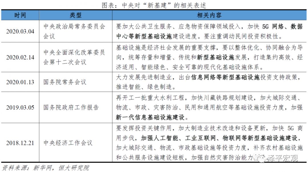
2、怎么对冲疫情和经济下行?其实最简单有效的办法还是“新基建”,短期有助于扩大需求、稳增长、稳就业,长期有助于释放中国经济增长潜力,推动改革创新,改善民生福利。
面对疫情全球大流行、国际金融海啸、中美贸易摩擦、转型升级等重大挑战,我们旗帜鲜明倡导“新基建”(参见《是该启动“新”一轮基建了》等),引发了社会各界大论战,资本市场反响强烈,这是市场和投资者在投票,但也有不少反对声音和误解。总体上这些讨论是客观理性的,推动了认识深化、公共政策形成以及社会进步。
“新基建”有助于惠民生、稳增长、补短板、调结构、促创新,将点亮中国经济的未来,提振各方信心,是应对疫情、经济下行和推动改革创新的最有效办法。正成为朝野共识,中央密集点名,地方纷纷发力,市场普遍响应。
支撑未来20年中国经济社会繁荣发展的“新基建”是5G、人工智能、数据中心、互联网等科技创新领域基础设施,以及教育、医疗、社保等民生消费升级领域基础设施,具有很强的带动效应、放大效应和乘数效应。“新基建”,新未来,新的发展理念。
启动“新”一轮基建,关键在“新”,要用改革创新的方式推动新一轮基础设施建设,不是“四万亿重来”、“重走老路”,导致过剩浪费和“鬼城”现象。
未来“新”一轮基建主要应有五“新”:
一是新的领域。调整投资领域,在补齐铁路、公路、轨道交通等传统基建的基础上大力发展5G、特高压、人工智能、工业互联网、智慧城市、城际高速铁路和城际轨道交通、大数据中心、新能源汽车充电桩、教育、医疗等新型基建。以改革创新稳增长,发展创新型产业,培育新的经济增长点。
二是新的地区。基础设施建设最终是为人口和产业服务的。2019年中国城镇化率为60.6%,而发达国家平均约80%,中国还有很大空间,但城镇化的人口将更多聚集到城市群都市圈。我们预测,到2030年中国城镇化率达71%时,新增2亿城镇人口的80%将集中在19个城市群,60%将在长三角、粤港澳、京津冀等7个城市群。
未来上述地区的轨道交通、城际铁路、教育、医疗、5G等基础设施将面临严重短缺,在上述地区进行适度超前的基础设施建设能够最大化经济社会效益。对人口流入地区,要适当放松地方债务要求,不搞终身追责制,以推进大规模基建;但对人口流出地区,要区别对待,避免因大规模基建造成明显浪费。
三是新的主体。要进一步放开基建领域的市场准入,扩大投资主体,尤其是有一定收益的项目要对民间资本一视同仁。事实上华为、阿里、腾讯等企业已经大力投入新基建。
四是新的方式。基建投资方式上要规范并推动PPP,避免明股实债等,引进私人资本提高效率,拓宽融资来源。
新基建需要新的配套制度变革。新基建大多属于新技术新产业,需要不同于旧基建的财政、金融、产业等配套制度支撑。财政政策方面,研发支出加计扣除,高新技术企业低税率;货币金融政策方面,在低息融资、专项贷款、多层次资本市场、并购、IPO、发债等方面给予支持;产业政策方面,纳入到国家战略和各地经济社会发展规划中。
五是新的内涵。我们认为,除了硬的“新基建”,应该还包括软的“新基建”。近年我国经济社会领域“疫”情频发,先后遭遇2015年股灾、2018年中美贸易摩擦、2019年民营经济离场论、猪价大涨、2020年新冠疫情等重大挑战。在看到我国供给侧结构性改革取得积极成效,经济社会发展趋势向好的同时,也要看到出一些政策一刀切层层加码、误伤民企中小企业、挫伤地方积极性、部分领域改革进程缓慢、民生投入不足、科技创新短板、舆论监督缺位、社会治理无序等问题。暴露出的问题反映了深层次体制机制改革的紧迫性提升。
12、《任泽平:我们正处在全球经济危机的边缘,“新基建”点亮中国经济的未来》,2020年3月10日
11、《新基建、减税,钱从哪来?赤字率该破3就破3!——2020年财政政策建议》,2020年3月9日
10、《任泽平:我为什么旗帜鲜明倡导“新基建”,而不是四万亿重来》,2020年3月6日
9、《任泽平:最简单有效的办法还是启动“新基建”》,2020年3月3日
8、《任泽平:不要放过任何一次危机》,2020年3月2日
7、《全球大瘟疫、金融海啸和新基建》,2020月3月1日
6、《是该启动“新”一轮基建了》,2020年2月28日
5、《遭遇亚洲金融风暴、特大洪水灾害:1999年转危为机改革启示》,2020年2月18日
4、《疫情对中国经济的影响分析与政策建议》,2020年1月31日
3、《大时代——2020年宏观展望》,2020年1月6日
2、《该出手了,财政优于货币:2020年政策建议》,2019年12月6日
Go to "Discover" > "Top Stories" > "Wow"