一些开通融资融券账户的投资者经常会问,我用某支股票或者现金做担保品的话,在符合公司风控指标和集中度要求的情况下,究竟可以“借”到多少钱?这里就涉及到融资融券业务中可充抵保证金证券折算率的问题。
什么是可充抵保证金证券折算率
投资者进行融资融券交易时,需要缴纳一定的保证金。用现金充当保证金,可全额计入保证金金额,但以持有的证券充抵时,则需要根据证券类别,按照不同的折算比例进行相应的折算,这里的折算比例就是可充抵保证金证券折算率。交易所规定了折算率的上限,券商会根据自己的风控要求,在上限范围内进行动态调整。
举个例子:
假设股票A折算率为70%,小湘手中有10万元市值的股票A,经过折算以后就相当于7万元的保证金。可充抵保证金证券折算率会不定期变动。
需要注意的是:
被实施风险警示、暂停上市、进入退市整理期的证券,静态市盈率在300倍以上或者为负数的A股股票,其可充抵保证金证券折算率均会被调整为0。
如果上市公司发布最新年报或者近期股价发生较大的波动,就会影响到静态市盈率,从而造成该股票的折算率的动态调整,进而影响到投资者融资融券账户的可用保证金余额。
通常券商每周最后一个交易日收盘后都会根据静态市盈率动态调整折算率,若您的可用保证金发生重大变化,请提前准备以免影响后续交易计划。
如何查看可充抵保证金证券折算率
1
点击按钮,立即下载百宝湘。
2
百宝湘APP信用交易普通买入、融资买入、普通卖出和卖券还款界面,输入证券代码或名称后,即能显示该可充抵保证金证券的折算率。
左右滑动查看更多
2
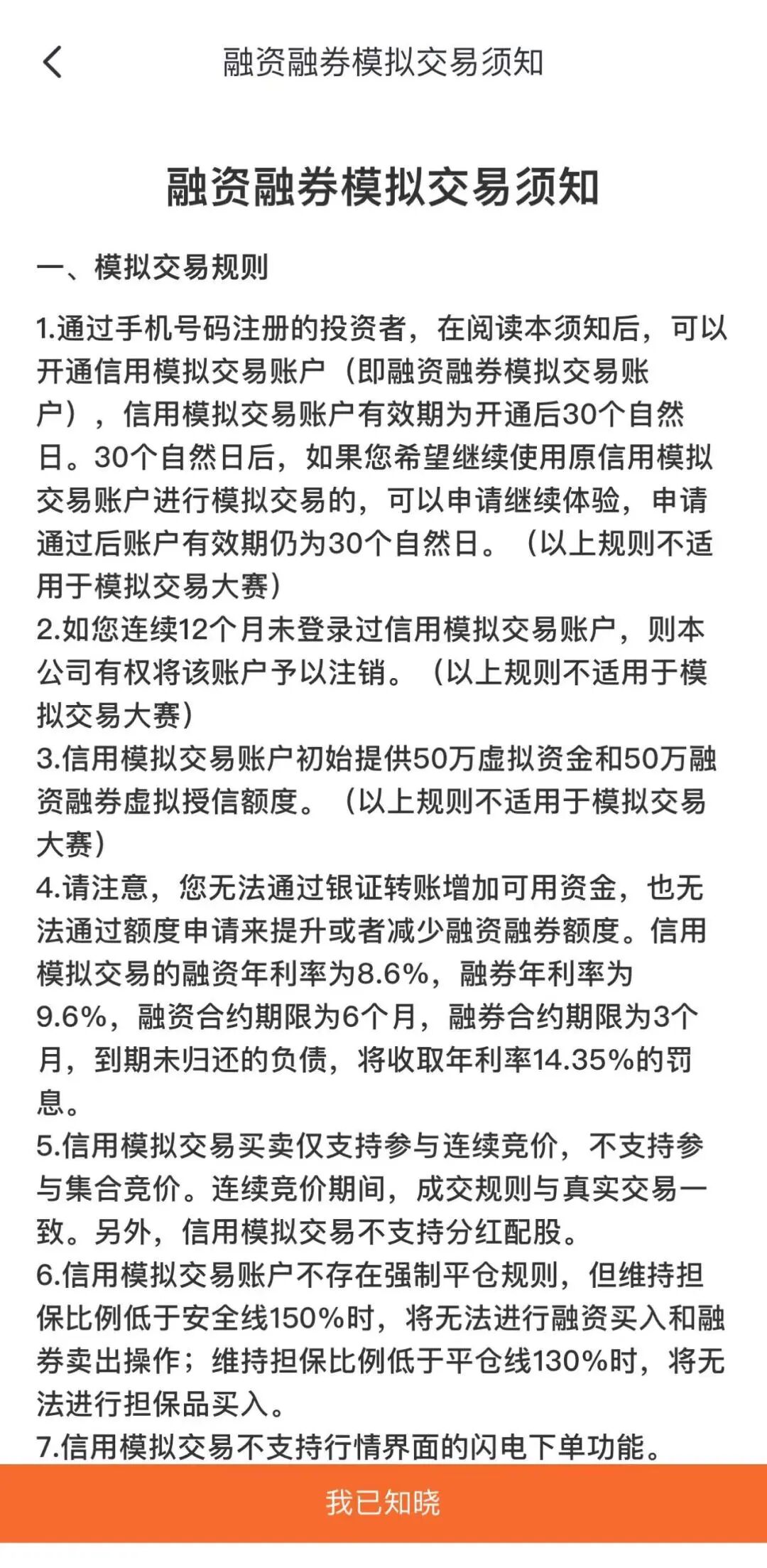
想要进一步熟悉融资融券交易规则的投资者,也可以使用百宝湘APP融资融券模拟交易功能,仅需手机号注册后即可快速体验。
体验路径:打开百宝湘APP-点击“交易-模拟-信用模拟交易”
风险提示及免责声明:本文主要介绍融资融券基本业务规则。鉴于融资融券业务具有财务杠杆放大效应,投资者可能面临投资亏损的风险,包括但不限于市场风险、操作风险、违约风险和平仓风险等。本文仅用于介绍业务规则,不涉及任何投资建议和投资判断,不能作为投资决策的唯一因素,投资者利用融资融券方式进行证券买卖,其盈亏结果及风险责任由投资者自担,与湘财证券无关。
今日玩转百宝湘的内容就到这里啦!
如果您还没有开通湘财账户,
可以点击一键直达。
新客还有专享理财权益哦!
百宝湘,我想对你说!