重磅发布|2018浙江省考考前预测白皮书

2017-12-28 中公教育 中公教育

2018浙江公务员考试群:531548213

回复“省考白皮书”下载省考预测白皮书

点击领取“省考模拟卷

2018浙江公务员考试行测申论重要分析——即被大家所熟知2018浙江省考考前白皮书电子版现可领取啦!同时还有白皮书行测申论划重点视频!文字+视频一起看效果更好!先给大家看下目录及部分内容哦。


一、目录


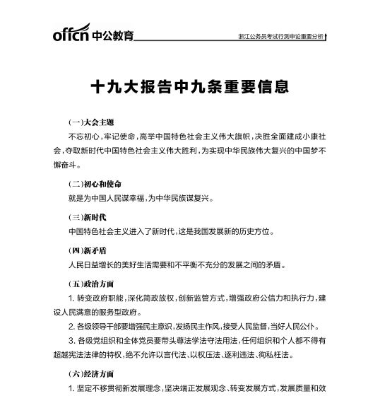
二、十九大重要内容


三、浙江“八八战略”热点


四、划重点视频解析



领取方式


关注微信号

浙江中公教育(zjoffcn)

后台直接回复关键词“省考白皮书

即可下载白皮书,在线预览划重点视频


温馨提示

下载完白皮书的同时,在微信后台回复“省考模拟卷”,即可免费获得一套考前预测模拟卷,测试你的真实水平!

模拟卷答案领取:加QQ群 581991704


—祝点的童鞋都上岸!—

热门资讯

回复 双旦,小米移动电源、海尔电动牙刷等马上领!

回复 课程,咨询公务员考试课程安排!

2018省考报名时间表!

好工作!不限户籍,应往届可报!

2017中国烟草报名,往届大专均可报!

点击

阅读原文

领取更多考前预测资料