三亚发布关于调整滞留自驾旅客港口离岛返程的通告
(通告2022年第125号)
为切实做好我市滞留自驾旅客经海口港口码头离岛工作,根据《海南省新冠肺炎疫情防控指挥部关于滞留海南旅客离岛返程有关事宜的公告》要求,现将有关事项通告如下:
一、阳性感染者、密切接触者和密接的密接、滞留在中高风险区的旅客,暂不返程。
二、根据三亚市疫情防控形势,按照分类施策、分批转运、安全有序、严防外溢的原则,优先安排海棠区、吉阳区、天涯区、崖州区、育才生态区属于无疫区或低风险区的自驾旅客返程。
三、旅客离岛前须入住所属辖区指定的健康管理驿站进行健康监测,严禁跨区域流动。在入住健康管理驿站当天的前7天必须完成5次核酸检测且结果均为阴性。健康监测期间未出现发热、干咳、嗅觉丧失、肌肉酸痛等临床症状的且连续3日核酸检测为阴性的出具健康监测证明。
四、自驾车旅客凭“离琼码”和健康监测证明,由公安部门统一组织从健康管理驿站“点对点”闭环前往海口市新海港返程。
五、中高风险区域,经过疫情防控降为低风险区后,按照上述规定执行。
六、游客通过海南健康码预约健康管理驿站,首先申请离琼,通过后预约健康管理驿站。经过大数据审核后形成可入住名单分批发给各健康管理驿站联系游客入住。
集中健康管理期间,费用自理。离岛旅客在离岛返程过程中,要全程按要求做好个人防护,回到目的地后,第一时间向当地疫情防控部门报告,严格遵守属地防控要求。
旅客申请入住健康管理驿站请联系:
海棠区:蒲乐晗13807501765
吉阳区:林亭含18117700521
天涯区:林政良13098941818、15501750187
崖州区:杨光熙19946628357
育才区:马晓钐15108949766
市旅文局:占怡璇15308998691、15308998932
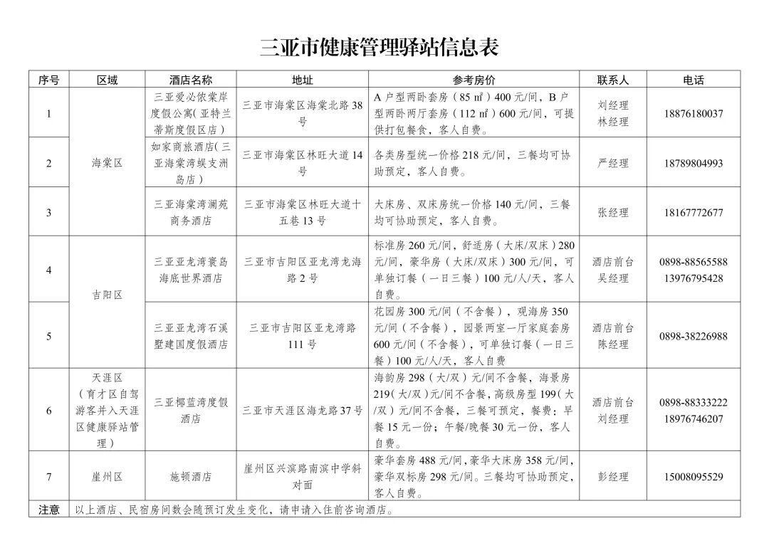
附件:三亚市健康管理驿站信息表
三亚市新型冠状病毒肺炎
疫情防控工作指挥部
2022年8月31日
点击查看图片
点分享
点收藏
点点赞
点在看