新能源汽车产业的快速发展,依赖于相关人才的储备,企业的竞争就是人才的竞争。有行业人士表示,随着新能源汽车行业快速发展,或将产生大量与新能源汽车相关的人才需求,特别是对三电技术人才的需求。小编在中华英才网、赶集网、58同城等网络平台上看到,新能源汽车行业招聘职位较多,并且薪资普遍较高。据某企业招聘负责人介绍,目前我国新能源汽车人才约17万,预计到2020年人才需求在85万人左右,届时将面临68万人左右的缺口。新能源汽车行业前景可期,势必将造就一批热门就业岗位。
由新能源汽车衍生而来的新能源汽车研发工程师相关的职业,也站在了前所未有的风口之上。许多新人和传统行业转型从业者试图成为一名新能源汽车的新兴从业者,然而岗位要求的技能和知识往往使得大多数人望而却步。未成体系的课程资源,庞杂纷乱的网络知识库都让人无法快速学习并成长为一名合格的新能源汽车研发工程师。
在新能源汽车行业中存在许多岗位,如果你是一名新能源汽车电子电气架构工程师,那么你必须能够制定系统及电子电气架构解决方案以及开放标准,可以独立分析电子电气系统架构需求、功能安全,制定电子电气产品的调试、测试、验证计划及功能架构开发。这些工作内容往往需要大量的项目实操经验能顺利完成。然而,目前多数企业和培训机构并没有完善的体系对这些工作内容进行系统的培训。想要成为一名新能源汽车行业的从业者,想要培养一批合格的新员工成为许多从业者和企业的心病。
为了解决这一问题,汽车学堂跟踪了多年的行业变迁和发展,综合分析新能源汽车行业及职业需求,邀请国内众多名师参与计了新能源汽车研发工程师这套专门针对新入职人员及转岗人员的课程。在课程中,我们将围绕新能源汽车工程师相关岗位的职责需求,制定各种应用场景的开发案例,通过大量的实例学习和操作,为学员积累经验。众多资深专家学者和一线研发工程师亲自带你掌握企业岗位所需的能力。
在新能源汽车电子电气架构、动力电池、电池建模、AUTOSAR汽车开放系统架构、MATLAB/Simulink应用等方面采用大量落地实操教学,让你在16周内快速积累丰富经验,并顺利跨入新能源汽车的研发序列。新能源汽车研发工程师制作伊始便获得业内大量的关注,众多车企和想要转型成为新能源汽车研发工程师的从业者,早早的了解课程并预约了学习位置。
如果你是一名新能源汽车行业的新人,想要快速融入行业;如果你是一名传统汽车从业者,想要转行进入新能源汽车。如果你已经是新能源汽车行业从业者,想开阔自己的眼界提高技能,那么我们的课程可以帮你实现梦想。
汽车学堂特邀请清华大学等一线研发老师,推出一系列新能源汽车及智能网联汽车相关课程,助你一臂之力!
1、原价3980元课程,现在只需要2980元,名额有仅限前10名
2、课程结束考核合格,将颁发专业机构结业证书
3、新能源汽车研发工程师岗位课程的优惠
4、智能汽车研发工程师岗位课程的优惠名额
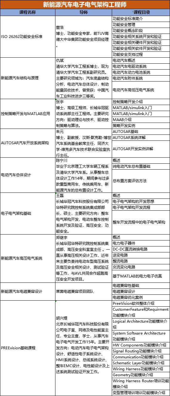
新能源汽车电子电气架构方向共9门课程,分别是:电子电气架构基础、新能源汽车电力电子技术、电动汽车总布置、电磁兼容原理分析与设计技术、PREEvision/CAPITAL基础。
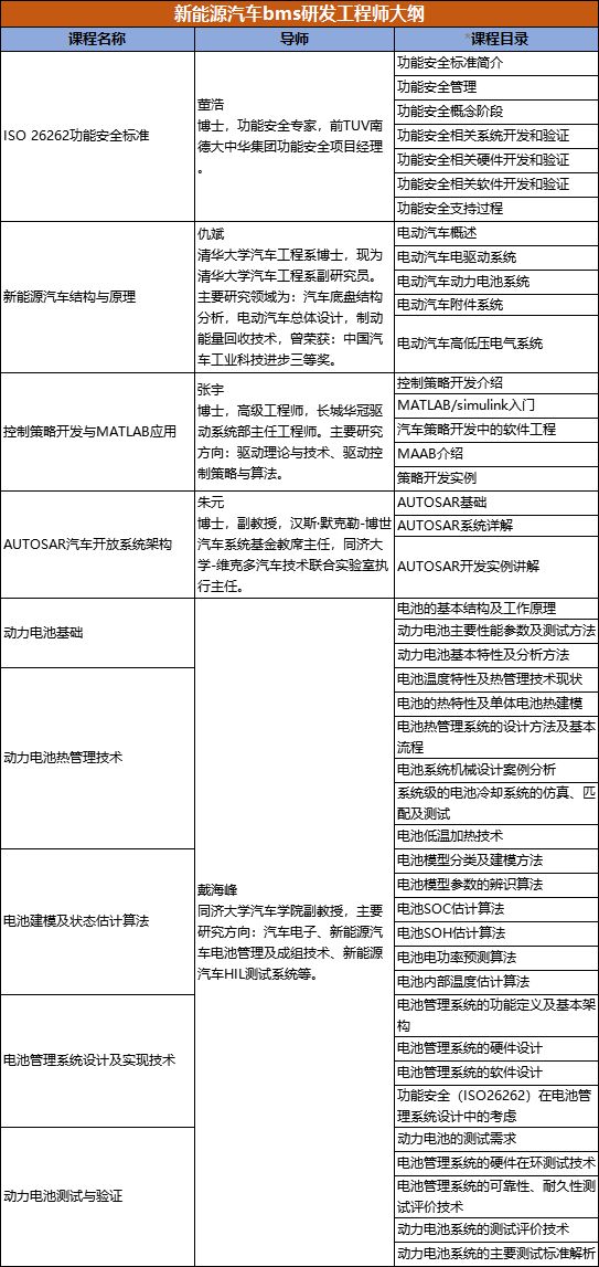
新能源汽车bms方向共9门课程,分别是:动力电池基础、动力电池建模及状态估计算法、动力电池热管理技术、动力电池管理系统设计及实现技术、动力电池测试与验证。
课程项目是由课程相关老师设计的和课程相关的落地实操项目。这些项目将由资深专家和老师“手把手”教授给学员,让学员快速积累行业经验。并且学员结业后公司均推荐就业哦!
1、原价3980元课程,现在只需要2980元,名额有仅限前10名
2、课程结束考核合格,将颁发专业机构结业证书
3、新能源汽车研发工程师岗位课程的优惠
4、智能汽车研发工程师岗位课程的优惠名额