随着汽车电子里面智能传感器和域控制器的发展,几个月前领导问,你们能否把BMS变成手机那么小。这个问题其实很有挑战性,我们要回答几个部分。
1)我们把BMS变小的驱动力在哪里?其实电池系统里面不缺空间,但是如果能把电池采集、发送的芯片做成非常小,整个布置和使用就会很方便。
2)我们把BMS变小的方法在哪里?
在AEC的WORK SHOP里面,也谈到了未来的发展KNOWN GOOD DIE / MULTI-CHIP MODULE
在汽车电子里面,如QFN、iBGA和陶瓷封装等技术,在主要的几个领域里面用的都不少。
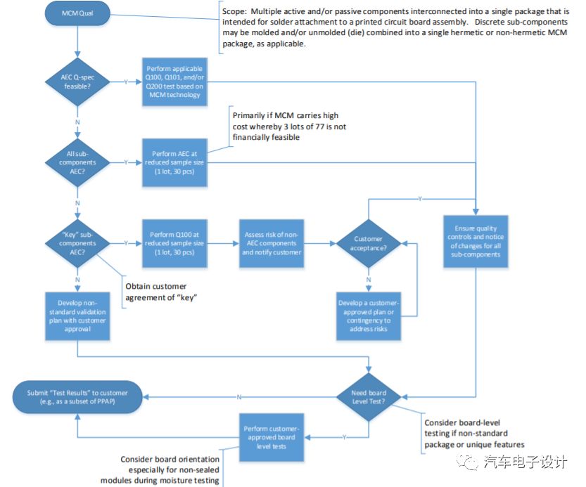
备注:在AEC里面涉及不同类型多模块封装,主要面向汽车电子芯片的整合,多模块技术
Multi-Chip Modules:Multiple die assembled to provide certain performance
Some Examples: Logic + sensor Logic + memory A to D chip + logic Active + passive Passive + discrete
Module Definition = a number of electronic components – integrated circuits / passives / discretes - enclosed in a single module (package) that performs an electronic function.
范围
Systems in package (SiP)
Package on Package supplied as a component
Modules that are soldered onto a board
这个问题最为典型的是在MEMS领域,比如TPMS、电源模块、计算模块
TPMS的压力芯片
气囊里的加速度计
开关电源模块
通信模块
变速箱基于基板的控制器
在电池领域里面,如果未来我们把测量电压的芯片分成覆盖几个电压和几个通道的,在现在的芯片基础上再Package辅助的电路进行,采集400/800V高压芯片化,未来可能真的就是除了防护以外单芯片化了,如果我们进一步把BMS和域控制器融合,整个原有的一套电池管理系统里面的功能就被有限的单元所代替。这个趋势在功率电子一体化方面,可能速度要更快一些,好多功率电子的部件共用了部件,共用了控制单元,计算方面也会进一步集中化。
备注:可能在这个领域里面,面向标准化的储能Pack,可能更快一些形成测量电压、温度和其他热失控特征的单芯片的解决方案,然后扩展到车上
小结:下个阶段合并多个控制器的过程中,重复计算的部分要合并,一些标准化的模块可能进一步封装成更小和更集成化的单元,是下一步简化设计和降低成本的方向,板级的集成技术和封装技术比还是存在劣势的