电池系统FTA
NHTSA陆续发布了之前美国车企做的有关电池安全的一些文件,这份7月份发布的报告《Ford Safety Performance Of Rechargeable Energy Storage Systems》是针对福特第一代电动Focus来做的,报告比较长,今天摘录一下里面的FTA
报告封面
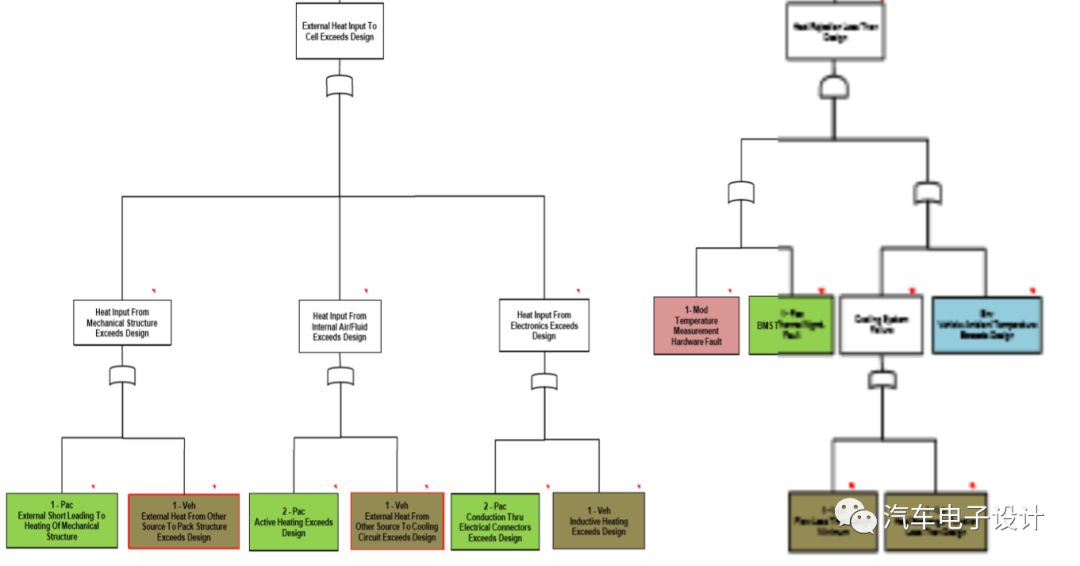
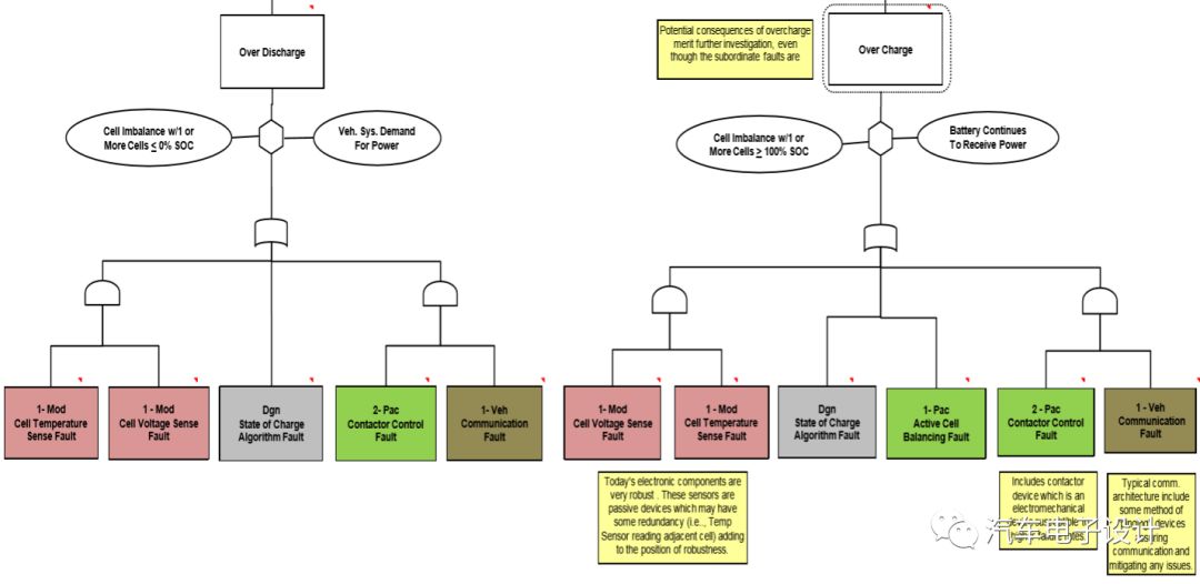
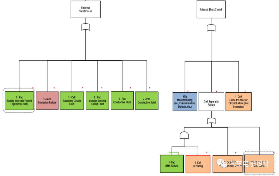
这份报告主要在电池系统中定义主要的故障事件并进行进行故障树分析(FTA),并识别出挤压,过充和短路三种主要故障机制,提供了故障的失效模式
电池系统故障树
FTA分析范围
这个分析过程主要关注点在于:
与锂电池化学成分直接相关的故障
考虑范围包括车辆乘员和事故相关的急救人员
不是限制于特定的设计
考虑新产品的安全性能符合NHTSA FMVSS测试。 BMS包括所有相关组件(例如,温度传感器,高压接触器)
包含已识别但未扩大的制造缺陷
面向的是已经通过DV(设计验证)的产品
可靠性和概率不需要量化
编辑错误这段请忽略:"是PHEV和BEV在上海的变化,之前PHEV对比BEV的优势是非常明显的,个人消费者的偏好主导着这个市场。但是随着BEV的续航里程增加到400公里甚至500公里,BEV和PHEV的上牌数就比较接近了"
FTA总体概览
具体的展开如下
Mechnical
Chemical
Electrical
到这里是整个的重点,所有电动汽车的发展瓶颈,都是从电芯层面释放出来热量
Thermal
这里分为外力和内部压力上升
内部压力上升往下细分为短路
过充和过放
内短路和外短路
阻性加热
外部热量和内热
不同层级
从电池FTA来分成High、Median和Low三种,其中严重的事件在不同的层级分为三层,和我们的认知时完全一样的,主要包括
Higher Priority Cell Level Events
Internal short circuit resulting from a cell separator failure caused by a Cell Crush
Higher Priority Pack Level Events
Chemical event involving a pack breach interior to the passenger department caused by a mechanically induced failure. This would be a pack containment failure due to crash
Chemical event involving a pack breach interior to the passenger department caused by a thermally induced failure. This would be a Pack containment failure due to high temperatures, not fire
Mechanical event caused by a pack structure failure, a failure of the structure due to crash
External short circuit caused by battery internal conductors being forced together in a crush event by mechanical forces on a pack
External short circuit caused by conductive fluid allowing a short circuit across cells
Higher Priority Vehicle Level Events
Ignition of the vehicle from a source outside of the pack capable of igniting a combustible mixture
这份报告里面有大量的实验环节,都是基于挤压、过充和短路实验三种不同的形式来验证以上的故障发生时,整体的情况,我需要点时间把报告里面的内容归类和整理
故障、候选要素和变量
在有经费支持的条件下,做了挺多的实验
测试的层级
这份报告从FTA入手,把基于电池的热事件为抓手,从电芯层面的问题来分析随之的问题严重性,再和实验DOE入手,之前在SAE介绍这个项目的时候就觉得很有价值。再找到原文以后,先写一篇摘要,等把报告的实验结果梳理完,我再写续篇,各位读者也可以阅读原文。