刚刚,上市公司原董事长、总经理被立案侦查
武卫红
中国证券报
中国证券报
Weixin ID
xhszzb
About Feature
《中国证券报》是新华通讯社主办的全国性证券专业日报,是中国证监会指定的上市公司信息披露媒体。
Posted on
收录于合集
天天财经独家,速
关
注
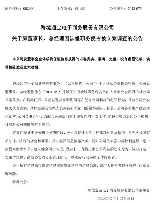
12月2日晚,跨境通发布公告称,近日公司从公安机关获悉,公司原董事长、总经理徐佳东因涉嫌职务侵占已由太原市公安局万柏林分局立案侦查。
公告还表示,目前公司各项生产经营活动正常,公司董事会将全力配合有关部门对上述案件的审查工作,尽最大努力追回公司损失,目前对公司的影响暂不确定。
图片来源:公司公告
涉嫌职务侵占被立案侦查
公告称,徐佳东于2021年5月卸任,在其卸任后,公司发现其在职期间存在侵害公司利益的犯罪行为,目前已经公安机关侦查查实,具体金额及涉案人员尚待有关部门的最终确认。
公司还表示,该案件现处于公安机关侦查阶段,公司将持续关注上述事项的进展情况,并严格按照有关法律、法规的规定和要求,及时履行信息披露义务,同时公司已加强内部控制建设,进一步提高治理水平,建立健全问责制度,坚决打击有损上市公司利益的违法行为,努力打造一支廉洁自律、高效务实的专业管理团队,以实际行动回报全体投资者。
公开资料显示,徐佳东于1977年出生,毕业于美国加州大学戴维斯分校,获博士学位。2008年创建环球易购,是国内最早一批跨境电商平台。2014年11月后,徐佳东进入跨境通工作。2018年11月至2021年5月,徐佳东担任跨境通董事长兼总经理。2021年5月,徐佳东辞去董事长、总经理一职。
股价暴跌超九成
12月2日,跨境通收盘上涨2.33%,收报3.96元,最新市值61.7亿元。资料显示,跨境通前身是创立于1995年的百圆裤业,主要经营服装零售业务,2011年在深交所上市。上市后,公司一路高歌猛进,2014年斥资10亿元收购环球易购,正式进军跨境电商。在最辉煌的时候,公司营业收入高达200多亿元,市值一度飙升至350多亿元,被称作“跨境电商第一股”。
图片来源:Wind
但2020年公司业绩突然爆雷,当年亏损高达33.74亿元。此后,公司股价一路暴跌,从2017年24.68元最高点持续下滑,去年年中跌至1.78元最低,累计跌幅超9成。今年以来,公司股价走势稳定,至今累计上涨约26.5%。今年9月底,公司成功摘帽,股价也走出一波反弹行情。
今年前三季度,跨境通实现营业收入51.11亿元,同比下降27.32%,归属于上市公司股东的净利润为1031.94万元,同比下降97.92%。
持续减持股票
公告显示,自去年辞职后,徐佳东持续减持股票,持股比例不断下滑。12月1日,跨境通公告,持股6.77%的第三大股东徐佳东因涉及股权质押等债务纠纷,其个人名下股份存在被动减持的风险,自本公告披露之日起十五个交易日后的三个月内以集中竞价方式减持本公司股份不超过1558.04万股,占公司总股本比例1.00%。
资料显示,今年6月23日至9月22日,徐佳东合计减持股份1703.32万股,减持比例为1.09%。截至10月底,徐佳东持股比例为7.27%,为跨境通第三大股东。
编辑:郑雅烁
推荐阅读
➤
多地公共交通取消核酸查验!600亿大白马盘中跌停,原因找到了;这家公司实控人逝世
➤
账户开立持续火热!个人养老金产品“货架”有待更新
➤
看好债市,超配A股,看涨原油!顶级海外大行2023投资策略请收藏!
➤
广期所首批期货期权品种揭晓!全球首个工业硅期货来了
戳!
预览时标签不可点
Scan to Follow
Got It
Scan with Weixin to
use this Mini Program
Cancel
Allow
Cancel
Allow
:
,
.
Video
Mini Program
Like
,轻点两下取消赞
Wow
,轻点两下取消在看