The following article is from 储能科学与技术 Author 陈海生等
中文核心、科技核心和cscd核心期刊,化学工业出版社和中国化工学会主办,主编黄学杰研究员。投稿及下载官网:http://esst.cip.com.cn/CN/2095-4239/home.shtml;欢迎给公众号投稿
作者:陈海生1 李泓2 马文涛3 徐玉杰1 王志峰4 陈满5 胡东旭1,6 李先锋7 唐西胜4 胡勇胜2 马衍伟4 蒋凯8 钱昊9 王青松10 王亮1 张新敬1王星1徐德厚11 周学志1 刘为12 吴贤章13汪东林14 和庆钢15 马紫峰16 陆雅翔2 张雪松4 李泉2 索鎏敏2 郭欢1 俞振华12 梅文昕10 秦鹏10
单位:1. 中国科学院工程热物理研究所,北京 100190;2. 中国科学院物理研究所,北京 100190;3. 中国科学院重大科技任务局,北京 100864;4. 中国科学院电工研究所,北京 100190;5. 南方 电网调峰调频发电有限公司,广东 广州 510623;6. 中国科学院大学,北京 100049;7. 中国科学院大连化学物理研究所,辽宁 大连 116023;8. 华中科技大学,湖北 武汉 430074;9. 北京海博思创科技股份有限公司,北京 100094;10. 中国科学技术大学火灾科学国家重点实验室,安徽 合肥 230026;11. 国家能源大规模物理储能技术研发中心,贵州 毕节 551712;12. 中关村储能 产业与技术联盟,北京 100190;13. 浙江南都电源动力股份有限公司,浙江 临安 310030;14. 阳光电源股份有限公司,安徽 合肥 230088;15. 浙江大学化学工程与生物工程学院,浙江 杭州 310027 ;16. 上海交通大学,上海 200240)
引用本文: 陈海生,李泓,马文涛等.2021年中国储能技术研究进展[J].储能科学与技术,2022,11(03):1052-1076.
DOI:10.19799/j.cnki.2095-4239.2022.0105
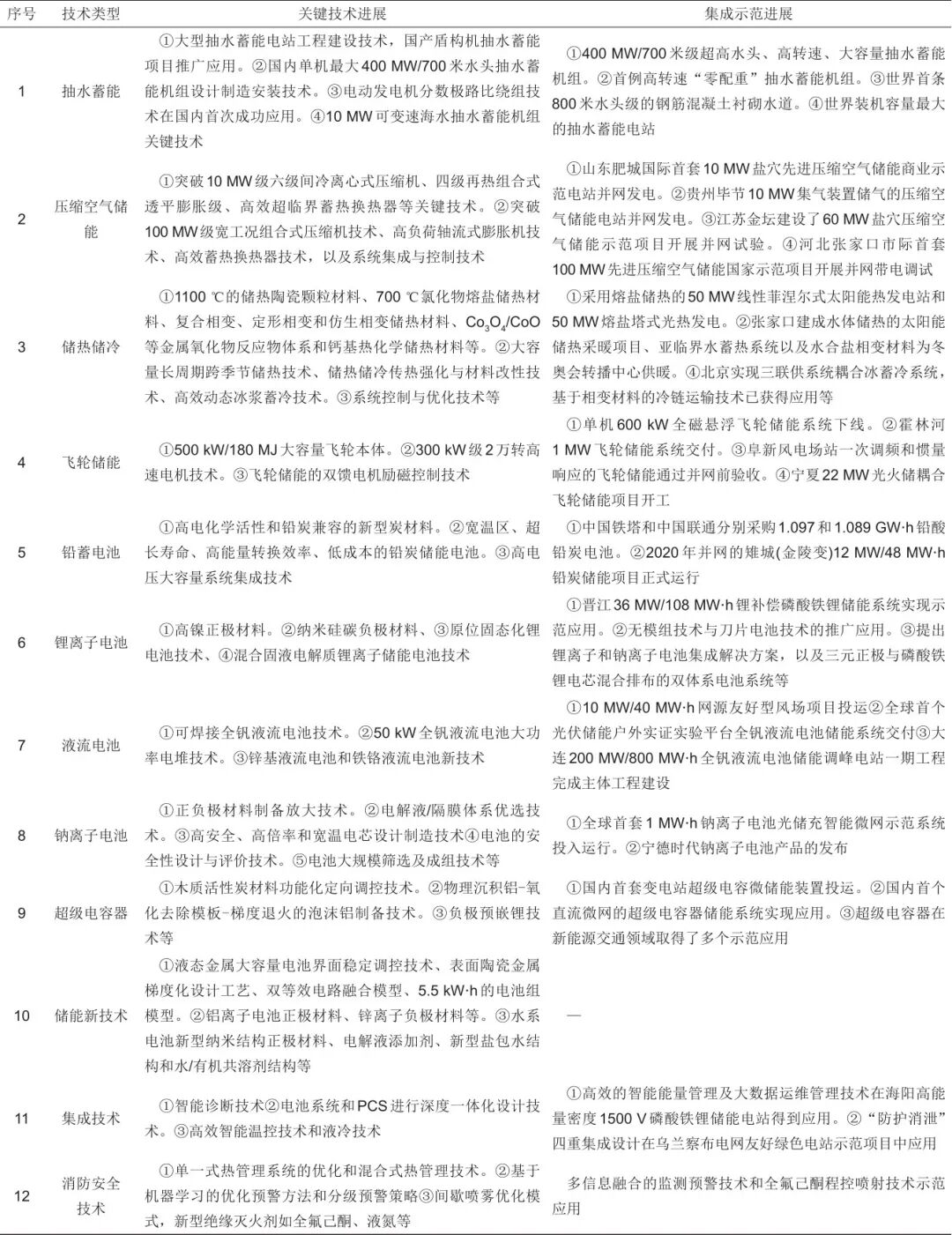
表1 2021年中国储能技术与示范进展
第十一届储能国际峰会暨展览会
双碳目标下,储能产业呈现全面井喷之势,ESIE2022汇聚200多家储能一线品牌,展览面积突破40000平米,开设了5个展馆。同期举办超过30+场主题论坛和特色活动,200个新品发布,300+行业权威专家精彩演讲。预计将有10万人次来自政府机构、监管单位、科研院所、电网公司、发电集团、系统集成商、储能设备厂商、能源服务商等行业同仁齐聚,共同聆听产业前沿之声,共探产业发展之势,是2022年不容错过的储能产业盛宴。
2022年3月31日前报名参会
联盟会员享7折优惠
非会员享8折优惠
扫描下方二维码,登记报名信息
【咨询热线】010-65667066
任女士 18713515424