回顾2022年,华东师大落实立德树人根本任务,以促进学生全面而个性的发展为目标,落实落细《卓越育人纲要》和《通识课程纲要》,有效推动本科人才培养全面转型,在探索新发展阶段高等教育卓越育人新范式、全面构建德智体美劳教育体系、加强一流专业和一流课程建设、提升双创育人质量、推进跨国跨校合作交流、创新教师教育工作、迎接教育部本科教育教学审核评估、培育标志性教学成果等方面取得了一系列显著进展。
01
探索新发展阶段
高等教育卓越育人新范式
2022年4月,学校以“聚焦、交叉、颠覆、进步”为策略,以卓越学术融合卓越育人,打造卓越学术、卓越育人改革试验特区——卓越学院。覆盖10个拔尖计划2.0基地(含强基计划)、3个一流学科、8个文理科国家级基地,鼓励其他改革实验班、优质科研平台加盟,形成“10+3+8+X”的工作布局。
成立两类咨询专家委员会,在全球范围内选聘卓越师资,打造人才培养高质量提升顶尖智库。卓越育人咨询专家委员会目前已邀请27位专家,其中12位为中国科学院、工程院院士、南非皇家科学院院士,13位专家拥有校长、党委书记任职经历。
华东师大卓越学院架构
营造卓越文化氛围。启动卓越讲坛,实施拔尖基地轮值制度,本年度组织讲坛40余场,直播期间观看人次超10万人次。
立项2022年度拔尖学生科研能力提升计划项目和未来领军英才卓越学术计划项目30项,获教育部第二届基础学科拔尖学生培养计划2.0“提问与猜想”活动特等奖1项、展示奖1项,推荐申报2022年度基础学科拔尖学生培养计划2.0研究课题10项。
探索拔尖学生长周期培养。在数学、物理两个学科试点开展中学生英才计划,遴选20名优秀中学生开展进校培养。
交叉协作打造育人共同体。与中国科学院自然科学史研究所、上海社会科学院国际问题研究所等顶尖科研机构新签订人才培养战略合作协议。
02
全面构建德智体美劳教育体系
确定本科以标准规范为重点、研究生以卓越学术为追求,课程思政螺旋上升的一体化工作思路,本研共同立项支持58个课程思政示范学科专业。
强化课程思政研究-实践双循环。39个项目获得上海市课程思政示范项目,分别为1个中心获批上海课程思政教学研究示范中心,18门课程获批上海市课程思政示范课程,7位教师获批上海市课程思政教学名师,13个教学团队获批上海市课程思政示范团队。
支持建设3个课程思政教学研究分中心,承办首届上海市课程思政教学设计展示活动人文艺术组赛事组织,新出版1本课程思政教学指南、1本课程思政教学案例集,2本“四史”教学读本。
着力构建“体验—认知—志趣—创造”的体美劳教育体系。研制出台《华东师范大学本科生体质健康测试工作实施办法》,体质健康测试覆盖本科生大学四年。构建面向人人的课堂教学和艺术实践活动相结合的公共艺术课程体系,将公共艺术课程纳入各专业本科人才培养方案。推动以双创为导向的劳动教育,启动劳动与创造课程和创新创业学分转换工作。
新增美育通识精品课程8门,劳动教育精品课程7门,体美劳教育教学改革研究与实践项目23项,美育和劳动教育实践基地建设项目9项。
主办3期艺术系列空中讲堂30场高水平艺术讲座,累计27万余人次相约云端。
03
推动专业建设内涵式发展
强化招生-培养-就业联动机制,开展专业动态调整工作,优化专业结构布局,突出专业办学特色和质量。
新增20个专业入选国家级一流本科专业建设点,总数达58个,覆盖80%的招生专业。
创设首批9个微专业建设项目,以“微”知著,提升学生跨学科交叉融合能力。
新增3个上海市普通高等学校双学士学位复合型人才培养项目,总项目数量10个,为学生全面而个性的发展提供更多选择。
2个师范类专业接受教育部质量评估中心师范类专业认证专家组进校考查,贯彻持续改进的认证理念。
获批教育部产学合作协同育人项目第一批13项,分三批次入选教育部虚拟教研室建设试点7项,积极推动第二批市级集成电路重点产业学院申报,加快教育教学改革步伐。
04
持续加强本科课程建设
努力克服疫情带来的重重困难,全力保障教学运行平稳开展。本年度开课7222门次,生均课程达0.48门次,教授独立主讲课程为1079门次,开放跨专业跨院系选修课程达3424门次,开展学业指导活动75场。
建设本科教学数据常态化监测平台,本科教学督导累计听课1300余门次,学校、学部、院系领导听课共计992学时。举办各类研修活动超过40场,300余人次教师参加研修。
成立通识教育委员会,聘请6位国内通识教育领域知名专家学者担任顾问,由61位校内各学科骨干教师担任委员,加强通识教育顶层设计。
117门课程被国家高等教育智慧平台收录;入选上海高校市级重点课程建设项目29门;校级立项通识教育课程33门,虚拟仿真实验教学课程13门,在线开放课程建设项目9门、全英语教学课程建设项目14门、大夏学堂优质示范课程建设项目24门。
整合Blackboard、超星泛雅、水杉在线、精品课程共享平台、师范生一平五端平台,打造课程中心,获教育部网络学习空间应用优秀学校荣誉。
召开本科教材规划和建设研讨会,深度研讨学校教材工作发展。优化校院教材审查机制,实现教材选用电子化。立项5个校教材研究与建设基地、校精品教材基金建设项目教材32本,6本教材获得华东师范大学出版社资助。
华东师大教材研究院架构
05
提升双创育人质量
认定本科生创新创业训练培育项目665项,其中国家级项目164项、上海市级项目158项、校级项目315项。举办第八届华东师大本科生创新创业学术论坛暨拔尖学生科研能力提升计划项目,参与面覆盖全校各院系。2篇学术论文和1个创业项目入选第十五届全国大学生创新创业年会。
修订本科生学科竞赛管理办法,发布本科生重要学科竞赛活动清单。本科生共获国家级及以上奖项421项,省部级奖项523项,获奖学生1627人次。
2022年度取得了本科生获第十三届中国大学生物理学术竞赛特等奖(连续2年)、上海市TI杯大学生电子设计竞赛最高奖项“TI杯”(上海唯一)、全国大学生GIS应用技能大赛特等奖(连续3年)、全国大学生信息安全竞赛作品赛全国一等奖(首次)等突破性成绩。
06
推动跨国(境)跨校交流
建立境内外联动机制,落实疫情期间在外交流生学业保障与日报,简化优化派出办理手续,做好行前学业指导,提供及时有效的个性化精准服务,为学生平安交流筑牢防线。
全年共开设195个面向本科生的境外交流学习项目。423人次本科生参与了美国加州大学伯克利分校、英国曼彻斯特大学、德国汉堡大学等59所我校合作高校举办的各类交流学习项目;132名本科生在美国、法国、俄罗斯等15个国家和地区的41所高校交流学习。
07
创新教师教育工作
坚持中心全面开放,提升师范生教学技能。依托“一平五端”顺利支持了2019级889名师范生的技能实习、见习和实习。接受学生自主预约微格教室开展教学训练1495人次,录制视频4324个。
在华二附属初中等7所学校开设78门次拓展课,课程全部由师范生自主开发并在中学实践。组织40余名师范生开发17门线上微课并通过中学在线教学平台开放给中学生学习。
优师计划师范生最重要的5个维度的素质能力入手,采取对应的5个方面的育人举措
举办“首届跨学科课程设计大赛”,推广师范生跨学科教学设计能力实训体系;尝试AI+学科融合创新实训营,探索师范生人工智能教育课程建设;成立科学教育研究与教学中心,探索全人培养的路径与方法;推进卓越师范生培养提质计划,提升师范生教学实践能力。
承担教育部青年教师融合式教学进修等项目,推广辐射本校优质课程资源。遴选并开放共享了7门课程,共有学员647位,涉及23个省份,360所高校;在智慧树“东课西行”中开放共享《人文地理学》等5门课程;通过师范教育协同提质计划开放9门课程给中西部师范院校师生观摩。
08
迎接教育部本科教育教学审核评估
研制发布学校审核评估工作方案,召开新一轮本科教育教学审核评估工作启动会,统一思想认识,明确工作任务,对审核评估工作进行深入广泛的动员。
在组织协调方面,成立由审核评估领导小组、审核评估工作办公室、各院系部处专项组三级组织组成的工作体系。
在自评报告撰写方面,由各牵头部门负责,责任与支撑单位协助,教务处统筹汇总内容,召开3场自评报告修改研讨会和1场审核评估部门推进会,目前已统筹形成自评报告初稿。
在教学档案检查方面,各学部、院系完成近三年教学档案资料的收集整理和自查整改工作,本科教学督导组、院系教学委员分批分组对各单位试卷、课程大纲、毕业论文、培养方案开展抽查。
在宣传动员方面,搭建、维护审核评估专题网站,在网站和教务处公众号上陆续推出”审核评估院系卓越育人巡礼”专题,宣传推广院系教育教学改革典型经验案例。
本科教育教学审核评估网上线运行
09
培育标志性教学成果
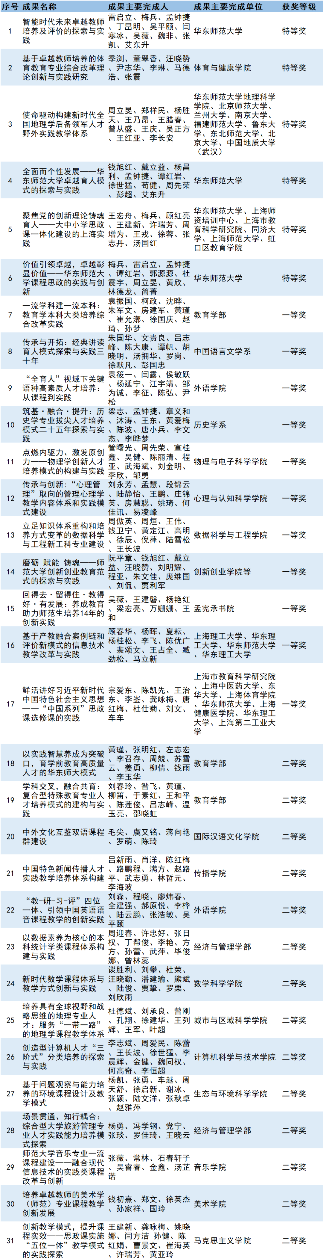
教学成果奖新突破。71项教学成果荣获2022年上海市优秀教学成果奖,获奖总数、特等奖和一等奖获奖数均位居上海高校第一。21项教学成果被上海市教委推荐参评2022年国家级教学成果奖。
教师育人能力凸显。1位教师入选国家级教学人才;4位荣获宝钢优秀教师奖;2位荣获霍英东教育基金会第18届高等院校教育教学奖;6位荣获能达奖教金;5位荣获上海市教育发展基金会申万宏源奖教金;7位荣获“学生心目中最优秀教师奖”;15位荣获校本科教学优秀奖等。
斩获2021年全国普通高等学校音乐教育专业教师基本功展示国家级个人全能奖二等奖1项、国家“专业技能”展示单项奖1项;第五届上海高校青年教师教学竞赛6项,其中特等奖1项;第二届上海市高校教师教学创新大赛一等奖2项、二等奖1项等。
2023年
向着卓越的目标踔厉奋发,勇毅前行
加快建设扎根中国大地的世界一流大学!
@华东师大本科生,你的老师获奖了!
一二三!华东师大让“00后”主讲
华东师大新年月历壁纸,青春来了
海外优青,就选华东师大!
吃药顺序图靠谱吗?华东师大医学博士生小Q告诉你