关于《中华人民共和国公司法(修订草案)》的说明
一、关于公司法修改的必要性
公司是最重要的市场主体,公司法是社会主义市场经济制度的基础性法律。我国现行公司法于1993年制定,1999年、2004年对个别条款进行了修改,2005年进行了全面修订,2013年、2018年又对公司资本制度相关问题作了两次重要修改。公司法的制定和修改,与我国社会主义市场经济体制的建立和完善密切相关,颁布实施近30年来,对于建立健全现代企业制度,促进社会主义市场经济持续健康发展,发挥了重要作用。
党的十八大以来,以习近平同志为核心的党中央统筹推进“五位一体”总体布局,协调推进“四个全面”战略布局,在深化国有企业改革、优化营商环境、加强产权保护、促进资本市场健康发展等方面作出重大决策部署,推动公司制度和实践进一步完善发展,公司注册登记数量由2013年的1033万家增加到3800万家,同时对公司法修改提出一系列任务要求。
第一,修改公司法,是深化国有企业改革、完善中国特色现代企业制度的需要。习近平总书记强调,坚持党对国有企业的领导是重大政治原则,必须一以贯之;建立现代企业制度是国有企业的改革方向,也必须一以贯之。党的十八届三中全会决定提出,推动国有企业完善现代企业制度;健全协调运转、有效制衡的公司法人治理结构。党的十九届三中全会决定提出,将国有重点大型企业监事会职责划入审计署,不再设立国有重点大型企业监事会。党的十九届四中全会决定提出,要深化国有企业改革,完善中国特色现代企业制度;增强国有经济竞争力、创新力、控制力、影响力和抗风险能力。党中央、国务院《关于深化国有企业改革的指导意见》等对推进国有企业改革发展作出具体部署。修改公司法,贯彻落实党中央关于深化国有企业改革决策部署,是巩固深化国有企业治理改革成果,完善中国特色现代企业制度,促进国有经济高质量发展的必然要求。
第二,修改公司法,是持续优化营商环境、激发市场创新活力的需要。法治是最好的营商环境。党的十八大以来,党中央、国务院深入推进简政放权、放管结合、优化服务,持续改善营商环境。修改公司法,为方便公司设立、退出提供制度保障,为便利公司融资投资、优化治理机制提供更为丰富的制度性选择,降低公司运行成本,是推动打造市场化、法治化、国际化营商环境,更好激发市场创新动能和活力的客观需要。
第三,修改公司法,是完善产权保护制度、依法加强产权保护的需要。党的十八届四中全会决定提出,健全以公平为核心原则的产权保护制度,加强对各种所有制经济组织和自然人财产权的保护。党的十八届五中全会决定提出,推进产权保护法治化,依法保护各种所有制经济权益。党的十九大把“两个毫不动摇”写入新时代坚持和发展中国特色社会主义的基本方略。修改公司法,健全以企业组织形式和出资人承担责任方式为主的市场主体法律制度,规范公司的组织和行为,完善公司设立、运营、退出各环节相关当事人责任,切实维护公司、股东、债权人的合法权益,是完善产权保护制度、加强产权平等保护的重要内容。
第四,修改公司法,是健全资本市场基础性制度、促进资本市场健康发展的需要。习近平总书记强调,加快资本市场改革,尽快形成融资功能完备、基础制度扎实、市场监管有效、投资者合法权益得到充分保护的多层次市场体系。修改公司法,完善公司资本、公司治理等基础性制度,加强对投资者特别是中小投资者合法权益的保护,是促进资本市场健康发展、有效服务实体经济的重要举措。
同时,现行公司法律制度存在一些与改革和发展不适应、不协调的问题,主要是:有些制度滞后于近年来公司制度的创新实践;我国公司制度发展历程还不长,有些基础性制度尚有欠缺或者规定较为原则;公司监督制衡、责任追究机制不完善,中小投资者和债权人保护需要加强等。十三届全国人大以来,全国人大代表共有548人次提出相关议案、建议,呼吁修改完善公司法;一些专家学者、有关部门等通过多种方式提出修改公司法的意见建议。
各方面普遍认为,在贯彻新发展理念、构建新发展格局、推动高质量发展的过程中,市场经济体制改革不断深入,市场主体积极探索,创造了丰富的公司制度实践经验;司法机关根据公司法和公司纠纷裁判活动,制定出台了一系列司法解释和裁判规则;公司法理论研究不断深入,取得丰硕成果,为公司法修改完善提供了重要的基础和支撑。
二、关于起草工作和把握的几点
公司法修改列入了十三届全国人大常委会立法规划和年度立法工作计划。2019年初,法制工作委员会成立由中央有关部门、部分专家学者参加的公司法修改起草组,并组成工作专班,抓紧开展起草工作。在工作中,充分发挥全国人大代表的作用,通过多种方式听取他们的意见;成立专家组并委托专家学者对重点难点问题开展专题研究;请最高人民法院、国务院国资委、国家市场监管总局、中国证监会总结梳理公司法实施情况,提出修法建议。在上述工作基础上,经多次征求意见、反复修改完善,形成了公司法修订草案征求意见稿,送各省(区、市)人大常委会和中央有关部门共54家单位征求意见。总的认为,征求意见稿贯彻落实党中央一系列部署要求,深入总结实践经验,修改思路清晰,修改内容系统全面、针对性强,重要制度的充实完善符合实际,基本可行。法制工作委员会根据反馈意见对征求意见稿又作了修改完善,形成了《中华人民共和国公司法(修订草案)》。
起草工作注意把握以下几点:一是,坚持正确政治方向。贯彻落实党中央决策部署对完善公司法律制度提出的各项任务要求,充分发挥市场在资源配置中的决定性作用,更好发挥政府作用,完善中国特色现代企业制度,为坚持和完善我国基本经济制度提供坚实法制保障。二是,在现行公司法基本框架和主要制度的基础上作系统修改。保持现行公司法框架结构、基本制度稳定,维护法律制度的连续性、稳定性,降低制度转换成本;同时,适应经济社会发展变化的新形势新要求,针对实践中的突出问题和制度短板,对现行公司法作系统的修改完善。三是,坚持立足国情与借鉴国b'b际经验相结合。从我国实际出发,将实践中行之有效的做法和改革成果上升为法律规范;同时注意吸收借鉴一些国家公司法律制度有益经验,还适应世界银行营商环境评价,作了一些有针对性的修改。四是,处理好与其他法律法规的关系。做好公司法修改与民法典、外商投资法、证券法、企业国有资产法以及正在修改的企业破产法等法律的衔接,并合理吸收相关行政法规、规章、司法解释的成果。
三、关于修订草案的主要内容
修订草案共15章260条,在现行公司法13章218条的基础上,实质新增和修改70条左右。主要修改内容包括:
(一)坚持党对国有企业的领导
坚持党的领导,是国有企业的本质特征和独特优势,是完善中国特色现代企业制度的根本要求。修订草案依据党章规定,明确党对国有企业的领导,保证党组织把方向、管大局、保落实的领导作用,规定:“国家出资公司中中国共产党的组织,按照中国共产党章程的规定发挥领导作用,研究讨论公司重大经营管理事项,支持股东会、董事会、监事会、高级管理人员依法行使职权”。(修订草案第一百四十五条)
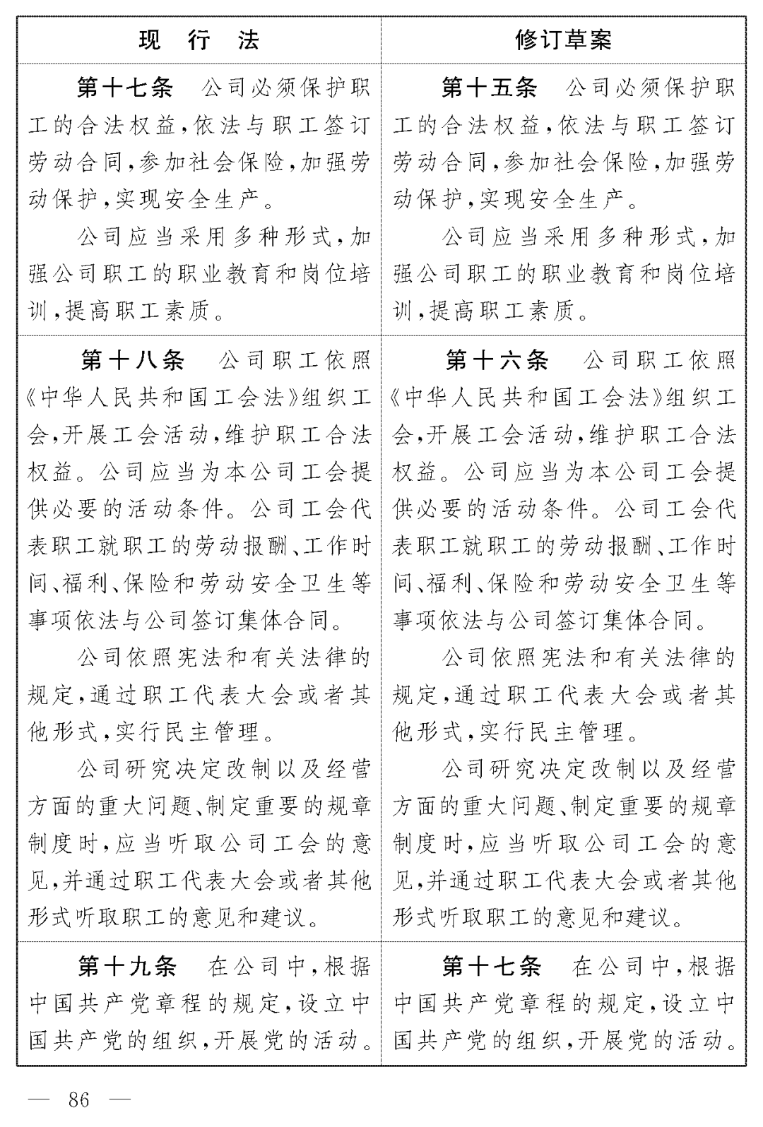
同时,修订草案继续坚持现行公司法关于在各类型公司中根据党章规定设立党的组织,开展党的活动,公司应当为党组织的活动提供必要条件等规定。(修订草案第十七条)
(二)关于完善国家出资公司特别规定
深入总结国有企业改革成果,在现行公司法关于国有独资公司专节的基础上,设“国家出资公司的特别规定”专章:一是,将适用范围由国有独资有限责任公司,扩大到国有独资、国有控股的有限责任公司、股份有限公司(修订草案第一百四十三条)。二是,明确国家出资公司由国有资产监督管理机构等根据授权代表本级政府履行出资人职责(修订草案第一百四十四条);履行出资人职责的机构就重要的国家出资公司的重大事项作出有关决定前,应当报本级政府批准(修订草案第一百五十二条);国家出资公司应当依法建立健全内部监督管理和风险控制制度(修订草案第一百五十四条)。三是,落实党中央有关部署,加强国有独资公司董事会建设,要求国有独资公司董事会成员中外部董事应当超过半数;并在董事会中设置审计委员会等专门委员会,同时不再设监事会(修订草案第一百四十九条、第一百五十三条)。
(三)关于完善公司设立、退出制度
深入总结党的十八大以来持续优化营商环境改革成果,完善公司登记制度,进一步简便公司设立和退出。一是,新设公司登记一章,明确公司设立登记、变更登记、注销登记的事项和程序;同时要求公司登记机关优化登记流程,提高登记效率和便利化水平。二是,充分利用信息化建设成果,明确电子营业执照、通过统一的企业信息公示系统发布公告、采用电子通讯方式作出决议的法律效力(修订草案第二十六条、第三十四条、第七十六条等)。三是,扩大可用作出资的财产范围,明确股权、债权可以作价出资(修订草案第四十三条、第一百条);放宽一人有限责任公司设立等限制,并允许设立一人股份有限公司(修订草案第九十三条)。四是,完善公司清算制度,强化清算义务人和清算组成员的义务和责任(修订草案第二百二十八条、第二百二十九条、第二百三十四条);增加规定,经全体股东对债务履行作出承诺,可以通过简易程序注销登记(修订草案第二百三十五条)。
(四)关于优化公司组织机构设置
贯彻落实党中央关于完善中国特色现代企业制度的要求,深入总结我国公司制度创新实践经验,在组织机构设置方面赋予公司更大自主权。一是,突出董事会在公司治理中的地位,并根据民法典的有关规定,明确董事会是公司的执行机构(修订草案第六十二条、第一百二十四条)。二是,根据国有独资公司、国有资本投资运营公司董事会建设实践,并为我国企业走出去及外商到我国投资提供便利,允许公司选择单层制治理模式(即只设董事会、不设监事会)。公司选择只设董事会的,应当在董事会中设置由董事组成的审计委员会负责监督;其中,股份有限公司审计委员会的成员应过半数为非执行董事(修订草案第六十四条、第一百二十五条)。三是,进一步简化公司组织机构设置,对于规模较小的公司,可以不设董事会,股份有限公司设一至二名董事,有限责任公司设一名董事或者经理(修订草案第七十条、第一百三十条);规模较小的公司还可以不设监事会,设一至二名监事(修订草案第八十四条、第一百三十七条)。
同时,现行公司法在职工董事的设置方面,只对国有独资和国有全资的有限责任公司提出了要求。为更好保障职工参与公司民主管理、民主监督,修订草案扩大设置职工董事的公司范围,并不再按公司所有制类型对职工董事的设置提出要求。考虑到修订草案已规定规模较小的公司不设董事会,并综合考虑中型企业划分标准等因素,规定:职工人数三百人以上的公司,董事会成员中应当有职工代表;其他公司董事会成员中可以有职工代表。(修订草案第六十三条、第一百二十四条)
(五)关于完善公司资本制度
为提高投融资效率并维护交易安全,深入总结企业注册资本制度改革成果,吸收借鉴国外公司法律制度经验,丰富完善公司资本制度。一是,在股份有限公司中引入授权资本制,即股份有限公司设立时只需发行部分股份,公司章程或者股东会可以作出授权,由董事会根据公司运营的实际需要决定发行剩余股份。这样既方便股份有限公司设立,又给予了公司发行新股筹集资本的灵活性,并且能够减少公司注册资本虚化等问题的发生(修订草案第九十七条、第一百六十四条)。二是,为适应不同投资者的投资需求,对已有较多实践的类别股作出规定,包括优先股和劣后股、特殊表决权股、转让受限股等(修订草案第一百五十七条、第一百五十八条);允许公司根据章程择一采用面额股或者无面额股(修订草案第一百五十五条);按照反洗钱有关要求,并根据我国股票发行的实际,取消无记名股(修订草案第一百五十九条)。三是,增加简易减资制度,即:公司按照规定弥补亏损后仍有亏损的,可以进行简易减资,但不得向股东进行分配(修订草案第二百二十一条)。
同时,加强对股东出资和股权交易行为的规范,维护交易安全。一是,增加股东欠缴出资的失权制度,规定:股东未按期足额缴纳出资,经公司催缴后在规定期限内仍未缴纳出资的,该股东丧失其未缴纳出资的股权(修订草案第四十六条、第一百零九条)。二是,增加有限责任公司股东认缴出资的加速到期制度,规定:公司不能清偿到期债务,且明显缺乏清偿能力的,公司或者债权人有权要求已认缴出资但未届缴资期限的股东提前缴纳出资(修订草案第四十八条)。三是,明确瑕疵股权转让时转让方、受让方的出资责任(修订草案第八十九条)。
(六)关于强化控股股东和经营管理人员的责任
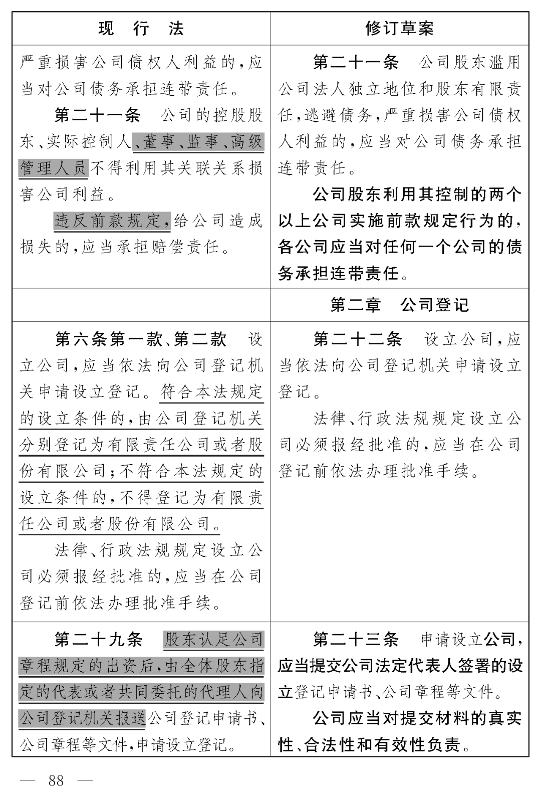
落实党中央关于产权平等保护等要求,总结吸收公司法司法实践经验,完善控股股东和经营管理人员责任制度。一是,完善董事、监事、高级管理人员忠实义务和勤勉义务的具体内容(修订草案第一百八十条);加强对关联交易的规范,扩大关联人的范围,增加关联交易报告义务和回避表决规则(修订草案第一百八十三条)。二是,强化董事、监事、高级管理人员维护公司资本充实的责任,包括:股东欠缴出资和抽逃出资,违反本法规定分配利润和减少注册资本,以及违反本法规定为他人取得本公司股份提供财务资助时,上述人员的赔偿责任(修订草案第四十七条、第五十二条、第一百零九条、第一百七十四条、第二百零七条、第二百二十二条)。三是,增加规定:董事、高级管理人员执行职务,因故意或者重大过失,给他人造成损害的,应当与公司承担连带责任(修订草案第一百九十条)。四是,针对实践中控股股东、实际控制人滥用控制地位侵害公司及中小股东权益的突出问题,借鉴一些国家法律规定,明确:公司的控股股东、实际控制人利用其对公司的影响,指使董事、高级管理人员从事损害公司利益或者股东利益的行为,给公司或者股东造成损失的,与该董事、高级管理人员承担连带责任(修订草案第一百九十一条)。
(七)关于加强公司社会责任
贯彻党的十八届四中全会决定有关要求,加强公司社会责任建设,增加规定:公司从事经营活动,应当在遵守法律法规规定义务的基础上,充分考虑公司职工、消费者等利益相关者的利益以及生态环境保护等社会公共利益,承担社会责任;国家鼓励公司参与社会公益活动,公布社会责任报告。(修订草案第十九条)
【法宝引证码】 CLI.DL.19945
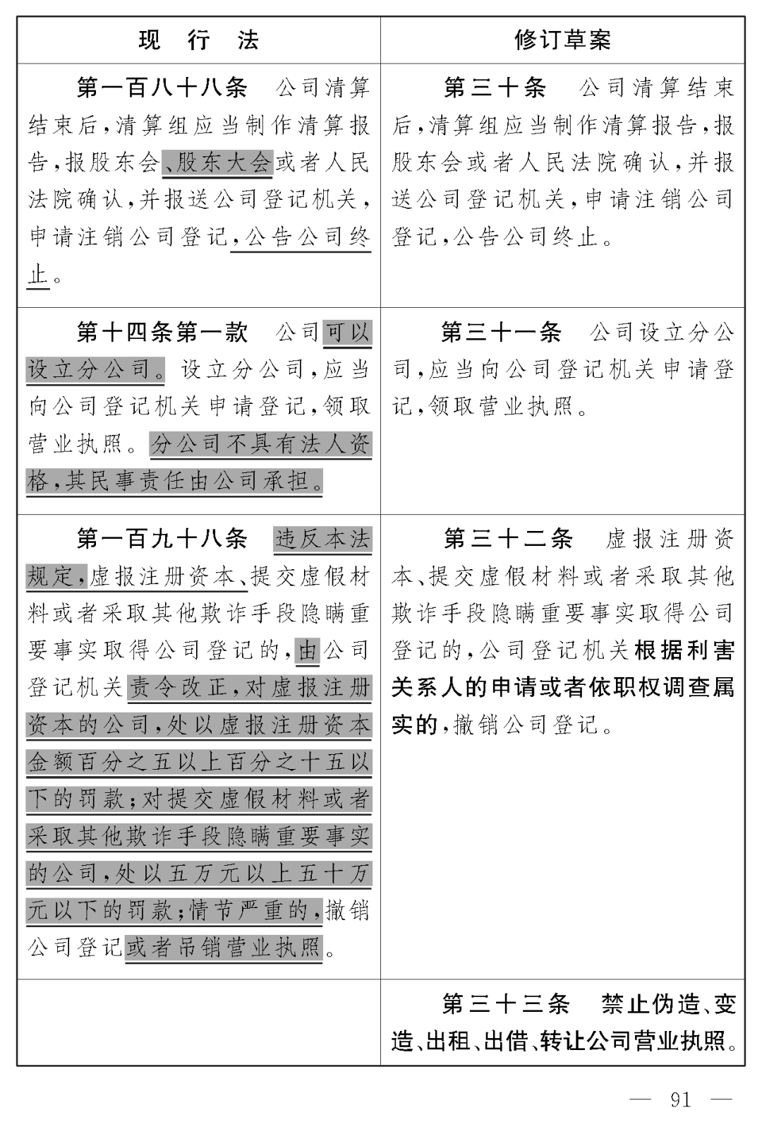
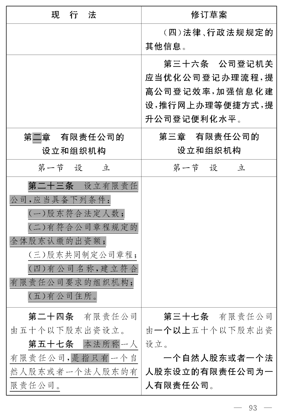
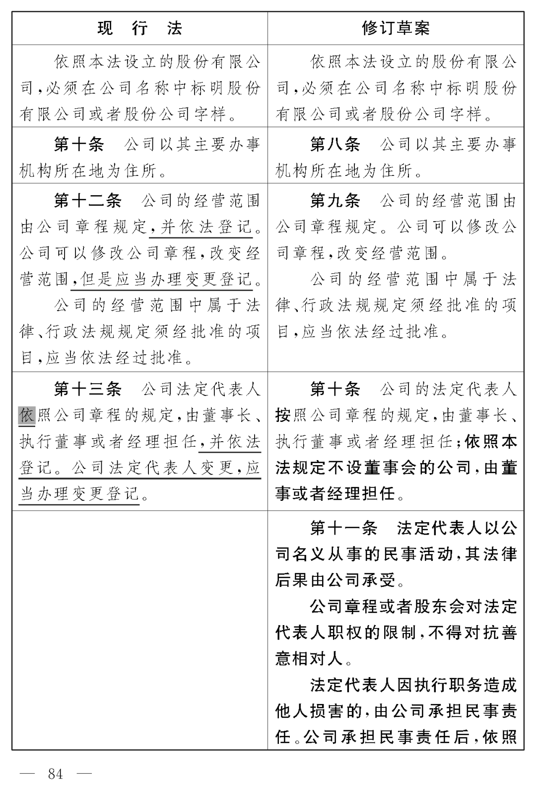
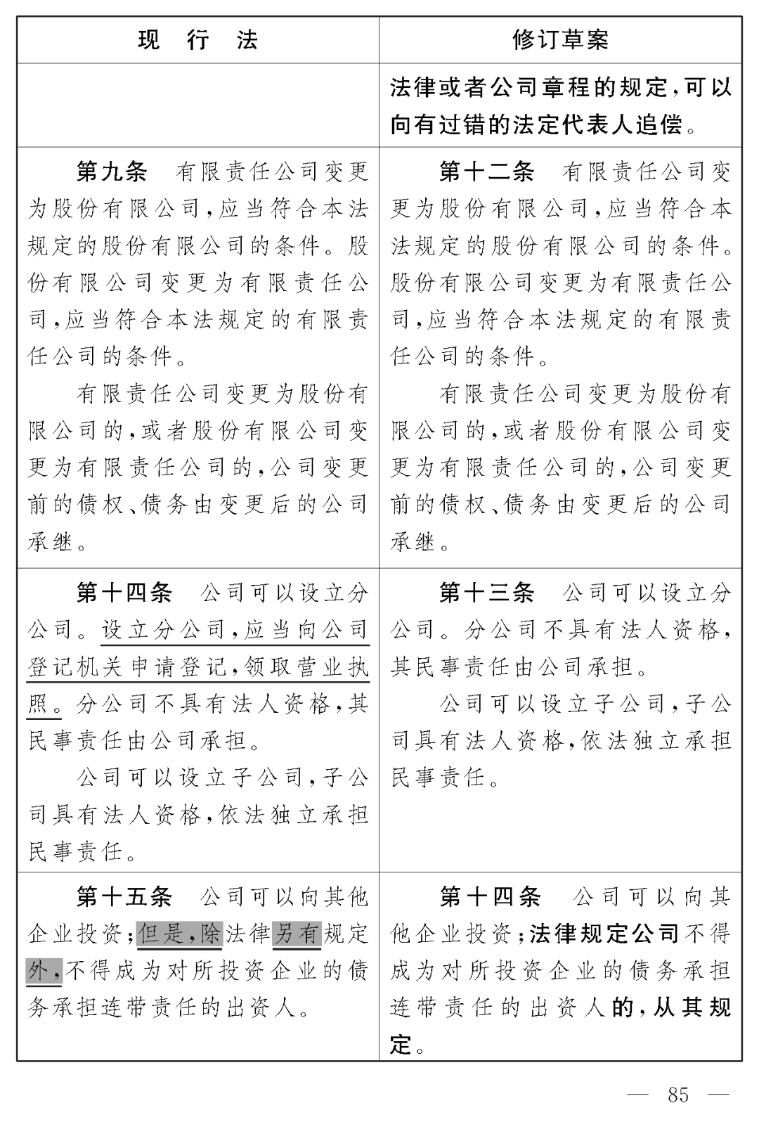
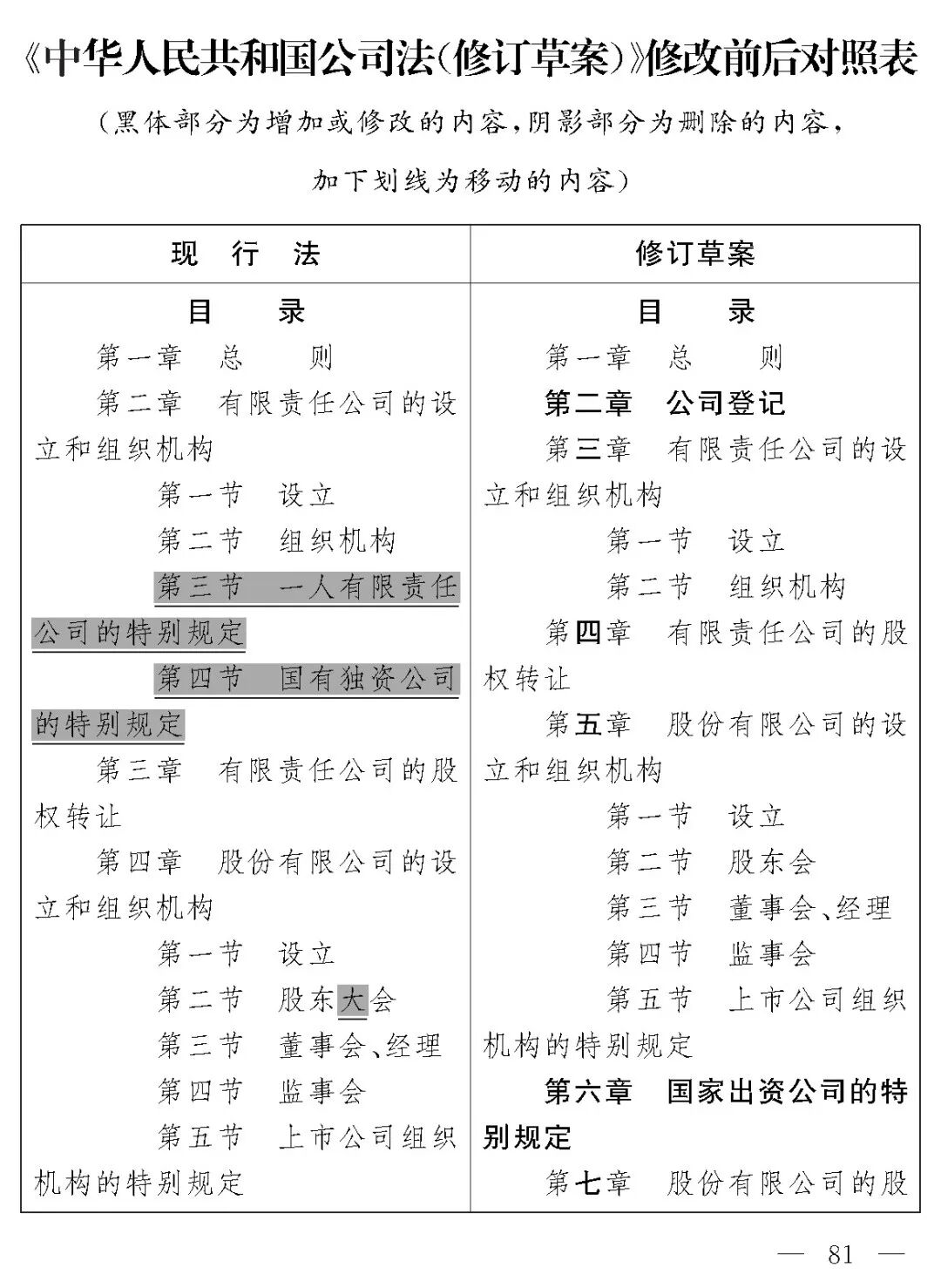
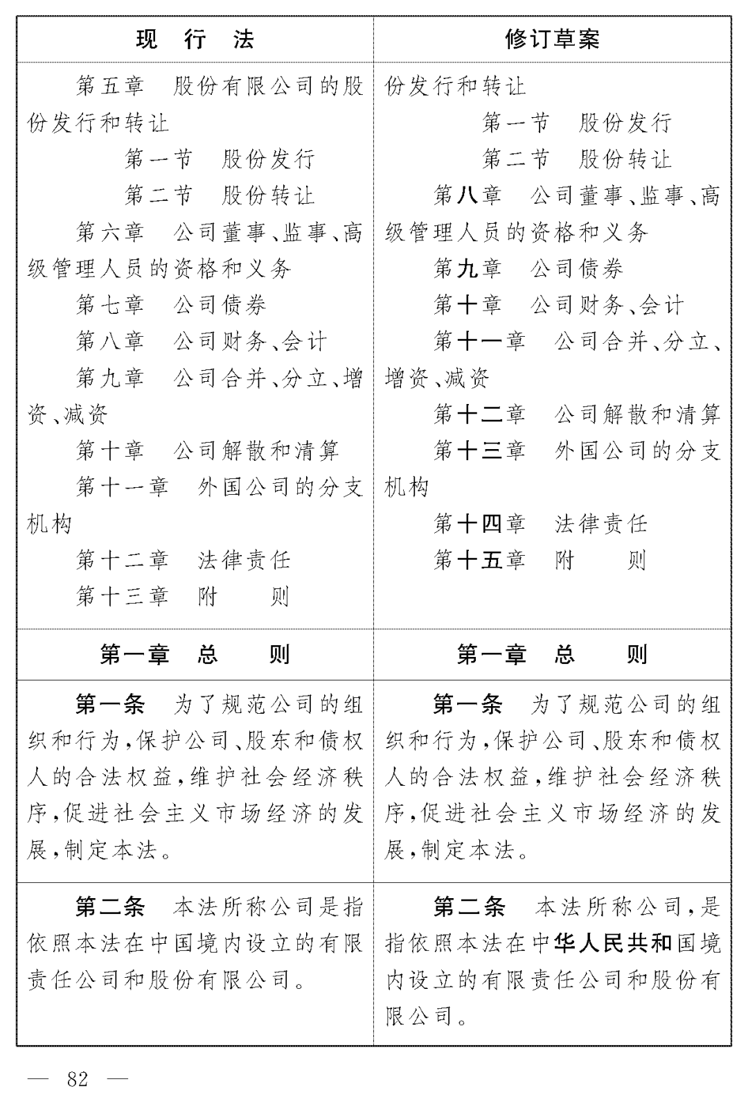
《中华人民共和国公司法(修订草案)》修改前后对照表
编辑排版丨王梦雨
审核人员丨白文慧
本文声明丨本文章仅为交流之目的,不代表北大法宝的法律意见或对相关法规/案件/事件等的解读。
▼往期精彩回顾▼
点击下方公众号名片
获取更多信息