文 | 读者君
上有老下有小的年纪,家庭压力、工作压力扑面而来,职场竞争力越来越弱,老板一句话就能让自己失去饭碗。 结了婚的女性朋友,顾了家就顾不了工作,顾工作就顾不上家,往往两头不讨好,最终工作丢了还落得家人埋怨。 心有余而力不足,在主业面临职场天花板的同时,却不知道该发展什么副业……
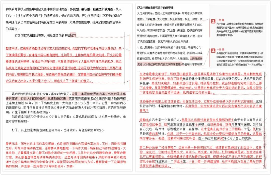
0基础入门
人人都能靠解读书开创副业
“我平时不常写作,能快速学会技能,赚到稿费吗?” “我很多年没有写过文章了,写不出来怎么办?” “我写出来的解读书文章,真的有机会发表、领稿费吗?”
你不但可以写解读书稿变现,更可以通过读书拓展知识面,实现升职加薪,突破认知区间; 随着写作经验的积累,将带来逻辑思维的质变,生活中各方各面都将大不一样; 什么都有可能过时,唯独不断精进的读书不会,在时代的变革中,读书写作只会带给你更多的发展方向——自由撰稿人、专业讲师、图书策划……
5大独家优势
加入领·读者训练营不再犹豫
如何报名
领·读者训练营?
Go to "Discover" > "Top Stories" > "Wow"