文|《财经》记者 王博 余乐 辛晓彤 陈贤忠
编辑|余乐
“相爱相杀”30年,房企大佬与中国足球无数次同框,但这一次却是最尴尬的一次。
2022年末至今的足坛反黑风暴中,前国足主帅李铁、足协前秘书长刘奕、常务副秘书长兼国家队管理部部长陈永亮,以及足协主席陈戌源相继落马。
与之相伴的是,以恒大、华夏幸福等为代表的房企近两年纷纷远离绿茵场,有的直接解散俱乐部,有的大幅降低开支。刚刚经历过地产足球“黄金十年”的中国足坛坠入冰点。
从上世纪90年代的足球职业化改革开始,房产企业就一直是职业联赛最主要的投资者之一。2010年恒大地产加入后更是掀起了“金元足球”的狂飙,一度让中超联赛呈现出繁荣景象。
但是,30年过后,中国足球的水平不仅没有提高,在亚洲足坛的地位反而不断下降。地产公司烧钱无数,却屡屡卷入足坛“假赌黑”丑闻,其投资与回报是否成正比也需要打上问号。
王健林、许家印、张力、宋卫平……这些曾经为足球一掷千金的地产大佬们,如今已纷纷远离这块是非之地,他们有的心灰意冷,有的无奈离场,还有的至今仍陷于各种争论与非议之中。
更重要的是,曾经红火的地产行业本身如今也已陷入低谷,自顾不暇。
中国的地产足球,这次要划上句号了吗?
巨额投入换来耀眼成绩
2019年6月亚冠联赛期间某日,许家印刚开完一天的会,就拉着朋友快步走向餐厅。“今天有我们的比赛,餐厅有电视。”
在那之前不久,王健林曾组团,带着富力董事长张力、建业董事长胡葆森,一起来到了西班牙马德里。三位大佬来到万达参股的西甲劲旅马德里竞技,在刚落成的“万达大都会球场”看了一场球。
部分业内人士相信,这样的聚会今后会越来越多。除了看球,他们更想从全球顶级俱乐部那里取经。没想到,几年后,这样的场景不但没能再现,就连“万达”两个字也被马竞从球场名称中拿掉了。
中国民营地产大佬与足球结缘要回溯到1992年。这一年,国家体委决定把足球作为体育改革的突破口,确立了中国足球走职业化道路的发展方向,足球投资向民间资本打开大门。
王健林和胡葆森便是此时入局。业界曾流传,王健林当时想在大连一个体育馆周边盖房子,也要投资足球,但是地方政府没批。不过,王健林依然赞助了大连万达俱乐部。
在上世纪90年代,大连万达四次夺得甲A联赛冠军,成为当时成绩最好的俱乐部。但是,1998年,一场大连万达与辽宁队的足协杯比赛结束后,因对裁判不满,王健林当即表示,万达集团永远退出中国足坛。“我对中国足球的发展感到担忧,换句话说我对现在的中国足球没有信心了。”
当时,中国足球联赛的主要赞助商除了房企,还有不少烟酒品牌,如云南红塔、四川全兴、成都五牛等。但2000年之后,中国职业联赛的火爆程度开始走下坡路,俱乐部的运营成本又不断攀升。很多其他行业的公司逐渐玩不起足球,或不想玩足球了,只有地产商仍能大手笔投入。
2009年,中国房价拉开新一轮上涨周期,此后十年间,房价成倍上涨,千亿房企逐渐增多,地产商在中国足坛也掀起了最狂热的一波烧钱浪潮。
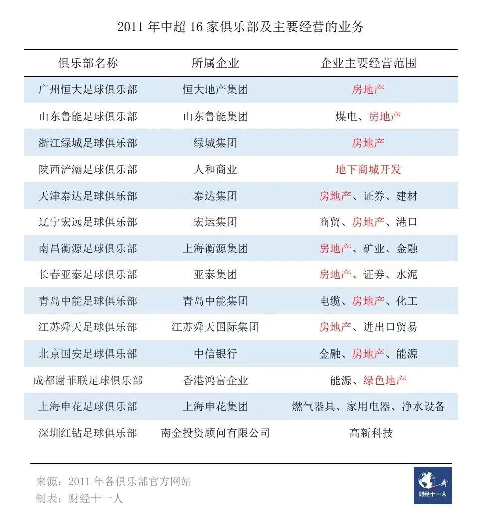
在“金元足球”拉开帷幕的2011年,中超的16家俱乐部中有14家都有房地产背景,占比87.5%。仅有的两支没有房企背景的球队——上海申花和深圳红钻,后来也分别被地产企业绿地集团和佳兆业集团接手。
中超俱乐部2011年“含房量”统计
“金元足球”的旗手无疑是恒大地产的掌门人许家印。2010年,许家印买下因涉嫌假球而降级的广州医药俱乐部,并投入大笔资金买入国脚和强力外援。2014年,许家印联合阿里马云,将俱乐部更名为广州恒大淘宝足球俱乐部。2015年11月6日,恒大淘宝登陆新三板,成为亚洲足球第一股。
巨额的投入换来了耀眼的成绩。2012年,广州恒大俱乐部首次参加亚冠联赛就进入八强,2013年获得冠军,这也是中国足球俱乐部第一次问鼎该项赛事的冠军。在中超联赛中,恒大俱乐部在2011年-2019年这九年中八次夺冠。
堤内损失堤外补
王健林和许家印,这两位地产大佬分别缔造了甲A时代和中超时代最成功的球队。但是,从商业的角度来讲,如果不考虑足球以外的收益,房企对足球的投资无一成功。
与海外成熟联赛的球队相比,中超俱乐部在商业上的造血能力不足。在李之明、宋剑奇所写的一篇论文中,作者将2014年-2018年恒大与曼联的各种财务数据做了比较。研究发现,恒大淘宝收入来源单一,主要是依靠商业(广告)收入。这部分收入的主要贡献者还很有可能是母公司恒大集团及其关联公司。
反观曼联,各项收入更为稳定、均衡。由于英超在全世界范围的巨额转播收入,曼联每年能拿到较为稳定的分红。这部分收入给曼联带来了稳定的保障。
从曼联和恒大淘宝的收入成本对比看,2018年,曼联的营业收入是恒大的8.59倍,但主要营业成本、职工薪酬却只分别比后者高了2.35倍、1.76倍。
据不完全统计,二十年间,以恒大、万达、建业、华夏幸福、佳兆业、富力等为首的房企在中国足球领域投资近百亿人民币,但却没有一家赚到钱,且亏损程度越来越大。
以恒大淘宝为例,证券时报曾报道,2013年至2020年上半年7年半间,该俱乐部合计亏损超过86.35亿元。
即便如此,仍有大量头部民营房企想拥有一家自己的足球俱乐部。业内有一种说法是:地产公司在足球场上亏的钱,可以通过卖房赚回来。也就是说,足球为企业带来的流量、信用背书、品牌宣传有助于开发商卖出更多房子。
《环球人物》的一篇报道中写到,2011年左右,许家印曾经算过一笔账:“我们每场比赛给广东体育台4万元的转播费,换来的是90分钟品牌曝光……要知道,央视的广告每秒15万元,而我只用了很少的钱就换回了这么多的回报,你说这个投资值不值得?”
广州恒大俱乐部的崛起,及中国房地产市场的高速发展,让恒大地产坐上了行业的头把交椅。2014年,恒大地产全国销售面积超越万科成为第一名。
万通集团创始人之一冯仑曾总结道,投资足球是一件非常费钱的事,但房企乐此不疲。原因大致有三点:一是可以提高企业的社会形象,对企业品牌发展有作用;二是足球和城市的发展有密切的关系,房地产具有很强的地域属性,如果球队成绩好,对城市的品牌形象也会有一个提升作用;三是个别房地产企业老板喜欢足球,投资足球是为了满足个人兴趣。
第二点冯仑没有展开。即足球不仅点缀了一座城市的名片,也成为开发商与地方政府保持良好沟通的敲门砖。体育场馆的建设天然要配置商圈、居民区,而这都是地产公司可以通过投资足球而获得的收益。
国家统计局公布的数据显示,2000年-2021年这20年间,商品住房平均房价上涨了5倍多。在一二线等热门城市,房价上涨的幅度更大。房产公司的利润足以让他们对足球的投资有利可图。
例如,上海绿地集团于2009年与西安浐灞生态区签订入区合同,获得约4000亩地,总投资约280亿元。就在当月,绿地集团取代中新地产,成为浐灞队的主赞助商,足球队名称亦由“中新浐灞”更名为“绿地浐灞”。投资足球显然在绿地集团拿地的过程中起到了关键作用。
“金元足球”的功与过
地产大佬们在主业上取得的成功让他们相信,只要像抢好地块一样舍得砸钱抢人,同样也能把足球做好。然而事实证明,这样的“金元足球”能帮助球队在短时间提升成绩,却对中国足球的整体水平并无助益。
2010年,许家印买下广州医药后就斥资将在海外效力的郑智请回国内,并买下炙手可热的国脚郜林。彼时,很多人并不看好这只临时组建的球队。但如上文所述,恒大很快就用多个冠军证明了实力。这似乎也从某种意义上告诉业界,高薪、高转会费挖人的“金元足球”道路跑通了。
2014年,国务院《关于加快发展体育产业 促进体育消费的若干意见》(普遍被称为“46号文”)下发,体育产业进入大跨步发展的阶段。2015年,体奥动力以五年80亿元的价格买下中超转播权,2016年各中超俱乐部分红约6000万元,给了众多投资人信心。
2016年和2017年,足球俱乐部进入烧钱巅峰期。俱乐部斥巨资在海外市场争夺强力外援。那两年,上海上港先后以6000万欧元、5580万欧元引入巴西名将奥斯卡、浩克;江苏苏宁以5000万欧元从利物浦手中“截胡”巴西新星特谢拉;广州恒大为“水货”外援杰克逊·马丁内斯支付了4200万欧元……
引进的外援价格和实力都提升了,而国内球员水平并无进步,身价却也突飞猛进。2012年,效力天津泰达的于大宝以2000万元人民币加盟大连阿尔滨,成为该赛季本土标王;而2017年初张呈栋从北京国安转会河北华夏幸福时,身价已经飙升至1.5亿元人民币。
一位业内人士告诉《财经》,张呈栋的经纪人单这一笔交易就收获超过2000万元,实现财务自由。
有一个例子能说明当时国内球员的身价已经虚高到什么程度。2016年底,来自中甲北京人和、近30岁的左后卫张成林以超过一亿元人民币的价格加盟广州恒大。据德国权威足球数据网络媒体——转会市场的信息,张成林当时的市场估值只有10.6万英镑,约90万元人民币,溢价达到100多倍。
当年的冬季转会期,恒大的引援支出仅排在中超第11名。河北华夏幸福以7769万欧元(约5.6亿元人民币)的引援支出居于榜首,天津权健位居第二(7459万欧元,约5.4亿元人民币)。这两家俱乐部的支出在全球范围内也排在前两名
当时两家俱乐部的掌门人孟惊和束昱辉,如今都已身陷囹圄。
“金元足球”后期,恒大俱乐部甚至还支付了国家队主帅的薪资。此前《足球报》长期跟踪恒大的记者白国华曾表示,2016年10月22日,里皮接任高洪波成为中国国家队主帅。这位世界杯冠军教头的薪水为2000万欧元,其中1550万欧元均由恒大承担。2019年,里皮二度执教国家队,这一次他高达2300万欧元的薪水依然由恒大承担。
即使如此烧钱,中国足球的水平在经历“黄金十年”后仍然毫无起色。这个锅该谁背?
表面上,大量的资金涌入足球界,理应推动这个行业的发展。但是,正如前文所述,地产足球的资金主要都消耗在了以远高于市场价的价格争夺球员、教练上,本质上只是一场并无意义的“内卷”。
“金元足球”不但没能解决足球产业的“造血”问题,无法让俱乐部靠转播、门票等收入养活自己,反而提升了投资足球的门槛,导致有能力和意愿投资俱乐部的企业越来越少。“金元足球”的后期,大量投资人退出足坛,每年都有多家俱乐部从联赛中消失。
在优秀球员供给过少,需求又十分旺盛的情况下,少数精英球员赚到了高于能力数倍的钱。但是,还有大量普通球员仍然在讨薪、低薪中过日子。这种现象也助长了赌球、假球等现象。
作为职业联赛的基础,青训体系和校园足球也在“金元足球”中获益寥寥。青训机构难以通过培养并出售球员赚钱,只能收取高额的学费来维持运营。普通百姓难以承担培养孩子练球的费用,选材面越来越小,就更不用奢望选拔出真正有天赋的苗子了。
除了没能带动足球行业的整体发展,“金元足球”本身也是不可持续的。在地产行业的黄金时期,房企有大量的钱可以“烧”,但到了行业下行时期,房企大佬们就再也无法用主业的钱贴补足球。
2020年,受地产行业去杠杆的“三道红线”政策及疫情的影响,大多数房地产公司都销量下滑、利润腰斩。在投资足球的房企中,恒大、华夏幸福、佳兆业、富力等都出现了流动性危机。高薪、高转会费再也不见了。前几年对球员最为大方的恒大和华夏幸福也开始大幅降薪乃至欠薪。
2021年10月7日,媒体人李璇在社交平台爆料,中超河北队(前华夏幸福队)的经济危机非常严重,连参赛的几万元费用都给不出,还需要球员家长凑钱。2022年2月16日,广州足球俱乐部(前恒大俱乐部)发布公告称,与归化球员艾克森、高拉特、阿兰、洛国富、费南多终止合约;球员集体降薪,主力降薪近90%。
随着地产大佬停止烧钱乃至离场,以及以陈戌源为首的多名足协高官被调查,地产商推动下的“金元足球”时代终于在2023年彻底画上了句号。
房企大佬们都是成功的商人,他们中的大多数眼界开阔,善于洞查商机、审时度势。他们没能搞好足球,显然不是没能力,更不是没钱,而是没有一个健康的环境。
一个良性的市场,应该是参与的各方都能得到合理的回报,同时还能共同把市场做大。地产足球的“黄金十年”却恰恰没有做到这一点,更多的投入并没有带来更多的产出。因此,这些钱就像偶然冲入沙漠里的一场大水,虽然来势汹汹,但很快就蒸发得无影无踪。沙漠依然是沙漠,并没有变成良田。
(《财经》记者刘昕对此文亦有贡献)