往期资源!
3、独家资源限时领取!2022年基金申请+标书全文+20大热点高分文献+实操教程!
本周五晚上8点,医药加视频号直播课主题:
如何从一个科研“青椒”成长为独立PI
【点医药加视频号预约按钮,并关注,即可长期参加医药加视频号直播】
主讲专家:国内一流医学院校博士毕业,美国一流科研院所博士出站,人才引进回国,教授,博导,独立组建实验室,从科研青椒逐渐成长为在国内较有影响力的独立PI,主持多项国自然和科技部项目,发表较多高水平文章~
2022年临床科研方法学训练营!开课!
1. 临床研究设计与方案撰写
2. 实用医学统计与统计作图
3. 临床预测模型构建与论文撰写
4. 临床研究SCI论文写作与投稿
5. 基于 R 语言机器学习与医学研究
训练营(一)临床研究设计与方案撰写
上下滚动查看更多
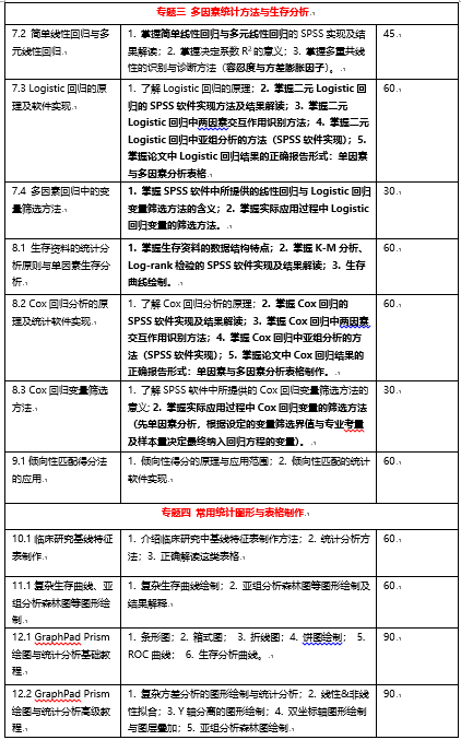
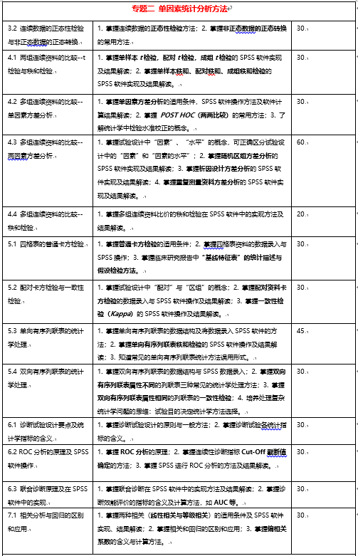
训练营(二)实用医学统计与统计作图
上下滚动查看更多
训练营(三)临床预测模型构建与论文撰写
上下滚动查看更多
训练营(四)临床研究SCI论文写作与投稿
上下滚动查看更多
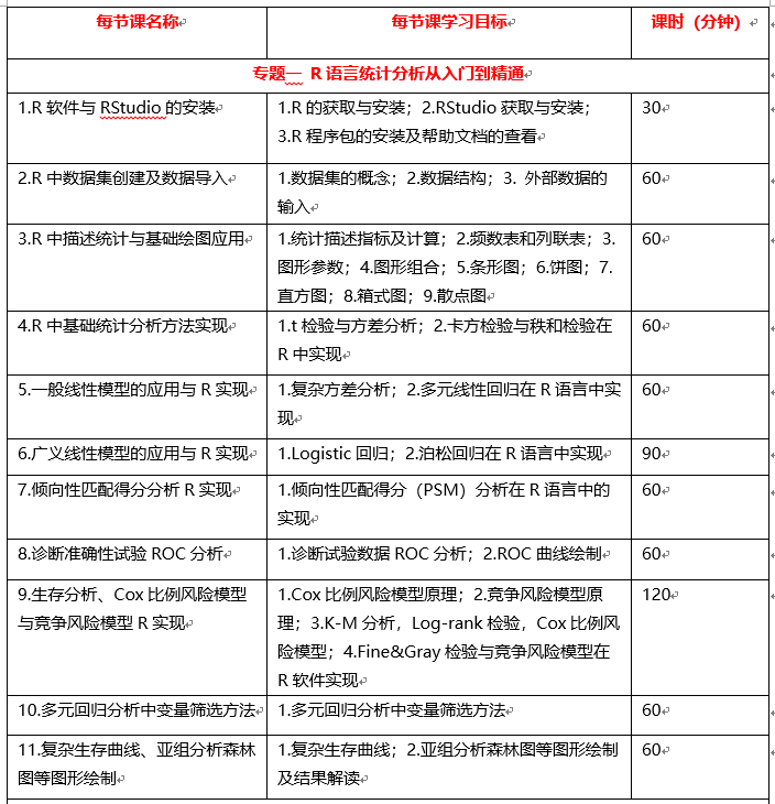
训练营(五)基于R语言机器学习与医学研究
上下滚动查看更多
全新课表,全新起航,精耕细作打造临床科研方法学培训第一品牌!
课程特色
我们希望在临床医生中开展“接地气”的临床研究设计与论文写作的培训课程,让每一个接受培训的临床医生真正获益。
【特惠政策与学员福利】
1. 医药加往期学习班的老学员,特惠半价。
2. 训练营长期建立答疑群,每月集中解决答疑。
3. 参加每个训练营即赠送2次评估文章或标书的服务; 同时报2个研究训练营,每个营立减200元学费,同时报4个训练营,每个营立减400元学费。
4. 同时报名5个训练营,限时优惠价2万元,并可以与周老师一对一互动指导修改文章或标书。
5. 训练营学员可以获得全套课程录屏用于课后复习,一次报名全年免费听课。