根据《证券期货投资者适当性管理办法》及配套指引,本资料仅面向华创证券客户中的金融机构专业投资者,请勿对本资料进行任何形式的转发。若您不是华创证券客户中的金融机构专业投资者,请勿订阅、接收或使用本资料中的信息。
本资料难以设置访问权限,若给您造成不便,敬请谅解。感谢您的理解与配合。
25年来美国首次由政府机关“自主”对从中国进口的通用铝合金板发起“双反”调查,并时隔7年针对中国重启知识产权、技术转让的“301调查”,特朗普政府向全球尤其是贸易逆差规模最大的中国不断挥舞其贸易大棒。无论是在言论上多次强调“公平贸易规则”,还是在行动上已经通过中美“百日计划”让中国进一步加大了服务业对外开放,都表明特朗普项庄舞剑、意在“规则”的真实意图。知识产权保护、国企改革、服务业对外开放等是特朗普政府对中美“公平”贸易规则的主要诉求。对于中国而言,无论是外贸依赖度高的现实约束,还是全面深化改革开放的内在需要,中国的占优策略都是寻求贸易谈判,对内加快关键领域改革、对外推进更高层次的开放。但短期内贸易摩擦仍将维持高压,美国贸易赤字规模较大、进口依赖度较高的计算机和电子产品、纺织服装、汽车等行业,以及回馈票仓利益需要的钢铁等金属原材料行业,最可能首当其冲受到冲击。具体观点如下:
川普挥舞着其贸易大棒,实质是寻求更“公平”的贸易规则。川普上任以来先后采取一系列贸易保护措施,以期实现复兴美国制造业、拿回美国就业。宣布退出TPP,重新协商已经签署23年的北美自由贸易协定,一边加大“双反”等常规贸易救济调查的力度,一边重启多年不用的单边调查工具--美国国内贸易法的“201条款”、“232条款”和“301条款”,并最终采取对进口钢铁产品、铝产品、光伏产品和大型洗衣机实施保障性关税的保护措施。特朗普政府在贸易保护上动作频频,究其深意,改变对美“不公平”的贸易规则才是其核心意图。言论上,特朗普曾多次表示“美国将仅在确保具有平等准入程度的前提下开放市场”;行动上,通过中美“百日计划”和此后的访华,实现了中国在电子支付、银行持股限制等服务领域上的进一步开放。表明特朗普政府系列贸易保护动作,实质上都是其寻求更有利的贸易规则的筹码和谈判手段。
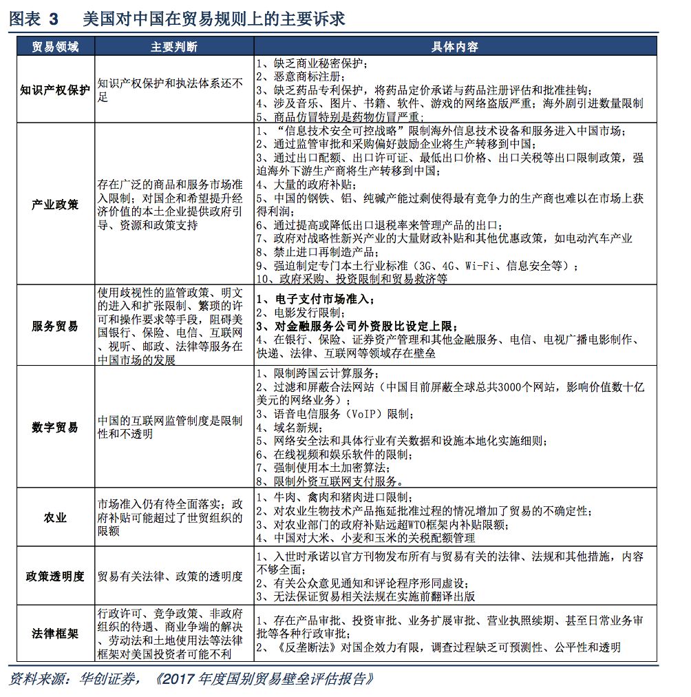
特朗普政府希望在中国寻求的“公平”贸易规则有哪些?既然特朗普挥动贸易大棒,是为后续的贸易规则谈判增加砝码,则了解特朗普政府对中国贸易规则的诉求是关键。2017年3月30日,美国贸易代表办公室(USTR)发布了《2017年度国别贸易壁垒评估报告》,详细阐述了包括中国在内的贸易伙伴存在的贸易壁垒情况,从知识产权保护、产业政策、服务贸易、数字贸易、农业、政策透明度、法律框架等7大类46小类对中国可能存在的贸易壁垒进行了梳理。其中,服务领域对电子支付、信用评级的市场准入和银行等股权投资比例,以及农业领域对牛肉进口的限制,均已经在此后的中美“百日计划”和特朗普访华后得以放开。而其他方面,例如对商业秘密等知识产权的保护、对国企等提供的信贷和政策支持等都是特朗普政府后续在中美贸易规则上的主要诉求。
外部压力契合国内改革需要,中美最终仍会回到谈判桌前。中美贸易摩擦最终走向全面贸易战还是贸易谈判?从现实约束来看,中国对贸易的依赖程度高于美国,对美出口占比接近中国商品出口总额的1/5,而美国对华出口仅占8.4%,中国的占优策略不是贸易报复而是寻求谈判。从中国自身长远发展来看,对内在国企等关键领域的改革进展仍有待进一步加快,对外在服务业等领域推进更高层次开放也是形成全面开放新格局的需要。此外,特朗普政府在全球推行贸易保护和孤立主义的同时,中国主动展现开放包容态度,继续在开放中推动贸易和投资自由化、便利化,能够为中国构建人类命运共同体的倡议赢得更多的国际支持。
短期内贸易摩擦仍将维持高压,哪些行业将首当其冲。最终中美将走向贸易谈判并不意味着短期贸易摩擦的减少,相反,为了增加谈判的筹码,美国将频繁使用双边、单边贸易调查工具,向中国施加压力。短期内,受贸易摩擦影响最大的可能是哪些行业?首先,对于贸易赤字规模较大、进口依赖度较高的计算机和电子产品、纺织服装、汽车等行业可能将首当其冲;在回馈票仓和中期选取的压力下,钢铁等金属原材料行业同样是特朗普政府重点施压的行业。而事实也恰恰如此,对特朗普上台以来对中国发起的“双反”调查进行梳理,钢铁、铝等贱金属及制品占比最高,其次化工产品、机电产品、纺织品等也是美国对华发起贸易调查的主要领域。
上周地产销售继续小幅回升,2月以来土地成交基本保持平稳;电力耗煤继续回升,下游需求回暖,钢价跌幅收窄;猪价跌势趋缓,食品价格延续下跌;央行OMO净投放以及MLF超量续作,流动性边际宽松,隔夜市场利率平稳;消费者信心指数以及JOLTS职位空缺均继续向好,叠加市场预期联储加息临近,美元指数小幅上升;离、在岸人民币保持升势。
1
地产销售保持回升,房贷额度趋紧
上周楼市日均成交面积环比继续小幅回升。截至上周五,30大中城市商品房日均成交面积36万平方米,整体同比下降41.12%,一、二、三线城市分别下降40.47%、32.3%和55.63%;整体环比上升5.32%,一、二线城市分别上升10.1%和16.89%,三线城市环比下降17.44%。(图表1)。土地成交方面,截至3月11日,2月以来100大中城市土地成交面积为5750.61万平方米,较2017年同期的4887.52万平方米上升17.7%。
2018年银监会重点工作之一就是抑制居民杠杆率过快上涨,据媒体报道,深圳房贷额度大幅趋紧,工农中建2月房贷余额仅增加71亿元,房贷余额增速出现大幅回落。统计局上周三上午公布了1-2 月全国房地产行业相关数据,其中投资增速超预期,推测地产投资的高增主要来自其他费用项的异常高增,其中部分源自前期土地购置费用的延后支付。但土地购置负增长,房屋新开工面积、施工面积同比回落,各项结构指标全面回落并不支撑后续地产投资的回升。
2
电力耗煤继续回升,现货钢价跌幅收窄
本周,六大发电集团日均电力耗煤量环比继续回升。上周六大发电集团日均耗煤量65.04万吨,环比上涨6.8%,同比上涨2.5%。南华工业品指数收于2001.46点,环比上涨0.11%。钢价指数收于149.42点,环比下跌0.21%(图表2)。上周螺纹钢期货价格环比下跌0.03%,粗钢价格环比下跌0.28%,国产铁矿石价格环比小幅下跌1.9%,进口铁矿石价格环比下降0.6%。库存方面,上周6大发电集团煤炭库存环比上涨4.66%;主要钢材库存环比继续下降,螺纹钢库存环比下降0.85%,线材库存环比下降0.2%,热卷库存环比下降0.78%,中板库存环比下降4.86%,冷轧库存环比上升0.81%。
随着节后工业生产逐步恢复,上周六大发电集团日均电力耗煤环比继续回升;汽车半钢胎开工率环比上涨1%至72%,全钢胎开工率环比下跌1%至 72.4%。上周高炉开工率62.02%,环比继续小幅下降。上周钢价下跌趋势趋缓,一方面伴随天气转暖,下游需求逐步释放;另外,当前钢价已经接近接近商家的冬储成本,进一步下行空间有限,预计后续钢价将止跌企稳。
3
食品价格保持回落,猪价下跌速度趋缓
4
流动性边际宽松,隔夜市场利率小幅回升
上周隔夜市场利率继大幅回落之后有所回升。上周五银行间质押式回购利率R001收于2.6264%,环比回升0.72bp,R007收于3.0267%,环比上升5.99bp(图表5)。上周1年、5年期国债收益率由降转增,分别上行5.55bp、1.06bp, 10年期国债收益率继续下降1.24bp(图表6),期限利差继续小幅走阔。上周合计通过OMO净投放2400亿元;上周五央行开展3270亿一年期MLF操作,利率3.25%与上次持平,当日到期1895亿元。
上周央行通过净投放以及超量续作MLF,使得流动性保持边际宽松。这体现了在两会期间,央行维稳市场的意图,并不能代表央行的货币政策基调转向宽松。2018年货币政策基调仍然是稳健中性,强调松紧适度,维持M2和社融增速保持合理增长。优化货币存量,提高存量货币的有效性,将是未来货币政策的重要方向。
5
美元指数小幅走强,在岸、离岸人民币继续升值
上周美元指数收于90.1899,环比小幅回升0.06%(图表7)。上周美国公布的经济数据整体向好,叠加市场预期联储加息临近,共同推动美元指数小幅走强。美国3月密歇根大学消费者信心指数初值102,创2004年1月份以来新高,这将支撑美国居民部门消费开支。美国1月JOLTS职位空缺 631.2万,创历史新高,显示美国就业市场仍然向好。美国2月CPI环比0.2%,同比2.2%,均符合市场预期,美国通胀仍维持缓慢上行走势。
上周五美元兑人民币即期汇率报收6.3247,与上周相比下跌123bp;美元兑离岸人民币即期汇率收于6.3286,与上周相比下跌162bp(图表8)。3月22日,美联储议息会议加息概率较高,这可能短期对美元形成支撑。此外,在劳动力市场持续收紧,通胀稳步上行的背景下,联储或可能提高加息节奏,不排除年内加息4次的可能,如果议息会议有相关暗示则美元将可能短期走强。
Go to "Discover" > "Top Stories" > "Wow"