Weixin ID jkb1931
About Feature 《健康报》是国家卫生健康委员会主管的全国性卫生行业报,是1931年创建于江西瑞金红色根据地的第一份卫生专业报。专注于为各级卫生行政管理人员、广大医药卫生工作者及人民大众提供专业、权威、科学的卫生、健康知识。
为进一步做好新型冠状病毒感染的肺炎病例诊断和医疗救治工作,国家卫生健康委组织专家对诊疗方案进行修订,形成了《新型冠状病毒感染的肺炎诊疗方案(试行第四版)》。要求各有关医疗机构要在医疗救治工作中积极发挥中医药作用,加强中西医结合,建立中西医联合会诊制度,促进医疗救治取得良好效果。
全文如下:
来源:国家卫生健康委员会官网
编辑:管仲瑶
审核:陈会扬 曹政 闫龑
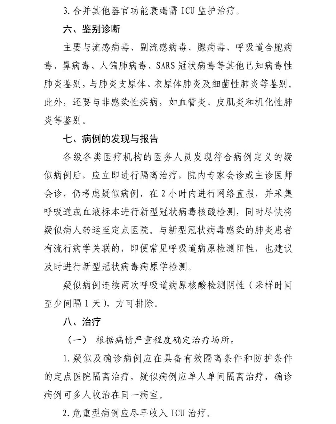
喜欢就告诉我们您“在看”
Scan to Follow