![]()
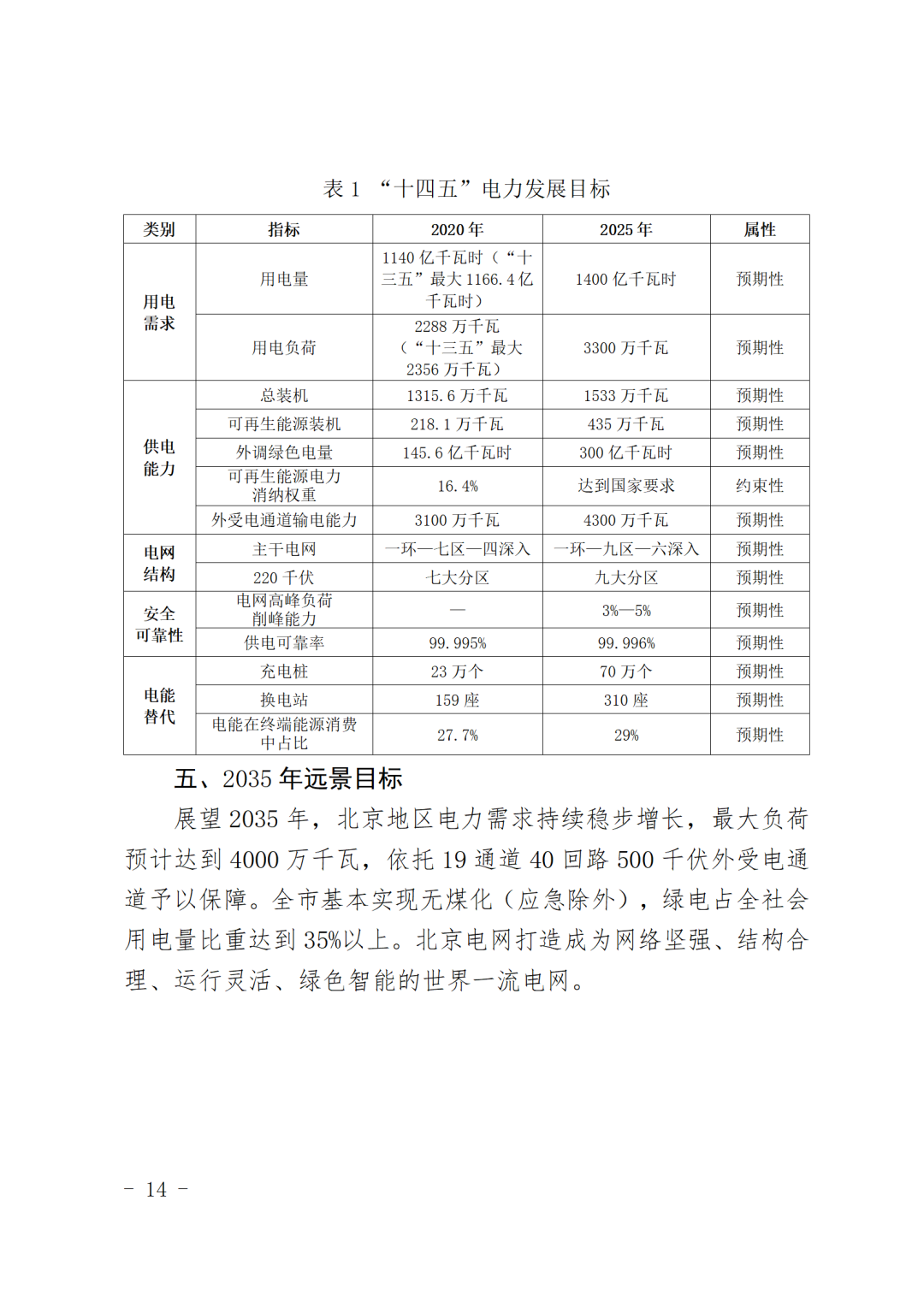
7月22日,北京市城市管理委员会印发《北京市“十四五”时期电力发展规划》(以下简称“规划”)。规划针对全市发电装机目标提出:“到2025年,北京本地发电装机容量达到1533万千瓦(含应急备用电源),可再生能源装机435万千瓦,占总装机比重提高到28%左右。到2025年,外调绿色电量300亿千瓦时,占全社会用电量比重达到21.4%左右。”在电网建设方面,规划指出:“到2025年,北京电网500千伏外受电通道由目前的12通道26回路增加到18通道37回路,新增6通道11回路,外受电通道输送能力达到4300万千瓦。”在主网架构建方面:规划明确:主干电网形成“一环—九区—六深入”的网架结构,220千伏形成九大供电分区,实现“分区运行,区间联络”,形成结构合理、运行高效、安全可靠的坚强电网,保障适应大规模区外受电及新能源消纳需要。在配电网建设方面提出:“新增(改造)110千伏及以下变电容量1461万千伏安。基本建成安全可靠、经济高效、灵活先进、绿色低碳、环境友好的智能配电网。全市供电可靠率达到99.996%,电网高峰负荷削峰能力达到最高用电负荷的3%—5%。”在电能替代方面,规划明确:电能在终端能源消费中的占比达到29%。2025年末,全市充电桩总规模达到70万个,换电站规模达到310座。平原地区电动汽车公共充电设施平均服务半径小于3公里。![]()
谈及未来远景目标,规划明确指出:“展望2035年,北京地区电力需求持续稳步增长,最大负荷预计达到4000万千瓦,依托19通道40回路500千伏外受电通道予以保障。全市基本实现无煤化(应急除外),绿电占全社会用电量比重达到35%以上。北京电网打造成为网络坚强、结构合理、运行灵活、绿色智能的世界一流电网。”
原文如下:
![]()
![]()
![]()
![]()
![]()
![]()
![]()
![]()
![]()
![]()
![]()
![]()
![]()
![]()
![]()
![]()
![]()
![]()
![]()
![]()
![]()
![]()
![]()
![]()
![]()
![]()
![]()
![]()
![]()
文件解读:
![tujie001.jpg]()
![]()