近日,最高人民法院审结六起专利权权属纠纷,终审判决六件专利权归一审原告江苏多维科技有限公司(以下简称多维公司)所有。两级法院同时支持了原告要求被告承担维权合理开支的请求。至此,加上另已结案的四起案件,多维公司在超成律所助力下最终赢回十件专利权,分别涉及TMR传感器结构等多个细分技术领域。
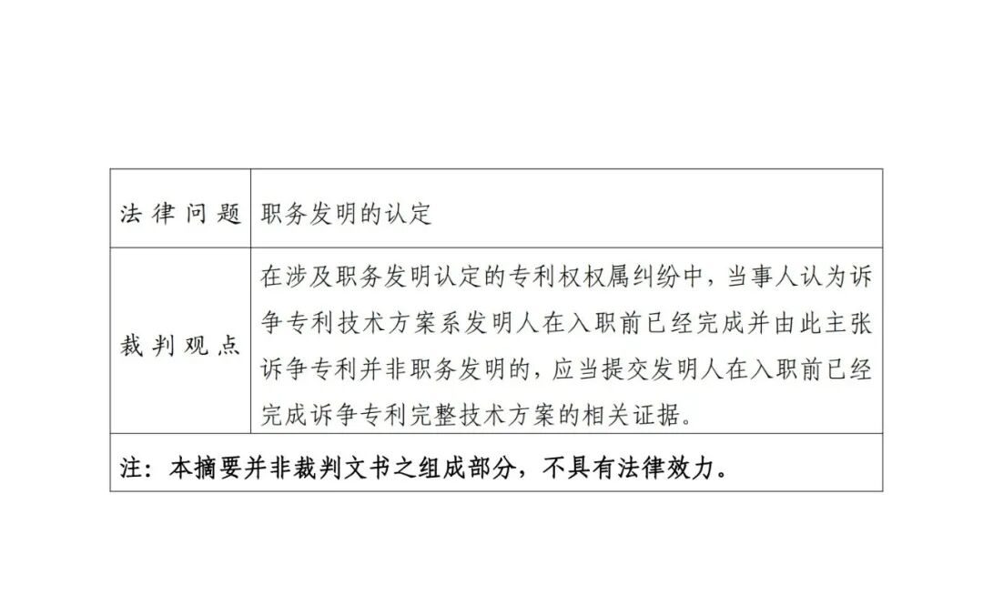
最高人民法院在相关判决中明确如下规则:(1)关于当事人之间关系的认定,最高院认为发明人与单位之间存在劳动关系或者与《中华人民共和国专利法实施细则》第十二条第二款所称临时工作单位之间存在工作关系,是认定职务发明的前提。在当事人没有约定的情况下,可根据实际履行情况认定双方的关系。(2)关于被告争辩方面,最高院认为,在涉及职务发明认定的专利权权属纠纷中,当事人认为诉争专利技术方案系发明人在入职前已经完成并由此主张诉争专利并非职务发明的,应当提交发明人在入职前已经完成诉争专利完整技术方案的相关证据。
★
案情简介
★
原告诉称:被告人王某于2010年5月至2012年6月在多维公司任高管,一直负责磁传感器的研究开发及运营工作。王某在多维公司任职期间,即与白某等人策划运作无锡乐尔科技有限公司(以下简称乐尔公司),王某一直为乐尔公司法定代表人。
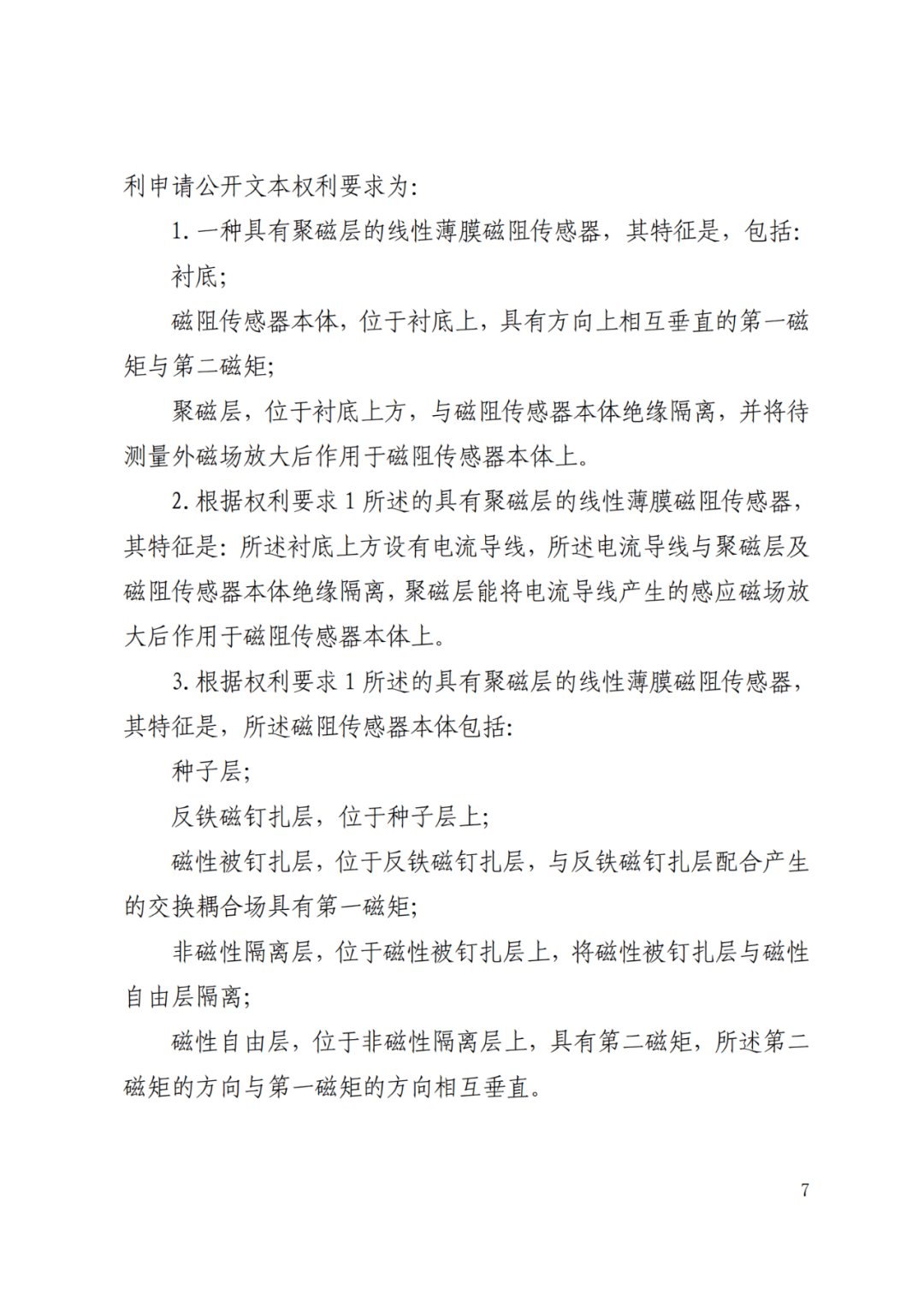
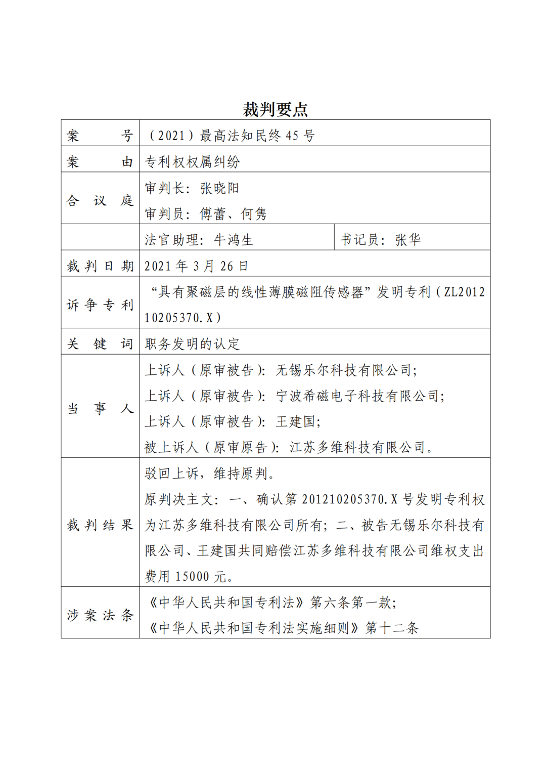
诉争的十件专利,其中六件的申请日为王某在多维公司任职期间的2012年6月,其余的都是在离职一年内申请的原告处的工作相关。原告分别以职务发明和侵权两理由提起诉讼。其中典型的如第201210411282.5号“用于电流传感器的磁电阻集成芯片”的发明专利(以下简称诉争专利),于2015年7月1日授权公告,其申请日为2012年10月24日,申请人为乐尔公司。法院经过审理后认为,诉争专利名为“用于电流传感器的磁电阻集成芯片”,与王某在多维公司所承担的本职工作相关。诉争专利系王某从多维公司离职一年内做出的与在原单位承担的本职工作有关的发明创造,根据《中华人民共和国专利法实施细则》第十二条的规定,诉争专利属于专利法第六条所称执行本单位的任务所完成的职务发明创造,诉争专利应归原告多维公司所有。
被告公司、被告人辩称:1.王某并不能直接地确认为多维公司的员工。王某自从2009年9月份便创立了乐尔公司,并且一直担任乐尔公司的法定代表人,而其在多维公司担任的仅仅是董事身份。故不能基于董事身份直接认定王某为多维公司的员工。2.即便认为王某是多维公司的员工,其所担任的本职工作是市场开拓相关的工作,并非研发工作。涉案专利的完成与王某在多维公司的本职工作无任何关系。3.诉争专利的完成没有利用多维公司的物质技术条件。
根据当事人陈述和经审查确认的证据,江苏省苏州市中级人民法院判决:确认第201210411282.5号“用于电流传感器的磁电阻集成芯片”专利权归原告江苏多维科技有限公司所有。
上诉人乐尔公司、王某不服一审判决,向最高人民法院提起上诉。
最高人民法院经审理判决如下:驳回上诉,维持原判。
本次结案的六起案件,法院认为本系列的专利权权属纠纷,实质上是一审被告将原本应当属于多维公司的专利申请权和专利权,擅自申请专利并登记至自身名下,对多维公司的权利造成损害,符合民事侵权的基本特征,故判令由乐尔公司、王某承担本案律师费。
本案代理律师:
北京超成律师事务所
胡上海律师/专利代理师
北京超成律师事务所
王小梅律师/专利代理师
附:判决书
《知产观察家》
一档全新的知识产权行业对话式新闻评论节目
“第一案”再审落槌 — 探寻体育赛事转播与知识产权保护
【最新一期】第二十五期:“第一案”再审落槌 — 探寻体育赛事转播与知识产权保护
第二十四期:“闯关”科创板——IPO知产狙击的企业应对策略
第二十三期:"颜值"经济下的外观设计与知识产权保护
Go to "Discover" > "Top Stories" > "Wow"