根据《中国专利奖评奖办法》《国家知识产权局关于评选第二十二届中国专利奖的通知》规定,第二十二届中国专利奖共评选出中国专利金奖预获奖项目30项,中国外观设计金奖预获奖项目10项,中国专利银奖预获奖项目60项,中国外观设计银奖预获奖项目15项,中国专利优秀奖预获奖项目826项,中国外观设计优秀奖预获奖项目56项,现予以公示,公示期为2021年5月10日至5月14日。
公示期间,任何单位或个人对评审结果有异议的,应当以书面形式向中国专利奖评审办公室提出,并提供必要的证明材料。单位提出异议的,应当加盖单位公章并提供联系人、联系电话和电子邮箱;个人提出异议的,应当签署真实姓名并提供身份证明材料、有效联系电话和电子邮箱。
附件
传 真:010-62083094
电子邮箱:zhuanlijiang22@cnipa.gov.cn
第二十二届中国专利奖预获奖项目
(一)第二十二届中国专利金奖预获奖项目(30 项)
(二)第二十二届中国外观设计金奖预获奖项目(10 项)
(三)第二十二届中国专利银奖预获奖项目(60 项)
(四)第二十二届中国外观设计银奖预获奖项目(15 项)
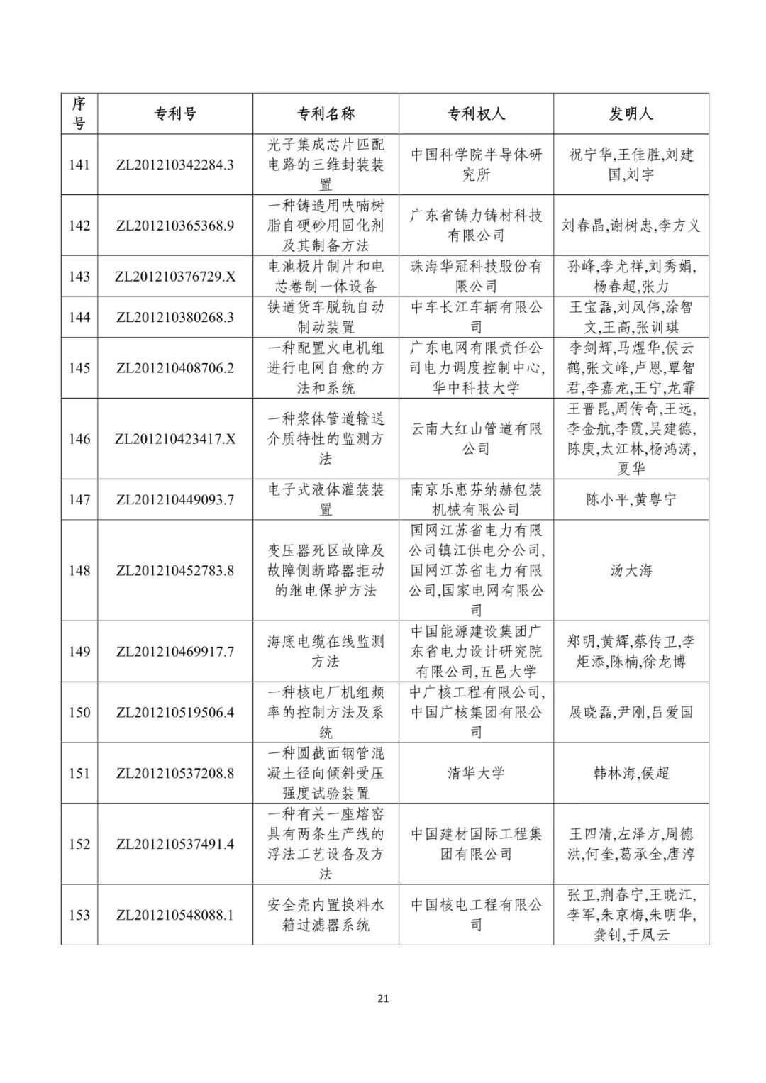
(五)第二十二届中国专利优秀奖预获奖项目(826 项)
(六)第二十二届中国外观设计优秀奖预获奖项目(56 项)
来源:国知局
Go to "Discover" > "Top Stories" > "Wow"