如何买到好喝的茶?
以下是没事干研究院的最新研究成果
请放心食用
淘宝买花果茶,价格差别之大令人乍舌。
从12.1元/罐( 4g*15包,0.2元/g )到278元/盒(3g*30包,3.1元/g ),竟然都叫桃子乌龙:
便宜的和贵的到底差在哪?应该如何选?
请教了负责茶系列的产品经理,从花果茶产品的角度,一起来跟大家分享下。
1.
想要买到好喝的茶
价格是道硬门槛
一分价钱一分货,原料用得如何,都会体现在成本上。就拿桃子乌龙来说,主要原料是乌龙原叶茶。
若是用原叶茶做原料,一般 150 元左右能买到品质还不错的冻顶乌龙口粮茶,市面上售价低于0.5 元/g的基本就不用看了。
这还没算上桃子果干、加工费、包装成本等。
研究了一下市面上的袋泡茶,光是看详情页就可以排除,这些售价基本都在 25 元以下:
不是说碎末不好,但相比来说,原叶茶在香气、滋味、耐泡度综合方面表现都更好,喝过自然就会明白。
碎茶第一泡的表现会很猛烈,滋味香气很冲,而且不是很纯净,原叶茶的滋味更融合,而且3 泡开始滋味才会有所变淡。
一个原叶茶包用到的茶原料也不多,多花 2、3 块就能买杯好茶喝上一天,其实很划算啊。
2
同样是原叶,品质也分高下
而且差价很大
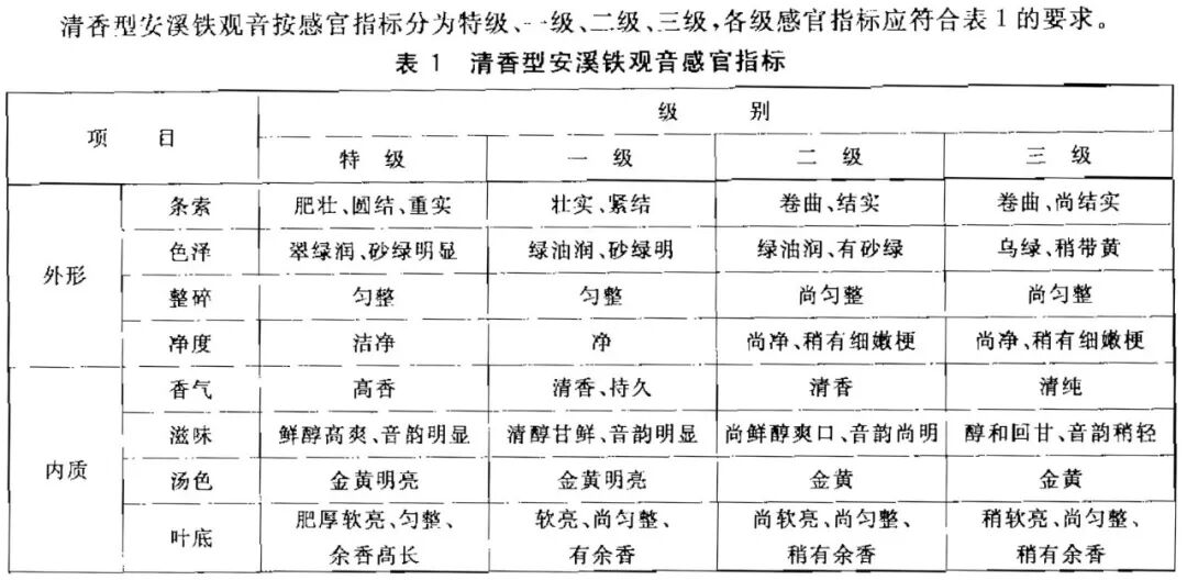
茶叶的评审分级,其实是个很科学的体系。每一款茶什么样算好,什么样算次,国家标准都写得明明白白:
表1、2 来自《GB/T 19598-2006 地理标志产品 安溪铁观音》
用这个标准再去比对,把市面上销量高、认知度尚可、主打原叶茶底的袋泡茶冷冲热泡集中喝了一遍。发现用的都是原叶,品质不一样,价格也差很多,
叶底拆开摆好一个个看外型和内质,立刻显了原型:
总结起来就是长得不一样,喝起来也不一样。
试喝结果,我们最后会给到详细的报告
3.
花果茶,除了茶底
还得讲拼配工艺
花果茶,不止是茶,还有花和果。
茶的拼配,既要考虑口感,还要考虑成本,非常考验制茶师傅的功力。
一杯好的花果茶,花果香应该与茶香平衡,香气彼此融合,互相成就。
如同香水调香,不同的茶和不同的花果,怎么搭配起来最融和,喝起来最顺口,都是讲究,拿我们的两款乌龙茶为例。
桃子清雅,就配台湾的冻顶乌龙,茶味本身清新带花果香,甜感高。
桂花香气浓郁,就配碳焙乌龙,经过碳焙工艺,有种经过烘烤的香味,干茶水分含量更低,茶汤滋味更醇厚,和桂花香气搭配比较平衡。
拼配不得当会怎么样呢?
喝到一家桂花乌龙,淘宝销量也挺高的,但配方里加了甘草,喝上去还蛮灾难的:甘草会让茶汤回甘,但加在这里药材味重,盖过了桂花清香。
香气与茶是否融合,还跟制茶工艺有关。
有的茶闻起来很香,但喝上去没什么味道,香气转瞬即逝,喝了个寂寞。
这种专业上叫「 香浮 」:试喝的时候就遇到一款,来自知名传统茶企
干茶带有花骨朵,闻上去香气明显,但看上去欠匀整,短碎较多,冲泡后喝起来茶汤滋味薄,苦涩感很强,香气冲,不够愉悦。
花茶是种非常古老传统的制茶工艺,不是单纯的把花和茶放在一起。
而是鲜花采摘下来之后与茶胚放在一起,在合适的温度和湿度下,茶胚会吸收鲜花的香气,最后让茶叶自带花香,这个工艺叫「窨」:
茉莉花茶等级越高,用花量就越多。上好的「国色天香」,每 100 斤茶窨制一次要用 100 多斤茉莉花,成品要经九次窨制,便用到千斤茉莉。具体过程可以看:茉莉花茶的窨制全记录
花茶香气主要来自窨制,茶香和花香融为一体,更加自然顺口。
饱记茶包系列的茉莉雪芽、桂花乌龙,小袋茶的碳焙铁观音栀子味都用到了这个工艺。
就好像市面上用梅汁+酒精勾兑的配制酒,和自家泡的酒比,香气总是差了一口气,这大概就是历经时间酝酿,才能体会到的微妙之处。
水果入茶,倒不是中国传统,这两年才流行起来。
拆开来一看原料,就都显了原形:
主要问题是茶叶碎、果粒品质不够好,变色、发黑。
还有这几年很流行的小青柑小柠红,品质高低,更是层次不齐。
最大的问题是表面几乎无果霜,为了加快烘干,温度过高导致壳子发黑,香气不足:
茶底问题比较多的是整体品质不高,茶汤会有杂味,不够香醇。
关于小青柑的判断标准,我们之前写过,不了解的同学可以看文章补课:从广东新会枝头到你的茶壶,一枚小青柑和普洱茶是如何在一起的
一枚优秀的小青柑经过低温烘干,在表面果皮里的挥发性成分析出在表皮形成一层白色的果霜:饱记小青柑,果霜是品质的象征,不是发霉哦:)
4、当然啦,最重要的还是喝
原料选择,拼配工艺,最终都会体现在茶汤的滋味上,不管最后如何,茶汤顺口,舒服是第一标准!
把各方面达标,喝下来还不错的打了勾,结果如下:
①饱记:香气鲜灵,滋味浓醇
⑦新中式茶饮品牌:香气鲜灵,滋味醇爽
①饱记:清新果香,滋味醇和甘甜
⑦新中式袋泡茶品牌:果香浓,有果肉感,滋味醇和回甘
①老牌茶业国企:清爽花香,滋味醇和
③饱记:烘焙香带花香,滋味醇厚甘爽
①饱记:果香浓郁,滋味鲜醇,有柠檬果味
⑥专注普洱茶的茶叶品牌:果香浓郁,滋味鲜醇,果味茶味
①饱记:果香浓郁,滋味醇厚回甘,有微微果酸味
②传统知名企业:专注于普洱茶领域,果香浓郁,滋味醇和回甘
最后总结下:
有些品牌某款单品茶会突出些,但其他口味就做的很敷衍,容易踩坑。
饱记的袋泡茶每一款都很能打,尤其在茶底挑选上,拍胸脯说挺良心的,
茶类产品虽然有标准,但终究是个农产品,不同批次不同年份都会有细微的变化,个中差别还是要喝过才知道。
不同品质茶底,在滋味和香气协调度上区别还是挺明显的,欢迎大家多喝多比较呀!
最后研究员实名安利最喜欢的几款小茶:小青柑、小柠红、茉莉雪芽,附上每一款的冲泡方式和滋味香气表现,大家根据口味选喜欢的就行:
购买指路:饱记茶专区 👇
选择一:不用等 99 大促 ,有赞小卖部现在 2 件 9 折 3 件 8 折,戳图去挑吧👇
选择二:
天猫 99 大促( 9 号开始),花果茶不用挑,一盒多喝茶组合装包含 4 款:桃子冻顶乌龙、茉莉雪芽、桂花乌龙、罗汉果普洱,还有近期上新的多喝茶大份补充装,足足 20 包够喝,单件就包邮。满 300 减 30,囤货党可以先加购👇
复制淘口令去囤
¥joB61GEFINf¥
本文的研究员
小 堵 车
剁手过狐狸杯子、被清洁大叔扔过蟹粉、写过青椒炒肉丝中餐入门指南、胖5斤潮州指南、无限回购零食榜。
阿 兔
是不吃兔兔的阿兔。
拿铁与啤酒爱好者。
摄影风格在浓油赤酱与清新爽口间徘徊。
茶小茶
茶学硕士
爱喝茶,爱简单喝茶
年轻人就应该多喝茶
更多好吃的研究成果
10W+ 热文回顾
文章转载请加微信「baojiclub」