点击上方“厦门网”关注我们
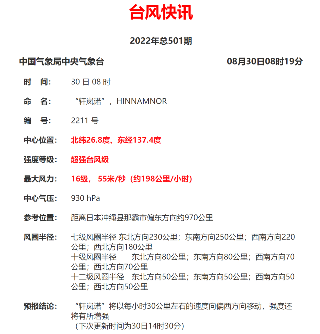
台风“轩岚诺”加强为超强台风级
31日起影响我国东部海域
早晨5点钟其中心位于日本冲绳县那霸市偏东方向大约1060公里的西北太平洋洋面上,中心附近最大风力有16级(55米/秒),中心最低气压为930百帕,七级风圈半径180-250公里,十级风圈半径70-80公里,十二级风圈半径50公里。
▲葵花-8号卫星监测到的第11号台风“轩岚诺”云图动画(时间段:2022年8月29日22时00分至30日05时00分)。
预计,“轩岚诺”将先以每小时30公里左右的速度向偏西方向移动,31日转向西南方向移动,强度还将有所增强,逐渐趋向琉球群岛南部海域,9月1日~2日将在琉球群岛南部海面回旋,2日晚上以后逐渐转向北偏西方向移动,3日夜间移入东海东南部。未来5天“轩岚诺”的强度都将维持在超强台风级,最大强度可达17级及以上(60-70米/秒)。
受“轩岚诺”外围环流影响,31日夜间开始我国东海海域的风力将逐渐加大到6-7级,阵风8-9级。
@中国天气 气象分析师王伟跃表示,由于目前海水温度高、水汽条件充沛,为台风发展增强提供助力,但冷空气、副热带高压等影响因素复杂,“轩岚诺”还可能是今年来预报路径变数最大的台风。
△卫星云图可见,98W的云系非常浓密,也非常紧密,有可能赶在“轩岚诺”靠近之前,加强为12号台风“梅花”。
后天起,北方弱冷空气活动会更加频繁,鹭岛处于冷暖气流交汇处,会有阵雨或雷阵雨天气,降水时局部地区将伴有较强雷电、短时强降水、短时大风等强对流天气,可能引发城市内涝、山体滑坡等次生灾害,相关部门和市民要提前做好防范措施。
来源:厦门网、厦门日报、厦门广电、厦门气象 、中央气象台、@中国天气
编辑:姚欢、赖旭华
往期推荐
2022/8/30
最新进展!福厦高铁全线铺轨贯通!
29日福建本土0新增!国家卫健委:本土新增“349+1368”
厦门疾控发布最新提醒→
微信合作联系:0592-5506191
厦门日报社微信矩阵 | ||||||
| 昵称 | 微信号 | 昵称 | 微信号 | |||
| 厦门日报 | xiamenribao | 厦门招考 | xiamenzhaokao | |||
| 厦门晚报 | xmwb597 | 城市捷报 | chengshijiebao | |||
| 海西晨报 | haixichenbao | 台海杂志 | taihaizazhi | |||
| 厦门网 | xmnn-cn | 遇见婚恋网 | yujianw520 | |||