总局将组建“人民院线” 专厅播放主旋律电影

2018-02-24 综艺 综艺

近日,国家新闻出版广电总局下发通知组建“人民院线”,专门用来播放主旋律影片。院线影厅对特定优秀主旋律影片和重要时间节点的重要影片实行“专厅专用”,采取组织观看、优惠票价、资金扶持等方式,进一步深挖放映资源、提高综合上座率。


2017年的《战狼2》最终取得了56亿的总票房,成为中国电影史上票房最高的电影。2018年春节档《红海行动》的票房也已经悄悄到了17亿,口碑票房还在持续上涨。



不难看出,主旋律电影正在慢慢吸引着观众走进电影院。军事题材、扶贫题材、打拐题材等传播正能量的电影层出不穷。


此前,国家新闻出版广电总局下发通知,做好优秀主旋律影片发行放映工作,拟在现有城市院线中组建一条“人民院线”。


“人民院线”顾名思义就是院线影厅在日常商业放映基础上,对特定优秀主旋律影片和重要时间节点的重要影片实行“专厅专用”,采取组织观看、优惠票价、给予政策、资金扶持或奖励等方式,保证放映阵地。



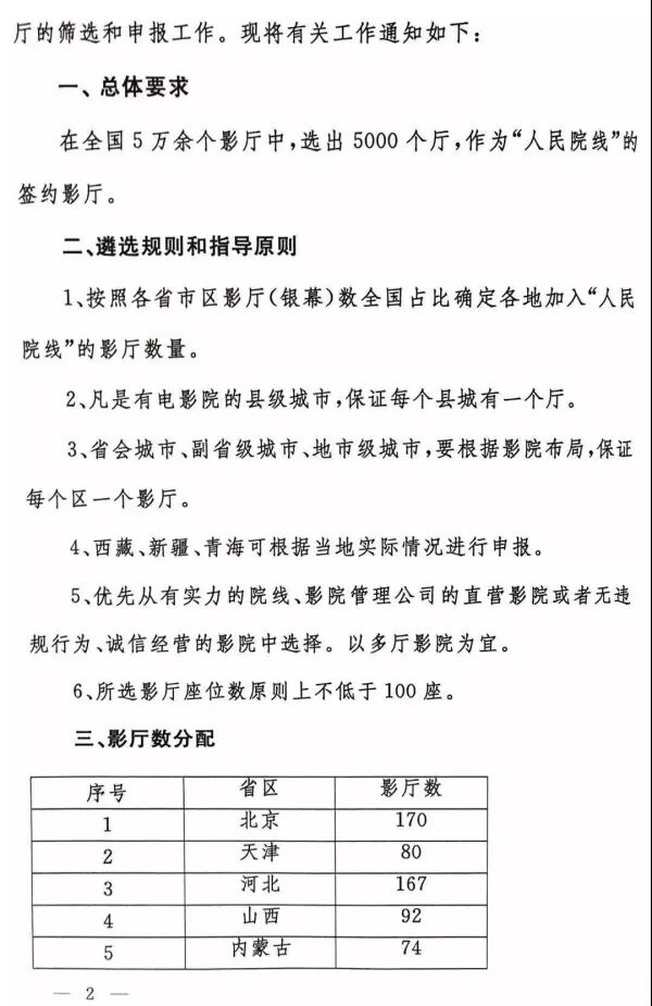
通知中指出,在全国5万余个影厅中,选出5000个作为“人民院线”签约影厅。


优先从有实力的院线、影院管理公司的直营影院或者无违规行为的影院中选择,以多厅影院为宜,而且影厅座位数原则上不低于100座。对于各省市区的影厅数,则按照全国占比进行选择。



出现这种局势的原因很简单,中国观众的观影口味变化。


因为观众的观影口味变化,一些小众电影迎来了春天。慰安妇题材纪录电影《二十二》和户外探险电影《七十七》在几乎毫无著名导演和大明星加盟的情况下取得过亿票房,成为2017年的最具代表性的黑马影片。



这更加的说明宣扬社会正能量电影的市场已经打开,只要有排片,有口碑,票房就有保证。所以“人民院线”的存在,就是为了迎合目前的电影市场。


片方能获得最大的利益,而观众们能在电影中收获正能量,对国家,对社会增加一份信心,对生活多一份热爱。



中国电影正在飞速发展,我们还在不断摸索的阶段。电影产业的欣欣向荣,给予了电影人更多的信心,希望中国电影能够出现更多有文化品质 ,打动人心的好作品。


来源:院线经理

推荐阅读


CCBN2018与往年有哪些不同?


今天,什么样的电影让我们感动?


“小金人”光环难掩惨淡票房|奥斯卡最佳影片提名作品票房一览


如需转载请在文章开头注明来源,并附上原文链接。更多资讯请登录手机版“综艺+”m.zongyijia.net