【题名及作者单位】
【摘要部分】
摘要译文:
急性肺损伤(ALI)是一种严重的威胁生命的肺部炎症,具有较高的发病率和死亡率,因此迫切需要新的治疗方法。葛根芩连汤(GQD)是一种经典的中草药配方,已被广泛用于临床中与肠道有关的疾病的治疗。近年来,越来越多的研究发现GQD具有良好的抗炎作用。随着对内脏微生物群的进一步研究,已经建立了肺与肠之间的联系-肠肺轴。基于肠肺轴理论,我们使用系统药理学探讨其作用和机制ALI中的GQD治疗方法。假设GQD抑制ALI进程,我们使用脂多糖(LPS)诱导的Balb / c小鼠ALI实验模型来评估GQD的治疗潜力。我们的结果表明,GQD通过减少肺水肿和微血管通透性,对LPS诱导的ALI发挥保护作用。同时,GQD可以下调LPS诱导的肺组织,支气管肺泡灌洗液(BLAF)和血清中的TNF-α,IL-1β和IL-6的表达。为了进一步了解GQD在ALI治疗中的分子机制,我们使用网络药理学来预测GQD活性成分的疾病靶标。通过转录组和代谢组学分别分析小鼠的肺组织和血清样品。网络药理和转录组学的KEGG通路分析表明,PI3K / Akt信号通路明显丰富,表明它可能是GQD治疗ALI的主要调节通路。通过免疫组织化学分析和凋亡检测,证实了GQD可以通过PI3K / Akt信号通路抑制ALI的凋亡。然后,我们使用PI3K抑制剂LY294002来阻断PI3K / Akt信号通路,并反向证实PI3K / Akt信号通路是GQD抗ALI的主要途径。此外,小鼠血清样品中不同的代谢产物表明,GQD可通过逆转能量代谢的失衡来抑制ALI的炎症过程。我们的研究表明,GQD对ALI确实有较好的治疗作用,并初步阐明了其分子机制。因此,可以利用GQD开发针对ALI的新型疗法。此外,我们的研究还提供了一种新颖的策略来探索中药配方的有效成分和有效机制,结合中医理论治疗ALI。
【结果部分】
1.GQD体内保护LPS诱导的ALI
GQD通过减少肺水肿和微血管通透性,对LPS诱导的ALI发挥保护作用。同时,GQD可以下调LPS诱导的肺组织,支气管肺泡灌洗液(BLAF)和血清中的TNF-α,IL-1β和IL-6的表达。
2.GQD抑制LPS诱导的ALI的炎症反应
3.网络药理学预测GQD治疗ALI的潜在信号通路
为了进一步了解GQD在ALI治疗中的分子机制,我们使用网络药理学来预测GQD活性成分的疾病靶标。
4.GQD治疗LPS诱导小鼠ALI的转录组学分析
通过转录组和代谢组学分别分析小鼠的肺组织和血清样品。网络药理和转录组学的KEGG通路分析表明,PI3K / Akt信号通路明显丰富,表明它可能是GQD治疗ALI的主要调节通路。
5.GQD治疗LPS诱导的ALI小鼠的代谢组学分析结果
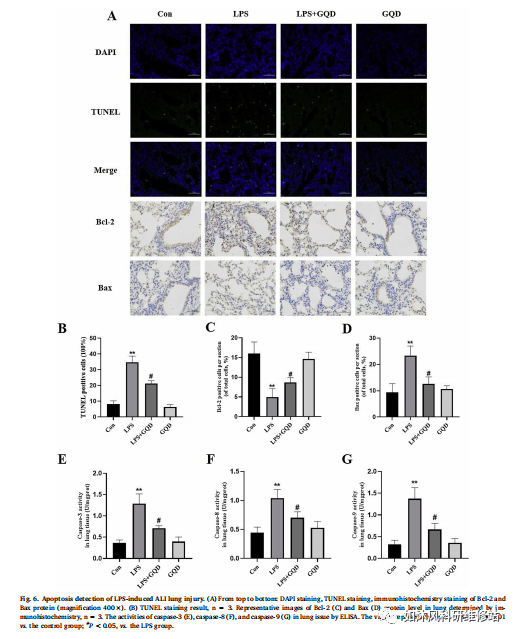
6.GQD通过降低LPS诱导的ALI中凋亡相关蛋白的水平抑制凋亡
通过免疫组织化学分析和凋亡检测,证实了GQD可以通过PI3K / Akt信号通路抑制ALI的凋亡。
7.GQD通过激活PI3K / Akt信号通路抑制ALI
8.PI3K抑制剂LY294002取消了GQD对LPS诱导的ALI的保护作用
然后,使用PI3K抑制剂LY294002来阻断PI3K / Akt信号通路,并反向证实PI3K / Akt信号通路是GQD抗ALI的主要途径。此外,小鼠血清样品中不同的代谢产物表明,GQD可通过逆转能量代谢的失衡来抑制ALI的炎症过程。我
【结论部分】
扫描二维码
获取更多精彩
Rumfer Sci
end