【写在前面】今天为大家分享一篇,发表于药理学Top期刊《Pharmacological Research》,IF5.893,点击查看该期刊简介。
本文研究对象 didemnin B是从加勒比海被囊类动物分离出的一种环状缩酚肽类物质。
【题目及作者信息】
![]()
![]()
海洋化合物didemnin B抑制真核生物延伸因子1A1(EEF1A1)可以在体外降低脂毒性HepG2细胞的死亡,并改善遗传性肥胖年轻小鼠的早期非酒精性脂肪肝疾病(NAFLD)。然而,在长期饮食诱导的肥胖症模型中,双氢睾酮B对NAFLD的影响尚不清楚。我们调查了迪地美宁B对西方饮食诱导的肥胖小鼠中NAFLD严重性和代谢参数的影响,以及对体外导致肝炎和纤维化的细胞类型的影响。对雄性129S6小鼠进行标准饮食或西式饮食喂养26周,然后每3天一次通过腹膜内(i.p.)注射二氢肌酐B(50μg/ kg)或溶媒干预,持续14天。Didemnin B可降低肝脏和血浆甘油三酸酯,改善口服葡萄糖耐量并降低NAFLD严重程度。此外,双氢精蛋白B适度增加了与ER应激反应(Perk,Chop)和脂肪酸氧化(Fgf21,Cpt1a)有关的基因的肝表达。在体外,在基础和脂毒性下,二氢肌酐B均能降低THP-1单核细胞增殖,破坏THP-1单核细胞-巨噬细胞分化,降低THP-1巨噬细胞IL-1β分泌,并降低肝星状细胞(HSteC)增殖和胶原蛋白分泌(高脂肪酸)条件。因此,双氢睾酮B改善肥胖中的肝脂肪变性,葡萄糖耐量和血脂,并伴有中度(可能是恶性的)上调细胞应激反应和肝脏能量平衡的途径。此外,它降低了体外涉及肝炎症和纤维化的细胞类型的活性。这些发现突出了在NAFLD的治疗中部分蛋白质合成抑制的治疗潜力。 据估计,NAFLD会影响全球约四分之一的人口,包括一系列以肝脂质蓄积为特征的疾病,从单纯性脂肪变性到更严重的形式,例如非酒精性脂肪性肝炎(NASH)和纤维化。值得注意的是,NASH有望成为美国肝脏移植的最常见适应症。尽管它影响了全世界19亿人,但尚无批准的药物疗法可专门治疗NAFLD。 虽然我们已经显示,在C57 / BL6J背景下,用双氢精蛋白B(didemnin B)处理可以改善瘦素缺陷型小鼠的早期NAFLD,但人NAFLD最常发生在饮食引起的肥胖中。此外,缺乏瘦素的小鼠和在C57 / BL6背景下繁殖的小鼠不会自发发展为纤维化。在本研究中,我们报道了在没有体重减轻或附睾脂肪改变的情况下,用双氢辅酶B治疗西方饮食诱导的肥胖129S6小鼠可改善肝脂肪变性,血浆脂质谱和葡萄糖稳态。这些对肝脏和代谢的益处与参与内质网应激反应和脂肪酸氧化的基因的肝表达适度增加有关。虽然我们的小鼠模型表现出有限的肝脏炎症和纤维化,但我们进一步报道,在体外用双氢辅酶B抑制EEF1A1会降低NAFLD中参与这些过程的细胞类型的活性。![]()
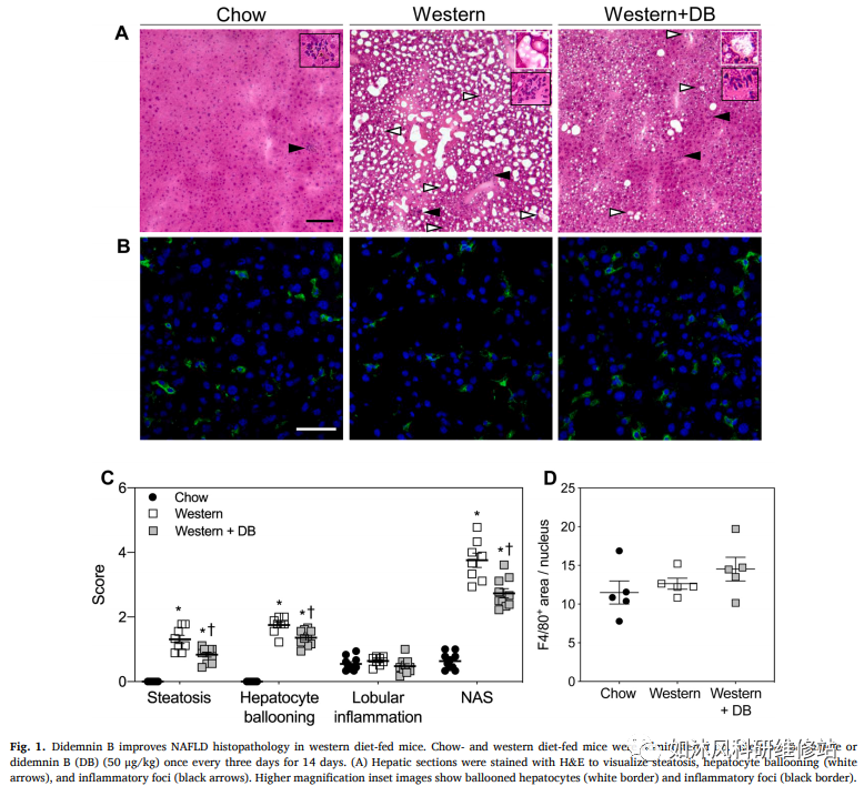
2)Didemnin B可改善西方饮食喂养小鼠的NAFLD组织病理学![]()
![]()
![]()
3)西方饮食喂养的小鼠表现出最小的肝纤维化,不受didemnin B影响
![]()
![]()
4)Didemnin B可改善西方饮食喂养小鼠的血脂水平和葡萄糖稳态
![]()
![]()
5)Didemnin B上调能量消耗,脂肪酸氧化和内质网应激的肝基因
![]()
![]()
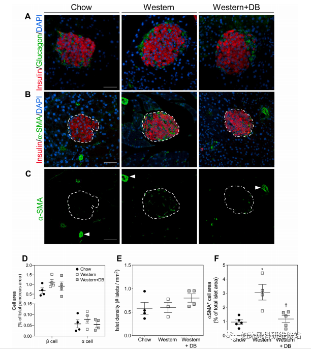
6)Didemnin B减少了西方饮食喂养小鼠胰岛中活化的星状细胞的面积![]()
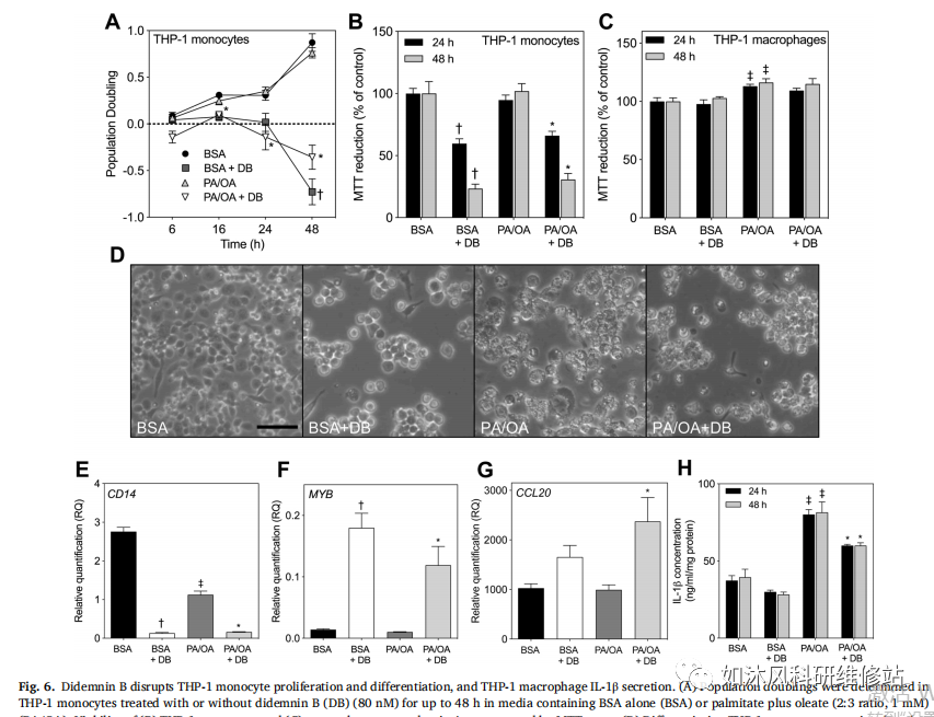
7)Didemnin B破坏了THP-1单核细胞的增殖和分化以及THP-1巨噬细胞IL-1β的分泌![]()
8)Didemnin B减少了活化的肝星状细胞增殖和胶原原的产生,但不影响HepG2细胞的增殖。
![]()
NAFLD是一种正在流行的全球流行病,目前尚无批准的药理疗法。使患者发展至晚期肝病,此时唯一的治疗选择是肝移植。在本研究中,我们首次表明,在西方饮食诱导的肥胖小鼠中,用双氢精蛋白B处理可改善NAFLD的组织病理学,葡萄糖稳态和血脂异常。此外,在体外,双氢辅酶B(Didemnin B)优先靶向将参与NAFLD进展的细胞类型。这项研究强调了部分EEF1A1抑制作为治疗NAFLD的新药理学策略的潜力,对此迫切需要。 总结:若有老师想以中医药相关研究投至该期刊,必须要结合机制及其他统计分析工具,研究内容丰富,不然较难录用。(毕竟影响因子逼近6.0)【加入中医药交流群】扫描二维码或者添加小编微信邀请加入,也可由群友邀请加入,欢迎广大老师、朋友加入我们。![]()
小编微信:
![]()
如沐风科研维修站 (Rumfer)公众号:由浙江中医药大学、中国药科大学、江西中医药大学以及福安药业和浙江省疾控中心的硕博士组成,主要发布药物研发、生产及注册,科研实验及前沿咨讯等相关信息。欢迎广大朋友老师关注我们,您的分享和关注是对我们的最大鼓励。