【写在前面】:今天向大家推荐的是台湾中山医学大学研究团队近日发表于Journal of Natural Products(IF3.779)的一篇文章,揭示一种天然提取物Cedrol通过调节DNA损伤反应和MGMT表达降低替莫唑胺耐药性而增强其抗癌作用。
我们恳请:若能转发分享,我们将非常感谢!(目前微信公众号改为乱序推送,将如沐风科研维修站设为星标,时常点击阅读,我们才会出现在您推送的前面位置)。
【期刊简介】
图片来自Journal of Natural Products官网
2.投稿范围及审稿周期
Journal of Natural Products is an open assess journal published annually since 2008 and dedicated to research of all aspects of Plant/Natural Product. The Journal welcomes the submission of manuscripts that meet the general criteria of significance and scientific excellence. Papers will be reviewed within one month after receipt.
Phytochemistry (Isolation, Structure elucidation, Spectroscopic properties, Structure activity relationship etc.)
Chemistry of Bio-active compounds
Biochemistry, physiology, cell structures
Action of chemicals, drugs, or natural products on the structure or function of animal (including human) cells/tissues/genes.
Pharmacology, toxicology of plant and their active principles
Medical application; Clinical studies on efficiency of traditional medicinal practice/ethnoveterinary
Antimicrobial, antiviral, antiparasite activities
Ethnobotany/Ethnopharmacology
Plant-derived drugs and ethnomedicines
Pharmaceutical formulations and evaluation
Environmental impact and risk assessment
美国化学学会和美国生药学学会主办,审稿周期一般为2~4个月左右。年刊文400以上,OA期刊。
Cedrol, a Sesquiterpene Alcohol, Enhances the Anticancer Efficacy of Temozolomide in Attenuating Drug Resistance via Regulation ofthe DNA Damage Response and MGMT Expression
【摘要部分】
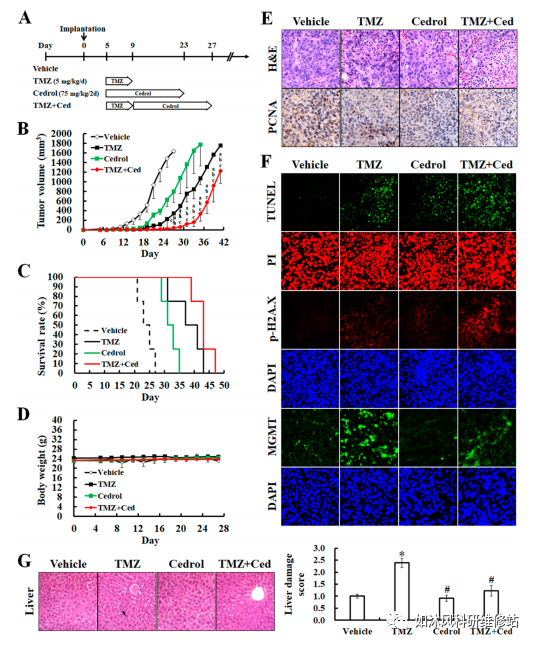
胶质母细胞瘤(GBM)是一种常见的侵袭性脑肿瘤,中位生存期为12-15个月(现状)。替莫唑胺(TMZ)是GBM治疗中使用的一线化疗药物,但耐药性的出现限制了其抗肿瘤活性。天然化合物雪松酚cedrol具有显着的抗肿瘤活性,并且来源于雪松(Cedrus atlantica)(假设过渡)。在这项研究中,我们调查了TMZ和雪松酚cedrol在GBM细胞中的体内和体外联合作用(方法)。通过调节GBM细胞中的AKT和MAPK信号传导途径,TMZ和cedrol联合治疗可导致对细胞增殖的持续更高的抑制作用。联合治疗比单独使用任何一种药物都能更好地诱导细胞周期停滞,细胞凋亡和DNA损伤。此外,雪松酚还可以降低与TMZ处理的GBM细胞中与耐药相关的蛋白的表达,包括O6-甲基鸟嘌呤-DNA-甲基转移酶(MGMT),多药耐药蛋白1(MDR1)和CD133。在动物研究中,联合治疗通过诱导细胞凋亡显著抑制肿瘤生长,并降低TMZ耐药性。而且,经雪松醇处理的小鼠在体重上没有显著差异,并且改善了TMZ诱导的肝损伤(结果)。这些结果表明,雪松酚可能是与TMZ联合治疗GBM的潜在新药,值得进一步研究(结论)。
(主要看原文表达,有助于我们自行撰写SCI)
【结果部分】
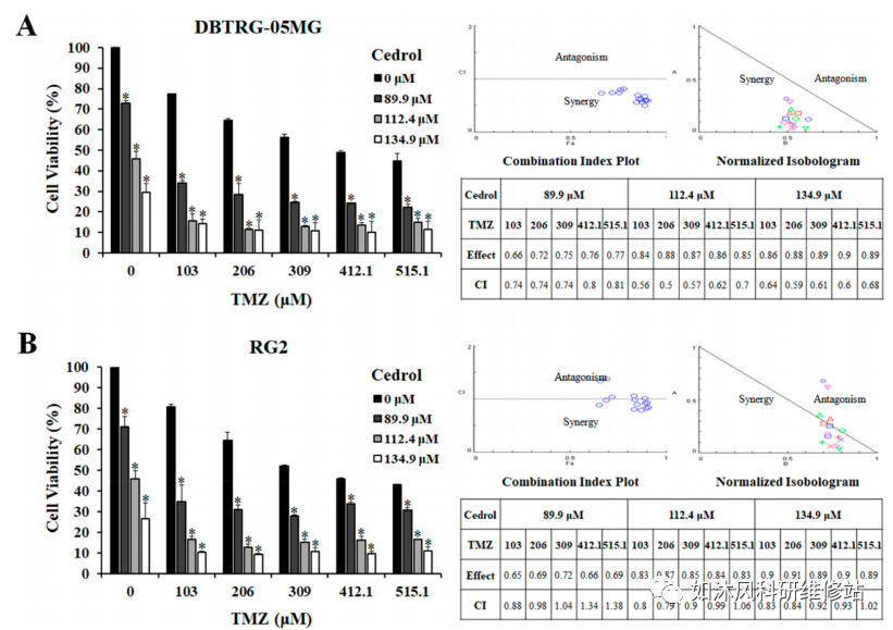
1 雪松酚cedrol和TMZ对DBTRG-05MG和RG2 GBM细胞系细胞活力的细胞毒性作用。
【结论与讨论】
本研究的结果表明,在体外和体内,Cedrol和TMZ联用的协同作用通过诱导细胞周期停滞,细胞凋亡和DNA损伤反应来抑制GBM细胞的生长。 Cedrol通过下调TMZ抵抗相关蛋白(包括MGMT,CD133和MDR1)来增强TMZ诱导的细胞死亡,并改善TMZ诱导的肝损伤。 这些发现为进一步研究雪松酚作为TMZ在GBM治疗中的潜在药物提供了基础。
为了帮助您刚好的完成科研工作,发表科研成果,本次推文给大家带来一些福利:
仅需要转发朋友圈或者科研群截图给小编(1278317307)或公众号后台即可获得。也是希望让更多人给我们提提意见。
【加入中医药交流群】添加小编微信邀请加入(1278317307),也可由群友邀请加入,欢迎广大老师、朋友加入我们。
Theranostics IF8.6:南京医科大学团队揭示miR-802通过AMPK介导的肝脂质代谢调节而预防肥胖
以Inflam Res为例浅谈撰写3分左右的Manuscript:槲皮素减轻新生小鼠缺氧缺血性脑损伤通过抑制氧化应激和炎症浸润
【Nature子刊】交大瑞金医院等18个研究团队联合揭示小檗碱和益生菌对2型糖尿病肠道微生物的影响
【中国中药杂志】中国中医科学院:溃疡性结肠炎活动期关键基因与治疗中药的生信分析及系统评价
中文核心与SCI期刊差距有我们想象那么大吗?让我们以同类型的论文进行比较看看
【中医药临床】重磅!国内首个中医药社区防控新冠肺炎临床研究成果发布
Manuscript投稿简介-以Phytomedicine为例:雷公藤红素抑制K63去泛素化改善肝损伤和痛风性关节炎(例文)
如沐风科研维修站 (Rumfer)公众号:由浙江中医药大学、中国药科大学、江西中医药大学以及福安药业和浙江省疾控中心的硕博士组成,主要发布药物研发、生产及注册,科研实验及前沿咨讯等相关信息。欢迎广大朋友老师关注我们,您的分享和关注是对我们的最大鼓励。