【写在前面】:今天向大家推荐的是吉林延边大学团队近日发表于British Journal of Pharmacology(IF7.73)的一篇文章,揭示牛蒡苷元Arctigenin是如何通过抑制小胶质细胞激活、HMGB1/TLR4/NF-κB-TNF-α/TNFR1/NF-κB途径引起的神经炎症而预防抑郁。
我们恳请:若能转发分享,我们将非常感谢!(目前微信公众号改为乱序推送,将如沐风科研维修站设为星标,时常点击阅读,我们才会出现在您推送的前面位置)。
【期刊简介】
图片来自British Journal of Pharmacology官网
2.投稿范围
英国药理学学会出版,是一本基础广泛的期刊,在实验药理学的各个方面都具有领先的国际报道。它出版高质量的original research, authoritative reviews,minireviews,commentary,letters。每年出版一系列主题问题,并且每两年出版一次必读的特别版《简明药理指南》。该杂志被公认为该领域的领先出版物之一。它仅在线上,通过其OnlineOpen程序发布开放访问研究,并且每两周发布一次。
3.版面费及及审稿周期
审稿周期较快,一般1.5~3个月,年刊文300+,选择性OA
【题目及作者信息】
Arctigenin protects against depression by inhibiting microglial activation and neuroinflammation via HMGB1/TLR4/NF‐κB and TNF‐α/TNFR1/NF‐κB pathways
[牛蒡苷元通过抑制小胶质细胞激活、HMGB1/TLR4/NF-κB-TNF-α/TNFR1/NF-κB途径引起的神经炎症而预防抑郁]
【摘要部分】
背景与目的:据报道,牛蒡苷元Arctigenin(AG)是牛蒡子的主要生物活性成分,具有抗抑郁样作用。但是,这些作用的潜在机制仍不清楚。小胶质细胞通过高迁移率族1(HMGB1)/ TLR4 /NF-κB和TNF-α/TNFR1/NF-κB信号通路过度产生促炎性细胞因子而引起神经炎症,从而导致抑郁。在这项研究中,我们已经通过进行体外和体内研究来研究牛蒡子苷元的抗抑郁机制。
实验方法:研究了慢性不可预测的轻度应激(CUMS)对野生型(WT)和TLR4-/-小鼠的影响。使用CUMS诱导的WT小鼠抑郁模型测试了arctigenin的抗抑郁样作用。评估了Arctigenin对小鼠大脑前额叶皮层(PFC)中的HMGB1/TLR4/NF-κB和TNF-α/ TNFR1/NF-κB信号通路以及HMGB1或TNF-α刺激的原代培养小胶质细胞的作用。 HMGB1和TLR4或TNF-α和TNFR1在有或没有Arctigenin的相互作用通过局部表面等离振子共振(LSPR)和免疫共沉淀测定法进行了检测。
关键结果:与WT小鼠相比,TLR4-/-小鼠的尾部悬吊试验(TST)和强制游泳试验(FST)的不动时间减少了,Arctigenin表现出抗抑郁样作用。 Arctigenin还抑制小鼠大脑PFC中的小胶质细胞活化和炎症反应。 Arctigenin抑制HMGB1和TLR4或TNF-α和TNFR1的相互作用,并抑制HMGB1 / TLR4 /NF-κB和TNF-α/ TNFR1 /NF-κB信号通路。
结论与意义:Arctigenin可通过HMGB1/TLR4 /NF-κB和TNF-α/TNFR1/NF-κB信号传导通路减弱过度的小胶质细胞激活和神经炎症,从而发挥抗抑郁样作用。这表明arctigenin有潜力作为适合临床试验治疗抑郁症的新药候选物。
(翻译可能不准确,主要看原文表达,有助于我们自行撰写SCI)
【结果部分】
1.AG在TST和FST测试中产生类似抗抑郁药的作用。
2.AG逆转CUMS暴露小鼠的抑郁样行为。
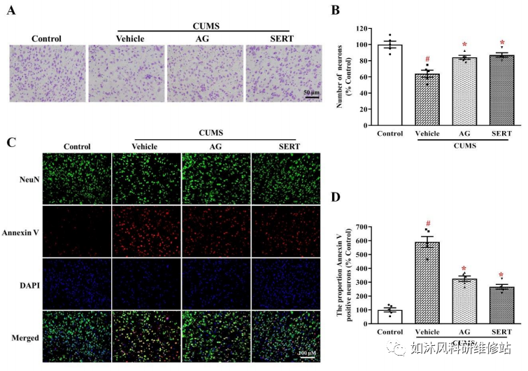
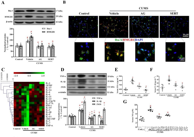
3.AG抑制CUMS诱导的PFC或小鼠血清中的小胶质细胞活化和炎性介质的产生。
4.AG抑制CUMS诱导的小鼠PFC中的神经元损伤。
5.AG逆转了CUMS诱导的PFC或小鼠血清中IDO增加和单胺减少。
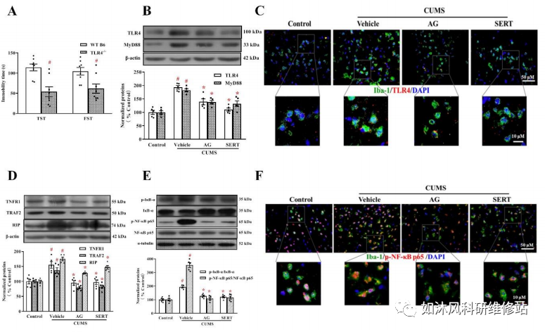
6.AG抑制CUMS诱导的小鼠PFC中的HMGB1/TLR4/NF-κB或TNF-α/TNFR1 /NF-κB信号通路。
7.AG抑制小胶质细胞中HMGB1或TNF-α刺激的小胶质细胞活化和炎性介质的产生。
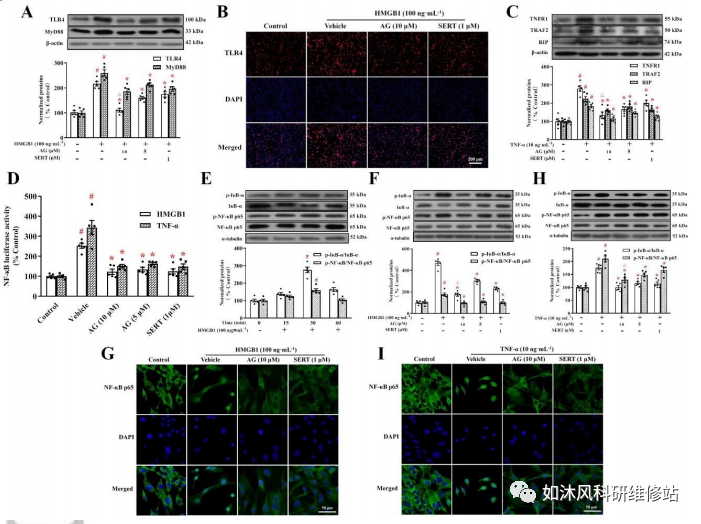
8.AG破坏HMGB1与TLR4或TNF-α与TNFR1之间的相互作用。
9.AG抑制HMGB1或TNF-α刺激的小胶质细胞中HMGB1/TLR4/NF-κB或TNF-α/ TNFR1/NF-κB信号通路。
7.AG在应激诱导的抑郁样行为的信号传导机制上起作用。
应激刺激可能通过HMGB1和TNF-α激活TLR4和TNFR1,导致IκB-α磷酸化和降解,从而导致NF-κB的核易位和炎性介质的表达。 这导致神经传递受到干扰和神经元受损,最终导致抑郁症样行为(可能的实验设计思路)。AG通过抑制HMGB1/TLR4/NF-κB通路以及TNF-α/TNFR1 /NF-κB信号通路来抑制小胶质细胞激活并防止CUMS诱导的抑郁样行为。
【结论与讨论】
在本研究中,分子对接研究表明AG或SERT与TLR4直接相互作用。 随后,我们使用LSPR分析法确认AG或SERT可以高亲和力结合TLR4。 同时,我们还发现,在LSPR和Co-IP分析中,AG或SERT可有效阻断HMGB1与TLR4的结合。 此外,我们已经证明,使用双重免疫组化染色,AG可抑制CUMS暴露小鼠PFC小胶质细胞中HMGB1,TLR4和p-NF-κBp65的高表达。 蛋白印迹结果表明,AG或SERT抑制CUMS暴露小鼠PFC中TLR4,MyD88,p-IκB-α和p-NF-κBp65的高表达。 体外实验使用了HMGB1诱导的小胶质细胞活化,并证实了在初次培养的小胶质细胞中通过TLR4/MyD88 /NF-κB信号通路产生了神经炎性介质的高表达。这些已被AG或SERT成功抑制。
综上,AG通过HMGB1/ TLR4 /NF-κB和TNF-α/ TNFR1 /NF-κB信号传导通路减弱小胶质细胞激活和神经炎症来减轻抑郁。我们的发现表明,小胶质细胞中的这两个信号通路是分析抑郁机制的潜在药理目标。 此外,值得注意的是,AG的抗抑郁功效类似于SERT(目前是抑郁症的首选药物)的功效。 但是,在抑郁症小鼠的体重增加和某些抗神经炎症作用方面,AG优于SERT。 因此,期望AG成为适合于治疗抑郁症的临床试验的新药候选。
【加入中医药交流群】添加小编微信邀请加入,也可由群友邀请加入,欢迎广大老师、朋友加入我们。
小编微信:
2020-10-31
2020-10-31
2020-10-31
2020-10-30
2020-10-30
2020-10-28
2020-10-27
2020-10-26
2020-10-23
如沐风科研维修站 (Rumfer)公众号:由浙江中医药大学、中国药科大学、江西中医药大学以及福安药业和浙江省疾控中心的硕博士组成,主要发布药物研发、生产及注册,科研实验及前沿咨讯等相关信息。欢迎广大朋友老师关注我们,您的分享和关注是对我们的最大鼓励。