【写在前面】:今天推荐的是发表于Pharmacological Research(IF5.893)的一篇文章,揭示小檗碱通过调节微生物色氨酸分解代谢激活色氨酸受体(AhR)而改善结肠炎。
本文研究单位:
西安交通大学药学院健康科学中心
陕西省心血管病药物筛选与分析工程研究中心
上海交通大学系统生物医学中心,系统生物医学教育部重点实验室
浙江工业大学药学院暨长三角绿色创新合作创新中心
陕西省食品药品监督管理局
澳门大学,澳门中医药研究所,中药质量研究国家重点实验室
我们恳请:若能转发分享,我们将非常感谢!(目前微信公众号改为乱序推送,将如沐风科研设为星标,时常点击阅读,我们才会出现在您推送的前面位置)。
![]()
图片来自Pharmacological Research官网(网址https://www.journals.elsevier.com/pharmacological-research)![]()
【接收范围及审稿周期】
发表生物医学领域的前沿文章,涵盖了推动药理学领域前进的广泛主题。我们提供平台,跨学科的专家可以通过该场所快速交换与现代药理学主题有关的健康科学信息。该期刊发表有关分子,生化,转化和临床研究(包括临床试验)的文章;可为快速发表已接受的论文,其中包括专门,快速地接受和发表重要文章的途径。
本期刊为可选择性OA期刊。审稿周期一般为2~6个月,但年刊量300+。
【题目及作者信息】
Berberine improves colitis by triggering AhR activation by microbial tryptophan catabolites
![]()
【摘要部分】
![]()
炎症性肠病(IBD)是一种在胃肠道中反复发生的炎症问题,由于IBD的发病机理复杂,目前临床治疗仍不理想。基本上,肠道屏障功能障碍是由与IBD的发展密切相关的肠道菌群失调所触发的,因此,我们采用了靶向联合策略,研究了小檗碱(BBR)改善大鼠肠道菌群失调对IBD的治疗能力(背景与目的)通过代谢组学和16 s rDNA扩增子测序技术。结果数据显示BBR给药可以大大改善硫酸葡聚糖硫酸钠(DSS)诱导的结肠炎大鼠的病理表型,肠屏障破坏和结肠炎症。此外,基于16S rDNA的微生物群分析表明,BBR可以减轻大鼠肠道营养不良。此外,我们的靶向代谢组学分析表明,在大鼠结肠炎期间,胃肠道中微生物色氨酸分解代谢物的水平发生了显著变化,而BBR处理可以相应地显著恢复色氨酸分解代谢物的这种变化。最后,体外机制探索是通过Caco-2细胞单层模型实施的,该模型验证了肠道菌群失调以改变微生物代谢产物的调节,协调了BBR对结肠炎中肠屏障破坏的改善作用,我们还证实了由微生物代谢产物诱导的AhR的激活对于改善BBR对肠屏障的破坏是必不可少的(结果)。总体而言,BBR具有通过调节肠道菌群相关色氨酸代谢物激活AhR来治疗DSS诱发的大鼠结肠炎的能力,从而可以大大改善破坏的肠道屏障功能。重要的是,本文的发现阐明了BBR改善肠屏障功能的新机制,该机制具有在临床环境中促进BBR衍生药物开发和对抗结肠炎的预期能力。
(主要看原文表达,有助于我们自行撰写SCI)
【前 言】(转自上海天昊生物公众号)
炎症性肠病(IBD)是发生在胃肠道的一种反复发作的炎症性疾病,其发病机制复杂,目前临床治疗尚不理想。基本上,肠道屏障功能障碍是由肠道菌群失调引起的,与IBD的发展密切相关,因此我们研究了小檗碱(BBR)改善肠道菌群失调对大鼠IBD的治疗能力,采用靶向代谢组学和16S rDNA扩增子测序技术相结合的策略。值得期待的是,我们的数据显示,给予小檗碱(BBR)可以显著改善葡聚糖硫酸钠(DSS)诱导的结肠炎大鼠的病理表型、肠道屏障破坏和结肠炎症。此外,我们的代谢组学分析表明,在大鼠结肠炎的发展过程中,胃肠道中的微生物色氨酸分解代谢水平发生了显著变化,BBR治疗可以相应地显著恢复这种色氨酸分解代谢的变化。最后,我们用Caco-2细胞模型进行了体外机制的探索,验证了调节失调的肠道微生物群来改变微生物代谢产物协调了BBR对结肠炎肠道屏障破坏的改善作用,同时我们也证实了微生物代谢产物对色氨酸受体(AhR)的激活对于BBR对肠道屏障破坏的改善是必不可少的。总之,BBR通过调节肠道菌群相关的色氨酸代谢产物激活色氨酸受体(AhR),从而显著改善肠道屏障功能,从而治疗DSS诱导的大鼠结肠炎。重要的是,我们的发现阐明了BBR改善肠道屏障功能的一种新机制,在临床上有望促进BBR衍生药物的发现和开发。 大鼠随机分为:正常组(Nor)、UC组(colitis)、UC+40mg/kg BBR组(BBR)(每组8只)。UC模型是通过在饮用水中给予5%(w/v)葡聚糖硫酸钠(DSS)7天诱导的。BBR组灌胃给予溶于水的BBR 7天,同时对健康对照组和结肠炎大鼠灌胃等量水。每天监测体重和疾病活动指数(DAI),包括大便稠度和直肠出血。最后一天,采集粪便样本,分析肠道菌群组成和体外细菌培养。取新鲜脾脏和结肠组织进行称重和生物分析,包括组织学、ELISA、qRT-PCR和Western印迹分析。 用抗生素鸡尾酒(氨苄1克/升,新霉素1克/升,甲硝唑0.25克/升,万古霉素0.5克/升)去除肠道菌群,建立PGF(无菌)大鼠模型:PGF-UC:DSS给药前应用抗生素治疗7天,维持至实验结束;PGF-BBR:BBR治疗与上述相同(每组6例)。最后一天,粪便和血清样本储存在−80°C,直到需要进行代谢分析。新鲜取脾脏和结肠组织进行称重和生物分析,包括组织学、ELISA、qRT-PCR和Western印迹分析。
【结果部分】(该部分转自上海天昊生物公众号)
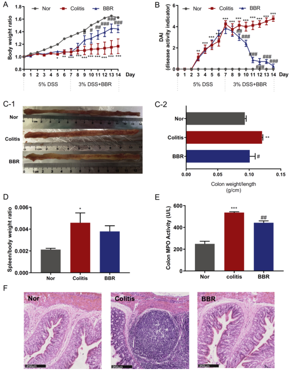
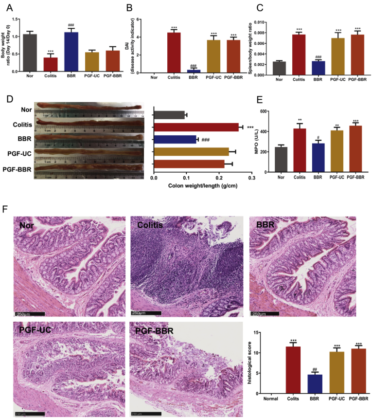
根据先前的研究,已建立的大鼠模型连续7天口服5%DSS可成功诱导大鼠急性结肠炎,表现为腹泻、虚脱、血便等与人IBD相似的表型。DSS给药2天后,结肠炎组的DAI评分(包括体重减轻、大便稠度和大出血)显著增加(图1A和B),并且在停止DSS刺激1周后仍然轻微升高。因此,在给药后第7天对模型大鼠进行BBR治疗。![]()
图1 BBR可改善DSS诱导的大鼠结肠炎的病理表型。
2.BBR可以抑制DSS诱发的结肠炎大鼠的结肠炎症和肠屏障破坏 于实验最后一天采集各组大鼠结肠组织,用ELISA检测炎性细胞因子(TNF-α、IL-1β、IL-6和IL-10)。 肠道屏障功能主要由结肠组织中的细胞间TJ蛋白决定,包括ZO-1、occludin和claudin-1。在本研究中,DSS诱导的结肠炎大鼠结肠组织中ZO-1和occludin的mRNA表达显著降低,而claudin-1的mRNA表达无明显变化。![]()
图2 BBR可改善DSS诱导的大鼠结肠炎的结肠炎症和肠屏障破坏。
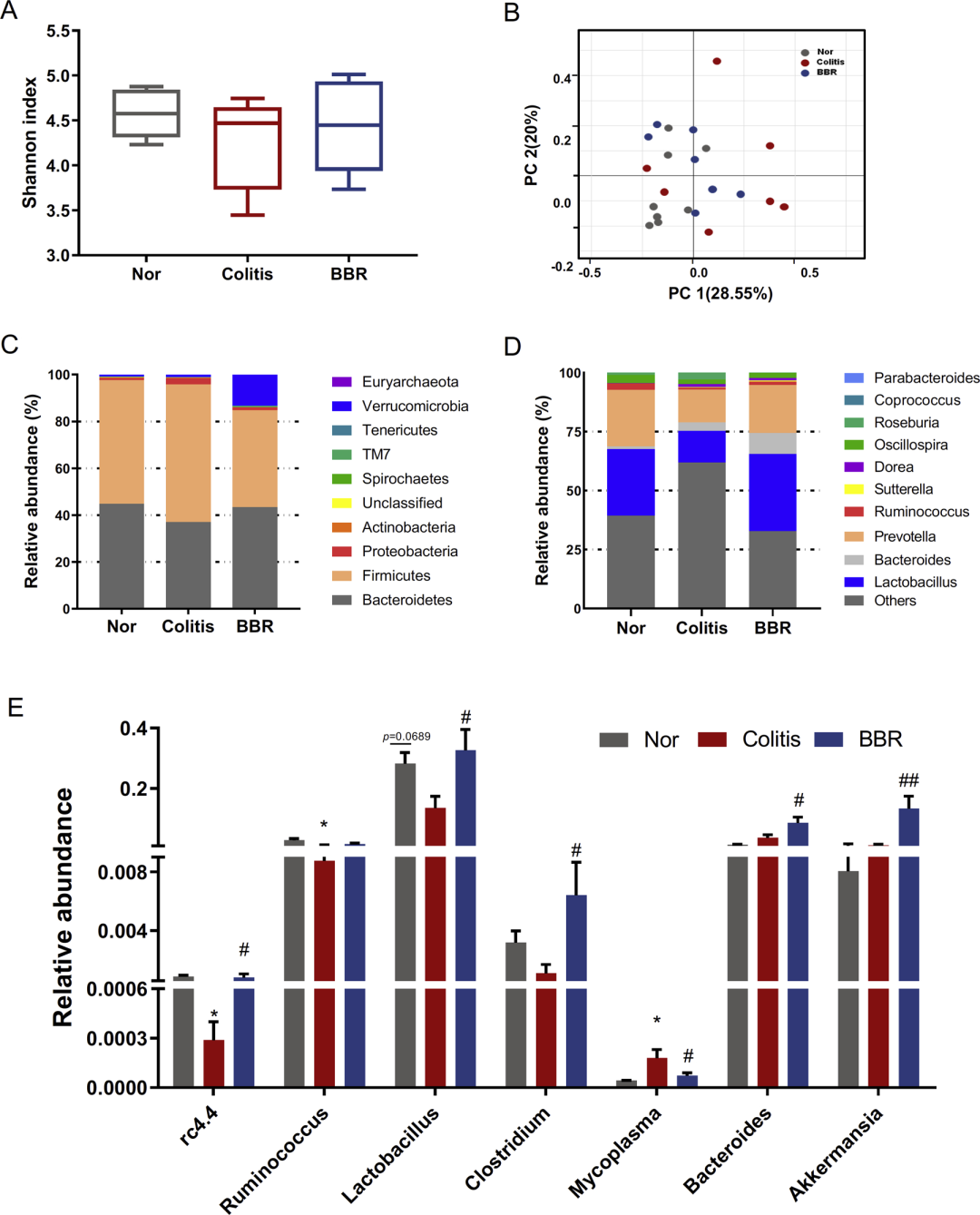
3.BBR可以减轻DSS诱发的结肠炎大鼠的肠道菌群失调 通过对粪便细菌16S扩增子测序分析,分析了BBR对肠道微生物群的调节作用。 进一步研究了门水平上的细菌分类学特征(图3C)。我们的数据表明,在所有样品中检测到9个门,其中Bacterioidetes、Firmicutes、Proteobacteria最为丰富。![]()
图3 BBR可减轻DSS诱导的大鼠结肠炎的肠道失调。
4.BBR可以以肠道菌群的依赖方式减轻DSS诱导的结肠炎 为了探讨BBR的治疗效果是否与肠道菌群的调节密切相关,我们首先用万古霉素、新霉素、甲硝唑和氨苄抗生素鸡尾酒治疗结肠炎大鼠和BBR治疗的结肠炎大鼠。![]()
图4 BBR可减轻DSS诱导的明显依赖肠道菌群的结肠炎。
5.BBR以肠道菌群相关色氨酸代谢为靶点,改善DSS诱导的大鼠结肠炎
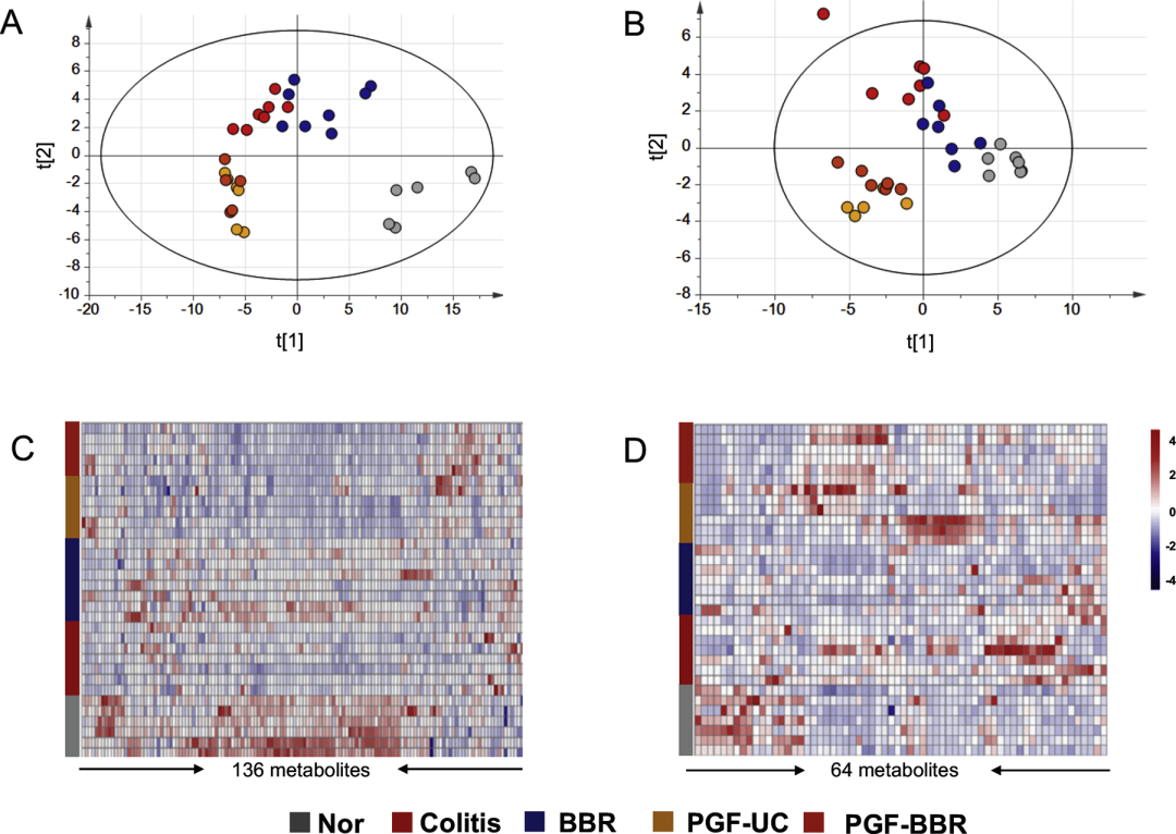
肠道菌群对宿主的影响与一系列宿主-微生物的复杂相互作用密切相关,观察到小分子代谢物是协调这种相互作用的关键中间体,因此捕捉肠道微生物群调节的代谢物变化,使我们能够更好地理解BBR通过靶向肠道微生物群改善DSS诱导的大鼠结肠炎的生化机制。在这里,我们通过精确靶向代谢组学方法分析从不同组收集的粪便和血清样本的代谢物,通过该方法,我们试图描述与DSS诱导的结肠炎发展有关的差异代谢产物,以及与BBR治疗效率相关的差异代谢物。
关于血清代谢组学分析,在正常组和结肠炎组之间观察到显著的代谢分化,而BBR治疗有能力将DSS诱导的代谢分化恢复到正常组(图5 A),提示BBR通过调节代谢修饰对结肠炎有治疗作用。然而,当用抗生素鸡尾酒治疗大鼠时,我们发现BBR对结肠炎的代谢作用几乎减弱(图5A),这样的结果再次证实肠道微生物群在BBR调节的小分子代谢中起重要作用,以改善大鼠结肠炎。
总体而言,BBR通过靶向肠道菌群来调节大鼠结肠炎发展引起的差异代谢,从而提高了治疗效率。氨基酸代谢、核苷酸代谢和碳水化合物代谢是结肠炎发生和BBR治疗作用的主要原因。此外,色氨酸代谢主要受影响。
![]()
图5 利用靶向代谢组学分析发现并鉴定关键的差异代谢产物。 在图6A中,DSS诱导的结肠炎组的血清色氨酸、N-乙酰-L-色氨酸、5-羟基-L-色氨酸、吲哚丙酸(IPA)、IAA和IA水平显著降低。BBR治疗可显著逆转这些血清代谢物的水平。![]()
图6 在DSS诱发的结肠炎大鼠中,肠胃微生物群相关的色氨酸代谢大部分通过BBR处理而改变。
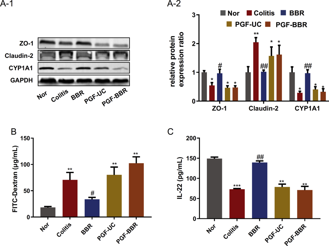
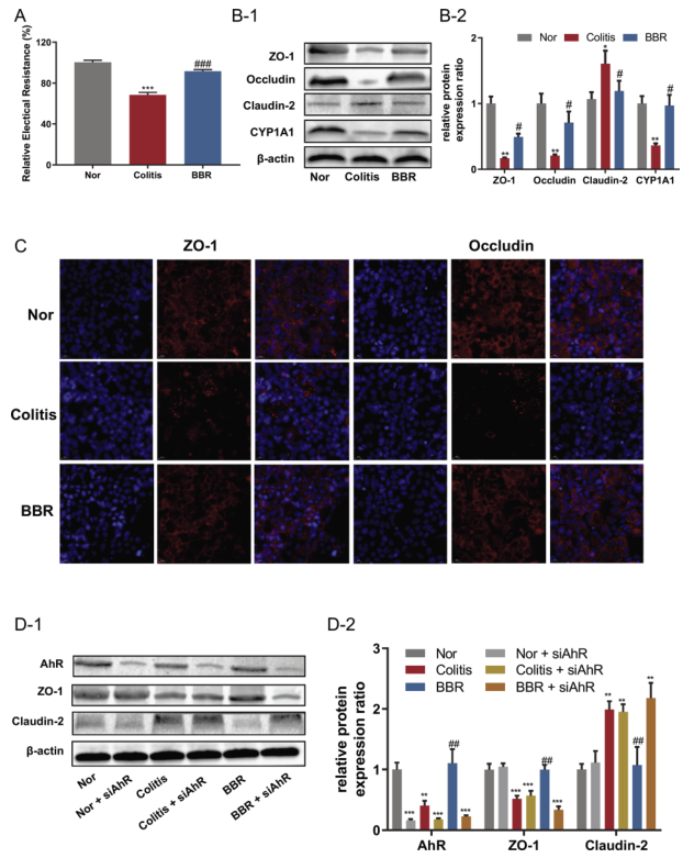
6.BBR可以增强色氨酸受体(AhR)活性并改善肠道屏障功能,并具有明显的肠道菌群依赖性 为了评价BBR如何调节肠道细菌对肠道屏障功能的影响,我们分析了对照组和治疗组的结肠TJ蛋白(ZO-1、occludin和claudin-2)、血清葡聚糖FITC浓度和结肠CYP1A1(AhR活性的指标)的表达。![]()
图7 BBR通过激活AhR维持DSS诱导的结肠炎大鼠肠道屏障功能,对肠道菌群具有明显的依赖性。
7.通过BBR治疗激活AhR,肠道微生物群的调节可解释肠道屏障功能的改善 为了证实BBR对肠道菌群的调节是否主要通过激活AhR来改善肠道屏障,我们将Caco-2细胞(Caco-2细胞模型是一种人克隆结肠腺癌细胞,结构和功能类似于分化的小肠上皮细胞)与从对照组和治疗组收集的肠道细菌培养上清液(CS)一起培养24小时。在结肠炎组CS处理后,Caco-2细胞中的TEER(跨膜电阻抗)显著降低;然而,BBR治疗组的CS可以显著改善结肠炎组CS引发的TEER降低(图8A)。然后我们检测了从不同组收集的肠道细菌对Caco-2细胞中ZO-1、occludin和claudin-2表达水平的影响,结肠炎CS处理24小时后,Caco-2细胞中ZO-1和occludin表达显著降低,claudin-2蛋白表达显著增加,用BBR-CS处理可以恢复这些蛋白质的表达(图8B)。与上述结果一致,结肠炎CS组Caco-2单分子膜中ZO-1和occludin的免疫荧光定位显示网状结构被破坏,部分不连续,而BBR-CS处理保留了ZO-1和occludin的定位(图8C)。此外,用BBR-CS处理Caco-2细胞后,CYP1A1表达显著增加,提示AhR已被激活。 为了进一步研究AhR激活对肠屏障功能改善的影响,选择了AhR的siRNA。对照siRNA处理或AhR-siRNA处理的Caco-2细胞与从不同组收集的CS孵育24小时,结果表明,转染AhR siRNA后,AhR的表达降低了约80%(图8D)。在对照siRNA处理的Caco-2细胞中,结肠炎-CS组的AhR表达显著降低,与正常-CS组相比,BBR-CS组的AhR表达无明显改变,而令人惊讶的是,AhR-siRNA可以显著阻断BBR-CS对ZO-1和Claudin-2的改善作用(图8D)。![]()
图8 BBR通过激活肠道细菌相关色氨酸代谢产物在Caco-2细胞中诱导的AhR来改善肠道屏障功能。
8.BBR治疗大鼠结肠炎的机制图解
![]()
在结肠炎发展期间,由于许多细胞因子的表达水平发生了明显变化,从而明显地改变了肠道菌群失调,从而导致肠道代谢异常,致使大鼠肠壁屏障破坏。其特点是肠屏障完整性降低。结肠炎大鼠接受BBR治疗后,观察到这种天然化合物可显著改善肠道菌群失调,尤其是肠道微生物群相关色氨酸代谢产物(IPA,IAA和IA)受BBR调控以激活AhR,从而进一步恢复通过重建大鼠肠屏障完整性来改善肠屏障失调的作用。
【结论】
综上所述,本文数据表明BBR治疗可改善DSS诱导的大鼠结肠炎的发展过程中的肠屏障功能。BBR的这种治疗功能主要归因于肠道菌群相关色氨酸-代谢物对AhR的激活。总的来说,我们的发现显示了BBR对抗IBD的新生化机制,这为在临床中开发BBR衍生的针对IBD的新药提供了重要的基础。
【加入中医药交流群】添加小编微信邀请加入,也可由群友邀请加入,欢迎广大老师、朋友加入我们。新的一年将有更多科研干货分享!
小编微信:1278317307
如沐风科研维修站 (Rumfer)公众号:由浙江中医药大学、中国药科大学、江西中医药大学以及福安药业和浙江省疾控中心的硕博士组成,主要发布药物研发、生产及注册,科研实验及前沿咨讯等相关信息。欢迎广大朋友老师关注我们,您的分享和关注是对我们的最大鼓励。