【写在前面】:今天推荐的是美国杜克大学医学院杜克微生物中心分子遗传学与微生物学系John F. Rawls及其团队在Cell Host Microbe (IF15.923)杂志上刚online的文章,揭示肠道内分泌细胞如何感知细菌色氨酸分解代谢物来激活肠道和迷走神经通路的研究。
【期刊简介】
【题目及作者信息】
Enteroendocrine cells sense bacterial
tryptophan catabolites to activate
enteric and vagal neuronal pathways
【摘要部分】
肠上皮使用上皮感觉肠内分泌细胞(EEC)感知营养和微生物刺激。EEC将营养信息传递到神经系统,但是它们是否还传递来自肠道微生物的信号仍然未知(背景)。使用体内实时测量的斑马鱼EEC和神经系统活动,我们发现爱德华氏菌细菌通过受体瞬时受体电位锚蛋白A1(Trpa1)激活EECs,并增加肠蠕动。Trpa1+EEC的微生物,药理或光遗传学激活直接刺激迷走感觉神经节,并通过分泌神经递质5-羟色胺(5-HT)激活胆碱能肠神经元。由E.tarda和其他肠道微生物产生的色氨酸分解代谢的吲哚衍生物的一个子集激活斑马鱼EECTrpa1信号。这些分解代谢产物还直接刺激人和小鼠的Trpa1和肠道5-HT分泌。这些结果建立了一条分子途径—EEC通过该途径调节微生物信号响应的肠和迷走神经元途径。
(主要看原文表达,有助于我们自行撰写SCI)
亮点
1、肠道细菌通过Trpa1激活EECs。
2、细菌色氨酸代谢产物激活斑马鱼、小鼠和人Trpa1。
3、激活的EECs将细菌信号传导至斑马鱼的肠神经和迷走神经。
4、细菌色氨酸代谢产物诱导小鼠和人小肠5-HT分泌。
【前 言】
肠道内存在复杂的微生物群,可塑造肠道生理功能、调节全身代谢和调节脑功能。对宿主生物学的这些影响通常是由不同的微生物刺激引起的,包括与微生物相关的分子模式 (MAMP)和源自消化的碳水化合物、蛋白质、脂质和胆汁酸的微生物代谢产物。肠上皮是介导这种宿主-微生物通道的主要界面。但肠上皮感知不同微生物刺激并将该信息传递给身体其他部分的机制仍未完全理解。
肠上皮已经进化出专门的肠内分泌细胞 (EEC),在昆虫、鱼类和哺乳动物中表现出保守的感觉功能。EECs分布于整个消化道,受多种腔内刺激激活,以钙依赖方式分泌激素或神经元递质。近年研究发现,EECs与感觉神经元形成突触联系。EECs与神经元之间的联系构成了肠上皮向大脑传递营养感觉信息的直接通路。EECs以其感知营养的能力而闻名,但它们是否能被微生物或微生物衍生物直接刺激尚不清楚。有限的研究案例包括观察到微生物碳水化合物和氨基酸分解代谢产生的短链脂肪酸和支链脂肪酸通过G蛋白偶联受体激活EECs。吲哚是氨基酸色氨酸的一种微生物分解代谢产物,也曾有过激活EECs的报告,但介导这种效应的EECs受体仍未明确。随着对肠道微生物群及其代谢产物认识的加深,识别不同微生物刺激的EECs受体以及EECs传递微生物刺激以调节局部和全身宿主生理的下游通路已成为一个重要的研究目标。
【结果部分】
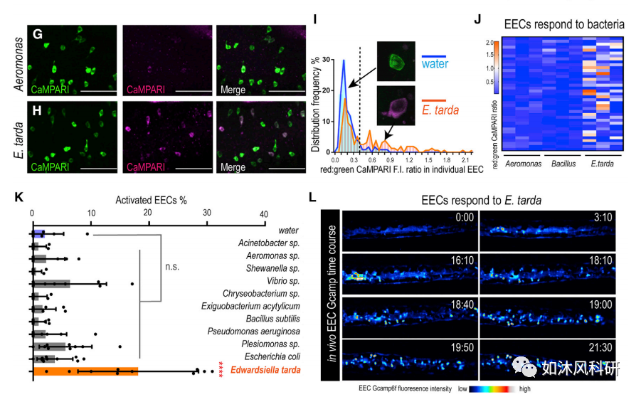
1.E. tarda在体内激活斑马鱼EEC。
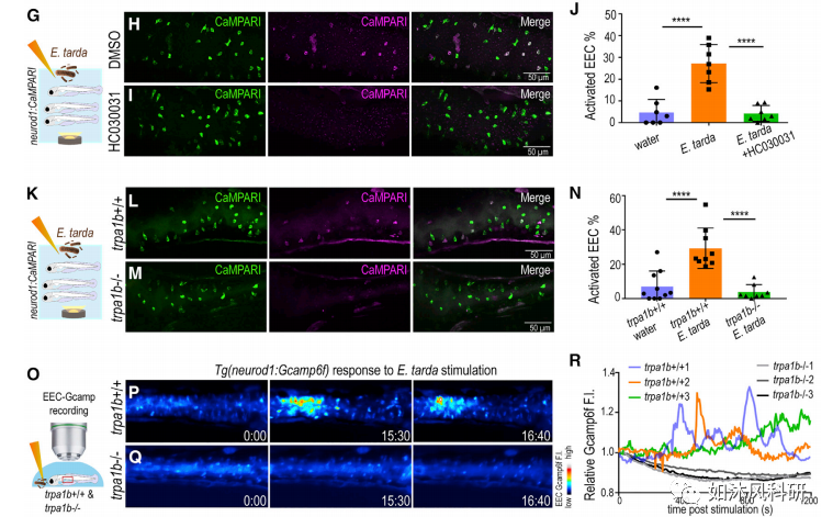
2.E. tarda通过Trpa1激活EEC。
3.EEC-Trpa1信号的激活促进肠肠埃希菌的清除。
4.EEC Trpa1信号的激活促进肠道运动。
5.EEC Trpa1信号的激活通过5-HT激活肠胆碱能神经元并促进肠蠕动。
6.EEC Trpa1信号激活迷走神经感觉神经节。
7.大肠杆菌衍生的色氨酸分解代谢物激活Trpa1和EEC-迷走神经通路。
【结论与讨论】
通过对斑马鱼EEC和神经系统活动的活体实时测量,我们发现迟缓E.tarda通过受体瞬时受体电位锚蛋白A1 (TRPA1)激活EEC,增加肠道运动。Trpa1EECs的微生物、药理或光遗传激活通过分泌神经递质5-羟色胺 (5-HT)直接刺激迷走神经感觉神经节,激活胆碱能肠神经元。迟缓E.tarda和其他肠道微生物产生的色氨酸分解代谢的吲哚衍生物的子集激活斑马鱼EEC TRPA1信号。这些分解代谢产物还直接刺激人和小鼠的TRPA1和肠道5-HT的分泌。这些结果建立了EECs调节肠道和迷走神经通路以响应微生物信号的分子通路。本研究的发现提出了某些色氨酸分解代谢产物(包括吲哚)可能直接影响这些过程以及情绪行为和认知功能的可能性。因此,未来的研究则可以操纵该通路来治疗肠道微生物群相关的神经系统疾病。
我们恳请:若能转发分享,我们将非常感谢!(目前微信公众号改为乱序推送,将如沐风科研设为星标,时常点击阅读,我们才会出现在您推送的前面位置)。
【加入中医药交流群】添加小编微信邀请加入,也可由群友邀请加入,欢迎广大老师、朋友加入我们。
小编微信:
2021-01-27
2021-01-25
2021-01-24
2021-01-24
2021-01-22
2021-01-22
2021-01-20
2021-01-18
2021-01-18
2021-01-16
如沐风科研 (Rumfer)公众号:由浙江中医药大学、中国药科大学、江西中医药大学以及福安药业和浙江省疾控中心的硕博士组成,主要发布药物研发、生产及注册,科研实验及前沿咨讯等相关信息。欢迎广大朋友老师关注我们,您的分享和关注是对我们的最大鼓励。